Найти в Дзене
ИскроVикъ

Тёплый ламповый высоковольтный

Осенью 2007 года у меня впервые появился интернет. И наконец, информация о высоковольтных устройствах, которую раньше приходилось добывать по крупицам, стала для меня доступной. Я узнал, что вовсе не одинок в своем хобби, а в стране десятки и сотни людей увлекаются высокими напряжениями. Настоящим открытием для меня стал форум http://flyback.org.ru/, на котором я зарегистрирован с 10 ноября 2007 года под ником Белоказак. Там был целый кладезь схем и конструкций на любой вкус. И особая неповторимая атмосфера общения. Особая субкультура "высоковольтников". Как раз к месту мне отдали неисправный ламповый телевизор на детали. В блоке строчной развертки всегда стоял высокочастотный высоковольтный трансформатор - ТВС (Трансформатор Выходной Строчной развертки), или на жаргоне - "строчник". Там же трудилась и мощная лампа. В моем экземпляре попалась 6П44С - выходной лучевой тетрод. Из того же телевизора был взят и трансформатор ТВК-110ЛМ - выходной трансформатор кадровой развертки. Я перемот
Фото из личного архива
Фото из личного архива

Осенью 2007 года у меня впервые появился интернет. И наконец, информация о высоковольтных устройствах, которую раньше приходилось добывать по крупицам, стала для меня доступной. Я узнал, что вовсе не одинок в своем хобби, а в стране десятки и сотни людей увлекаются высокими напряжениями. Настоящим открытием для меня стал форум http://flyback.org.ru/, на котором я зарегистрирован с 10 ноября 2007 года под ником Белоказак. Там был целый кладезь схем и конструкций на любой вкус. И особая неповторимая атмосфера общения. Особая субкультура "высоковольтников".

Как раз к месту мне отдали неисправный ламповый телевизор на детали. В блоке строчной развертки всегда стоял высокочастотный высоковольтный трансформатор - ТВС (Трансформатор Выходной Строчной развертки), или на жаргоне - "строчник". Там же трудилась и мощная лампа. В моем экземпляре попалась 6П44С - выходной лучевой тетрод. Из того же телевизора был взят и трансформатор ТВК-110ЛМ - выходной трансформатор кадровой развертки. Я перемотал его на напряжение 6,3 вольта для питания нити накала лампы.

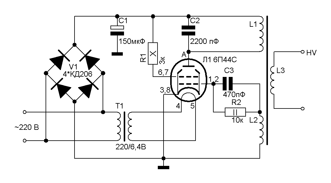
Итак, очередная высоковольтная конструкция представляла собой высокочастотный преобразователь напряжения на лампе с повышающим трансформатором из ТВС. Или попросту - "ламповый строчник". Появился он благодаря материалам форума и помощи коллег по хобби. Приведу описание конструкции со своего сайта в оригинале:

Это устройство - мой первый высокочастотный высоковольтный преобразователь. С него я рекомендую начать свое знакомство с ВН начинающим высоковольтникам, имеющим опыт работы с сетевым напряжением.
ВНИМАНИЕ! Схема не имеет гальванической развязки с сетью по питанию! Не прикасаться к элементам схемы во время работы генератора!
Элементы схемы: диодный мостик V1 состоит из 4 диодов с номинальным напряжением 350 - 400В и током несколько ампер. Мною использовались диоды КД206. Электролитический конденсатор C1 - любого типа (напр. К50-12) на номинальное напряжение 350 - 400В, емкость не особо критична. Резистор R1 - любого типа, мощностью 7 - 10 Вт, R2 - 2 Вт. Конденсатор C2 - на напряжение 1 - 3 кВ, емкостью от 1000пФ до 0,01 мкФ. Конденсатор С3 - на напряжение 500 В, емкостью 1/5 - 1/10 С2. Вместо лампы 6П44С можно применить 6П36С или 6П42С без изменений схемы. Самодельные детали схемы: ТВС и трансформатор накала.
Модификация ТВС. В этой схеме используеться любой ТВС от ЧБ ламповых телевизоров с разделенными первичной и вторичной обмотками. Аккуратно разберите сердечник трансформатора, снимите первичную обмотку (с большим числом выводов). На подходящем по размерам каркасе намотайте новые первичные обмотки: L1 - 60 витков провода 0,6 мм в два слоя с межслоевой прокладкой из лакоткани; L2 - 30 витков в один слой поверх L1, можно более тонким проводом. Соберите трансформатор, поставив новую первичную обмотку.
Трансформатор накала. Можно использовать готовый, но можно изготовить из трансформатора кадровой развертки ТВК-110 ЛМ (из того же телевизора). Для этого нужно разобрать трансформатор и отмотать от вторичной обмотки (выводы 3, 4) 60 витков, конец провода припаять обратно и собрать трансформатор.
Монтаж и налаживание. Все элементы схемы монтируют на куске изоляционного материала (фанера, гетинакс, текстолит) размерами примерно 11 Х 16. Желательно поместить устройство в корпус.
При первом включении в цепь анода лампы включите балласт - лампочку на 75 Вт. Если все работает нормально, то при сближении выводов вторичной обмотки ТВС должна возникнуть дуга. Если дуги нет - поменяйте местами выводы обмотки L2. Если и после этого дуги нет - ищите неисправность в монтаже или элементах схемы. После того, как все налажено лампочку-балласт можно убрать.
Дуга от такого преобразователя достигает 2 - 3 см. Ток на выходе преобразователя небольшой, а частота высокая. В случае прикасания к выводам вторичной обмотки ТВС удар током не ощутим, но ВЧ-дуга оставляет глубокие термические ожоги!

Напряжение на выходе такого преобразователя было относительно невелико - всего несколько киловольт, но он позволял получить высокочастотный дуговой разряд в виде горячего бесшумного светящегося шнура. С его помощью можно было легко наблюдать и высокочастотные разряды в разреженных газах, и коронный разряд.

Немного позже я решил намотать новую вторичную обмотку - около 100 витков толстым (0,6 мм) проводом. Это позволило получить на выходе более низкое напряжение, но повысило выходной ток. С такой обмоткой преобразователь зрелищно сжигал толстые стальные гвозди, давая короткую, но очень яркую дугу.

P. S. Совсем забыл главное! Схема устройства:

-4