Найти в Дзене
Not_facebooked

Сварочный инвертор с интегрированным ККМ. Часть 13.

Продолжаем тему «однофлаков», начатую в предыдущей статье (Часть 12). Попробуем выполнить намеченную программу по улучшению «однофлака», описанного в Части 12: 1. Снизить амплитудный ток силовых транзисторов минимум вдвое за счет объединения двух силовых модулей в единое устройство. Параллельное включение силовых ключей тоже рассмотрим как один из вариантов. 2. Поиск топологии силовой части аналогичной обсуждаемой [1], [2] («однофлак» из части 12), которая удовлетворяла бы следующим требованиям: а) источник питания представляет собой два boost-конвертера, объединенные по входу и выходу параллельно; б) входной дроссель (дроссели) работают в режиме разрывного тока; в) в схеме должен быть магнитосвязанный дроссель, в котором будут складываться и взаимно компенсироваться токи boost-дросселей на частоте коммутации силовых транзисторов, суммарный ток магнитосвязанного дросселя должен иметь переменную составляющую тока только на частоте 50 Гц (100 Гц). 3. Рассмотреть возможность создания «

Продолжаем тему «однофлаков», начатую в предыдущей статье (Часть 12). Попробуем выполнить намеченную программу по улучшению «однофлака», описанного в Части 12:

1. Снизить амплитудный ток силовых транзисторов минимум вдвое за счет объединения двух силовых модулей в единое устройство. Параллельное включение силовых ключей тоже рассмотрим как один из вариантов.

2. Поиск топологии силовой части аналогичной обсуждаемой [1], [2] («однофлак» из части 12), которая удовлетворяла бы следующим требованиям: а) источник питания представляет собой два boost-конвертера, объединенные по входу и выходу параллельно; б) входной дроссель (дроссели) работают в режиме разрывного тока; в) в схеме должен быть магнитосвязанный дроссель, в котором будут складываться и взаимно компенсироваться токи boost-дросселей на частоте коммутации силовых транзисторов, суммарный ток магнитосвязанного дросселя должен иметь переменную составляющую тока только на частоте 50 Гц (100 Гц).

3. Рассмотреть возможность создания «однофлака» с режимом безразрывного тока входного формирующего дросселя ККМ-секции.

4. Если усилия по первым трем пунктам дадут отрицательный результат, попробовать ответить на вопрос: «А не является ли сама идея «однофлака» изначально порочной?» Может быть оптимум – это ККМ отдельно и сварочный инвертор тоже отдельно?.. Работает то же универсальное правило, что и для случая мух с котлетами...

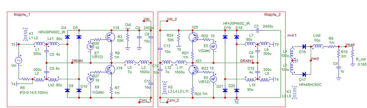
Вариант модульного «однофлака» показан на рис. 1. Силовая часть модуля использована из работы [1]. Одномодульный «однофлак» из предыдущей статьи был «изготовлен» на основе силовой части из работы [2], но никакой принципиальной разницы между преобразователями из [1] и [2] нет. Подобная топология предлагается также и в [3].

   Рис.1. Сдвоенный «однофлак». Силовая часть одного модуля - из [1].
Рис.1. Сдвоенный «однофлак». Силовая часть одного модуля - из [1].

Графики токов и напряжений сняты при напряжении сети 180 В, принятом за минимальное рабочее, и частоте коммутации Fsw=20 кГц приведены на рис.2 («общий вид»), на рис.3 – то же, но более подробно на пике сетевого напряжения Vin.

Рис.2. Графики токов и напряжений сдвоенного преобразователя. I(R7) – ток коллектора  нижнего транзистора модуля_1, I(R20) – ток коллектора нижнего транзистора модуля_2, I(R5) – ток, потребляемый преобразователем от первичной сети, I(R_out) – ток нагрузки с сопротивлением 0,165 Ом, V(Vin) – напряжение первичной сети, V(Vdc) – напряжение на шине питания полу-моста модуля_1.
Рис.2. Графики токов и напряжений сдвоенного преобразователя. I(R7) – ток коллектора нижнего транзистора модуля_1, I(R20) – ток коллектора нижнего транзистора модуля_2, I(R5) – ток, потребляемый преобразователем от первичной сети, I(R_out) – ток нагрузки с сопротивлением 0,165 Ом, V(Vin) – напряжение первичной сети, V(Vdc) – напряжение на шине питания полу-моста модуля_1.
Рис.3. Графики токов и напряжений схемы на рис.1 на максимуме напряжения первичной сети.
Рис.3. Графики токов и напряжений схемы на рис.1 на максимуме напряжения первичной сети.

Как и планировалось, ток коллектора силовых транзисторов снижен в два раза по сравнению с исходным «одномодульным» вариантом. Схема получилась несколько громоздкой, мягко выражаясь…

Необходимо также отметить один важный момент. Категорически нельзя соединять точки Com_1 и Com_2, а также Vdc и Vdc_2, если транзисторы полу-мостов Х18/Х21 и Х19/Х20 переключаются синфазно по диагонали. Если синфазно (одновременно) переключать Х18/Х20 и Х19/Х21 тогда гальваническое соединение шин питания возможно, но в этом случае проще добавить Х20, Х21 параллельно к Х18, Х19 в рамках одного модуля. Другими словами, нельзя объединить шины питания «+400В» и шины «земля» модулей.
При таком объединении полу-мосты будут работать в режиме фактически короткого замыкания. Из-за этой неприятной особенности невозможно объединить полу-мосты в полный мост и включить как обычно первичную обмотку силового трансформатора в диагональ получившегося моста. Полу-мосты приходится объединять с помощью раздельных первичных обмоток общего силового трансформатора. Вряд ли топология на рис.1 имеет какие-либо перспективы в практическом плане.

Рассмотрим другой вариант использования топологии силовой части из [1]. Силовые ключи ККМ-секции включаем параллельно для снижения потерь, уменьшения токовой нагрузки и возможности использования транзисторов в корпусах ТО247. Добавляем «инверторную» секцию в виде полу-моста и получаем в результате полномостовой сварочный инвертор, объединенный с ККМ по схеме из [1]. Этот вариант показан на рис. 4. На рис.5 и 6 приведены графики токов и напряжений, иллюстрирующие работу устройства.

Рис.4. Интегрированный сварочный инвертор мостового типа и ККМ в «одном флаконе».
Рис.4. Интегрированный сварочный инвертор мостового типа и ККМ в «одном флаконе».
Рис.5. Эпюры напряжений и токов «однофлака» на рис. 4.
Рис.5. Эпюры напряжений и токов «однофлака» на рис. 4.
Рис. 6. Эпюры с рис.5 развернуто.
Рис. 6. Эпюры с рис.5 развернуто.

Приведенные на рис. 5 и 6 графики получены при условиях: установившийся режим работы схемы, напряжение питающей сети 176 V AC, частота коммутации транзисторов 20 кГц, коэффициент трансформации силового трансформатора 8:1 (напряжение холостого хода порядка 50 V DC), сопротивление нагрузки 0,165 Ом, средний ток нагрузки 167,4 А, среднее напряжение на нагрузке 27,6 В, полная потребляемая мощность от сети 5280 ВА, мощность в нагрузке 4630 Вт. Контроллер устройства работает без обратных связей для того, чтобы получить максимальный коэффициент заполнения D=0.45 на минимальном напряжении питающей сети 176 В.

Этот режим подобран с помощью номиналов дросселей Ls1, Ls2 при заданной частоте коммутации Fsw=20 kHz.

В результате получен КПД=0,88, КМ=0,99. Средствами МС-12 невозможно измерить/рассчитать мощности потерь в дросселях, силовом трансформаторе и конденсаторах на их ЭПС (эквивалентное последовательное сопротивление), поэтому суммарно указанные потери оценивались в 178 Вт на основе опыта и учтены в цифрах КПД и КМ. Погрешность оценивается в +-2%, что много, по-хорошему, нужно измерять КПД с точностью +-0,1%. Например, разница в КПД традиционного корректора КМ на основе повышающего преобразователя с диодным мостом на входе и его «безмостового» варианта как раз составляет порядка 1%, в лучшем случае 1,5%. При сравнении соответствующих моделей в симуляторе эту разницу можно просто не увидеть… При номинальном питании 220 V AC КПД подрастет, в целом 88% можно оценить на «хорошо». Для более объективной оценки нужен «эталон», относительно которого можно будет сравнивать различные варианты «однофлаков». В качестве такого «эталона», «базового варианта» будем использовать традиционный вариант сварочного инвертора: инвертор – самостоятельный модуль с силовой частью «косой мост», ККМ – самостоятельный модуль с силовой частью «boost converter» в режиме непрерывного тока входного дросселя и алгоритмом управления как у UC3854. Это фактически на сегодня промышленный стандарт де-факто.

Вообще говоря, проблема обсуждаемой топологии силовой части не только в режиме разрывного тока входного дросселя, но об этом позже. По этой причине пункт №1 программы действий был дополнен пунктом 2, но так как п. 2 чисто поисковый и еще не проработан, то пока его отложим на будущее и перейдем к п. 3 программы. Вообще не факт, что п. 2 удастся реализовать…

Итак, требуется преобразователь, силовая часть и управление которого одновременно выполняют роль корректора коэффициента мощности (ККМ) и DC-DC конвертера с нагрузкой в виде сварочной дуги, то есть источник тока. На начальном этапе для изучения подойдет и источник напряжения. Возможны три варианта по режиму тока входного дросселя: разрывный ток (DCM – discontinuous current mode), безразрывный ток (CCM – continuous current mode) и граничный режим (BCM, CRM – border current mode, critical current mode). Последний режим требует переменной частоты коммутации, поэтому далее рассматриваться не будет.

Интуитивно понятно, что построить "однофлак" в режиме непрерывного тока сложнее, чем в режиме разрывного тока входного дросселя, тем не менее, публикации на эту тему есть, люди пытаются эту проблему победить [5] - [8]. Нужно также отметить, что публикаций с примерами "однофлаков" с непрерывным током входного дросселя очень мало, видимо, это не просто совпадение и есть объективные проблемы в разработке подобных устройств. В качестве примера рассмотрим преобразователь из работы [7].

Интегрированная силовая часть преобразователя из [7] показана на рис.7. Комментировать здесь особо нечего. Сама идея, можно сказать, очевидна. Транзистор «32», диод «24» и дроссель «21» представляют собой типовой повышающий конвертер. При этом диод и транзистор используются из состава силовой части косого моста. Формально, по сравнению с раздельным вариантом «буст-конвертер отдельно, косой мост отдельно» есть экономия в один транзистор и один диод, но эта экономия в целом мнимая. К транзистору «32» косого моста в реальном устройстве нужно параллельно добавить аналогичный транзистор от буст-конвертера, так как в предлагаемом «однофлаке» транзистор «32» теперь коммутирует и ток нагрузки и ток входного дросселя. Тоже самое нужно сделать и с диодом «24» либо заменить их на более мощные. Реально сэкономили один драйвер транзистора, но его стоимость весьма незначительна на фоне стоимости всего устройства.

Как же управлять этим девайсом? Алгоритм управления представлен на рис.8. Модуль управления представляет собой фактически два ШИМ-контроллера, управляющие индивидуально силовыми транзисторами «косого моста». Стандартных промышленно выпускаемых микросхем под такую задачу не производится. Видимо, без микроконтроллера здесь не обойтись. Авторы рассматривают предложенное устройство в интервале мощностей до 2 кВт при напряжении первичной сети 115 В 60 Гц, коэффициент мощности оценивается величиной 0,95 – 0,98 в зависимости от напряжения питающей сети и мощности нагрузки. Форма тока, потребляемого от сети приведена на рис. 9 и это не синус.

Рис.7. «Косой мост» с интегрированной функцией коррекции коэффициента мощности и входным дросселем в режиме безразрывного тока [7].
Рис.7. «Косой мост» с интегрированной функцией коррекции коэффициента мощности и входным дросселем в режиме безразрывного тока [7].
Рис.8. Алгоритм управления преобразователем из [7].
Рис.8. Алгоритм управления преобразователем из [7].

Что же получается в сухом остатке: сложное управление, которое «съест» экономию от одного драйвера транзистора, отсутствие экономии по силовой части, несинусоидальный ток, потребляемый устройством от первичной сети. Не видно оснований ожидать повышения КПД по сравнению с «неинтегрированным» вариантом. Динамические свойства такого «однофлака» не известны, авторы ничего не пишут на эту тему. При этом ККМ-секция «однофлака» должна быть шустрой и быстро отрабатывать изменения нагрузки. В целом снова подтверждается правило: любое «интегрированное», «универсальное» решение проиграет решению специализированному по набору целевых параметров. Только в отдельных редких случаях из этого правила случаются исключения…

Рис.9. Форма потребляемого интегрированным источником питания от первичной сети [7].
Рис.9. Форма потребляемого интегрированным источником питания от первичной сети [7].

Наверно пора бы сделать небольшой обзор по сварочным инверторам с корректором коэффициента мощности чтобы представлять ситуацию в целом, посмотреть что люди наработали в этом направлении. Попробуем это сделать.

Все технические решения можно сразу разделить на два вида: а) предлагается сварочный инвертор с функционально отдельным, самостоятельным модулем ККМ, в котором на уровне системы управления учтена специфика сварочного инвертора как нестабильной, быстропеременной нагрузки; б) предлагается полностью интегрированный вариант, в котором сварочный инвертор и ККМ утилизируют общую силовую часть и систему управления ею.

Наибольший интерес представляет вариант б), но публикаций по таким решениям крайне мало, фактически это единичные статьи. Впрочем, по решениям вида а) тоже не богато. Сначала рассмотрим публикации с полноценными «однофлаками».

Удалось найти всего несколько публикаций, в которых описывается сварочный инвертор в виде «однофлака»: [9] – [12]. Сварочный «однофлак» в [9] работает в режиме разрывных токов входного дросселя, несмотря на мощность в 10 кВт при питании от 3- фазной сети. Силовая часть – полный мост. В [10] предлагается «однофлак», в котором напряжение питающей сети после выпрямления не фильтруется, а сразу преобразуется на высокой частоте во вторичное напряжение (ток), питающее нагрузку. Понятно, что в таком случае напряжение, подводимое к сварочной дуге, будет иметь 100% пульсации на частоте 100 Гц, что в целом не фатально (по мнению авторов), но приводит к периодической деионизации сварочной дуги, что нехорошо. Для ослабления деионизации используется, все-таки, небольшой накопительный конденсатор на шине питания силовой части, который обеспечивает питание инвертора с силовой частью «косой мост», который «поддерживает» напряжение дуги в моменты перехода сетевого напряжения через ноль. Вся эта идеология требует и специального алгоритма управления. Авторы утверждают, что у них все получилось. Само устройство показано на рис. 10. Устройство продемонстрировало КМ 0,9 - 0,97 в зависимости от режима работы, о величине КПД авторы скромно умолчали. С остальными подробностями можно ознакомиться в оригинальной статье. В целом решение интересное, но несколько неожиданное и компромиссное.

Рис.10. Интегрированное решение «ККМ он же сварочный инвертор» из [10].
Рис.10. Интегрированное решение «ККМ он же сварочный инвертор» из [10].

В работе [11] предлагается силовая часть ККМ/сварочный инвертор на основе ZETA-конвертера. Так же как и в предыдущей статье [10] выпрямленное сетевое напряжение питания силовой части не фильтруется, но в отличие от [10] проблема борьбы с пульсациями 100% на нагрузке решается « в лоб»: на стороне нагрузки устанавливается фильтрующий конденсатор неприлично большой емкости. Устройство показано на рис.11. Авторы изготовили лабораторный макет на мощность 760 Вт (маловато) со следующими параметрами:

Параметры ZETA конвертера из [11].
Параметры ZETA конвертера из [11].
Рис.11. Сварочный «однофлак» из работы [11].
Рис.11. Сварочный «однофлак» из работы [11].

Дросселем ККМ-секции является индуктивность намагничивания силового трансформатора, работает этот дроссель в режиме разрывного тока. Идея смелая, но номиналы емкостей С1 и Со фактически убивают ее с точки зрения практического использования.

Этот же автор породил еще один интересный «однофлак» [12] с силовой частью на основе теперь уже SEPIC-конвертера, видимо, намекая, что сварочный «однофлак» можно сообразить из любого DC-DC-конвертера. Схема данного решения показана на рис.12.

Рис.12. Сварочный «однофлак» из работы [12] на базе SEPIC-конвертера.
Рис.12. Сварочный «однофлак» из работы [12] на базе SEPIC-конвертера.

Для преодоления известного недостатка SEPIC-конвертера в виде высокого напряжения на закрытых ключевых транзисторах авторы использовали две силовые части SEPIC, включенные по питанию последовательно. Нет входного диодного моста. Схема действительно интересная, надо будет ее как-нибудь по-моделировать. Дроссель L1 работает в режиме разрывных токов, понятно почему. Устройство обещает высокий КПД. Авторы рассчитали номиналы девайса:

Параметры устройства на рис. 12.
Параметры устройства на рис. 12.

Устройство испытали в симуляторе, лабораторный макет не изготовили, но приготовили читателю большую ложку дегтя: емкость выходного конденсатора фильтра Со составляет «всего» 76430 мкФ… Это потому, что выпрямленная сеть не фильтруется.

Все равно устройство интересное, может быть, его реально доработать до практически работоспособного состояния для источника питания сварочного процесса, требующего от сварочного инвертора жесткой нагрузочной характеристики источника напряжения, например, для полуавтоматической сварки в среде защитного газа.

Публикаций, в которых предлагается чисто сварочный «однофлак» в режиме безразрывных токов входного дросселя ККМ найти не удалось (за исключением патента [7]). Конечно, физически невозможно «обозреть» весь огромный объем публикаций на эту и смежные темы, но, тем не менее, факт есть факт. И этот факт намекает на то, что сварочный «однофлак» либо устройство слишком сложное и мало кто за него берется, либо неконкурентно способное по отношению к раздельному варианту: ККМ сам по себе, сварочный инвертер сам по себе. Предстоит это как-то выяснить.

Обратимся теперь к более распространенному, фактически традиционному варианту – сварочный инвертор с ККМ в качестве активного выпрямителя первичной питающей сети. ККМ и сварочный инвертор – это отдельные, самостоятельные устройства. Это уже не экзотика, а реальность, реализованная в промышленных сварочных инверторах.

Такой традиционный вариант рассматривается в работе [13]. Авторами работы [13] отмечается необходимость быстрой реакции ШИМ-контроллера ККМ на изменение нагрузки. Поэтому был разработан улучшенный алгоритм управления силовой частью ККМ. Сам же ККМ – обычный однотранзисторный буст-конвертер.

В работе [14] предлагается «модифицированный безмостовой SEPIC-конвертер» в качестве силовой части ККМ, от которого в свою очередь питается сварочный инвертор, топология силовой части которого нас, в общем-то, не интересует. Идея устройства показана на рис.13.

Рис.13. Сварочный инвертор с ККМ на входе из работы [14].
Рис.13. Сварочный инвертор с ККМ на входе из работы [14].

Входные дроссели La, Lb работают в режиме разрывного тока, выходной дроссель Lo – в режиме безразрывного тока. КПД получился порядка 0,9, точнее трудно сказать, максимальное напряжение на ключах S1, S2 может достигать 750 В. После этой цифры интерес к данному решению угас. Кроме того, есть подозрения, что у данного ККМ должны быть проблемы с синфазной помехой.

В публикации [15] предлагается сварочный инвертер с активным ККМ на входе. Корректор КМ выполнен по топологии «канонической коммутационной ячейки» (canonical switching cell) с буст- дросселем Lb, работающем в режиме разрывных токов. Схема устройства показана на рис.14.

Рис.14. Сварочный инвертер с питанием от ККМ из работы [15].
Рис.14. Сварочный инвертер с питанием от ККМ из работы [15].

Авторы изготовили лабораторный макет, правда, всего на 1,5 кВт в нагрузке. Расчетные параметры конвертера:

Параметры конвертера на рис. 14.
Параметры конвертера на рис. 14.

Результаты замеров КМ и КПД на экспериментальном образце:

Параметры конвертера на рис. 14, продолжение.
Параметры конвертера на рис. 14, продолжение.

Коэффициент мощности отличный, КПД достойный, но не выдающийся. При увеличении мощности нагрузки КПД наверняка еще просядет.

На этом наш скромный обзор завершается. Можно еще порекомендовать обзор по комбинированным источникам питания «ККМ совместно с DC-DC конвертером» в статье [16], но эта работа носит общий характер и не ориентирована именно на сварочную тематику. Также могут оказаться полезными публикации [17] – [20].

Складывается стойкое ощущение, что «однофлак» с непрерывным током дросселя возможен, но параметры его будут не выдающиеся, а усилия на его разработку не стоят результата… Но и с «однофлаками» на рис.1 и 4 тоже не все в порядке. У каждой бочки меда имеется в комплекте ложка дегтя. Промоделированные «интегрированные» варианты отлично работают при максимальном коэффициенте заполнения D=0,5 (в реальном устройстве чуть меньше). При попытке регулирования выходного напряжения ККМ-секции ток, потребляемый от сети искажается. Проще говоря, регулирование методом ШИМ в таком ККМ не подходит. Отлично регулировать можно изменением частоты коммутации силовых ключей при постоянном D=0,5.

Но в таком случае не ясно как изготовить «однофлак» из такого устройства…

Знающие люди пишут, что эту проблему можно преодолеть с помощью несимметричного управления транзисторами полумоста, но у несимметричного полумоста свой набор "болячек" и поэтому прорабатывать такой вариант не планируется.

В следующей части попробуем скроить модель «эталонного» сварочного инвертора с ККМ в виде самостоятельного модуля, замерить его суммарный КПД и полученные цифры использовать далее в качестве исходной точки, своеобразного репера.

Литература.

1. Hyun-Lark Do et al. Single-Stage Line-Coupled Half-Bridge Ballast With Unity Power Factor and Ripple-Free Input Current Using a Coupled Inductor. IEEE TRANSACTIONS ON INDUSTRIAL ELECTRONICS, VOL. 50, NO. 6, DECEMBER 2003.

2. Tsai-Fu Wu et al. A Single-Stage Fast Regulator With PFC Based on an Asymmetrical Half-Bridge Topology IEEE TRANSACTIONS ON INDUSTRIAL ELECTRONICS, VOL. 52, NO. 1, FEBRUARY 2005.

3. Claudinor B. Nascimento. STRUCTURES OF SINGLE-STAGE AND HIGH POWER FACTOR ELECTRONIC BALLASTS INTEGRATING THE BOOST AND BALLAST INDUCTORS. Eletrôn. Potên., Campo Grande, v.18, n.2, p.954-961, 2013.

4. M.H. Kheraluwala et al. Performance characterization of a high power factor power supply with a single power stage. Conference record of the 1992 IEEE Industry applications society annual meeting. DOI: 10.1109/IAS.1992.244333.

5. Yungtaek Jang, M.M. Jovanovic, David L. Dillman. Soft-Switched PFC Boost Rectifier With Integrated ZVS Two-Switch Forward Converter. IEEE Transactions on Power Electronics. Volume: 21, Issue: 6, p.1139, 2005.

6. Steigerwald et al. Power circuit with high input power factor and a regulated output. US Patent 4,642,745. Feb. 10 1987.

7. D.M. Divan et al. Forward converter with two active switches and unity power factor capability. US Patent 5,224,025. Jun. 29 1993.

8. D.M. Divan et al. A unity power factor forward converter. Conference record of the 1992 IEEE Industry applications society annual meeting. DOI: 10.1109/IAS.1992.244332.

9. N.Huang et al. A 10 kW Single-stage converter for welding with inherent power factor correction. Twenttieth Annual IEEE Applied Power Electronics Conference and Exposition, 2005. APEC 2005. DOI:10.1109/APEC.2005.1452929.

10. V. Burlaka et al. Development of single-phase high-power factor inverter welding sources. Eastern-European Journal of Enterprise Technologies · August 2017

DOI: 10.15587/1729-4061.2017.106957.

11. S. Narula et al. Power Factor Corrected Welding Power Supply Using Modified Zeta Converter. IEEE Journal of Emerging and selected topics in power electronics, v.4, Issue:2, 2016. DOI 10.1109/JESTPE.2015.2500610.

12. S. Narula et al. Bridgeless Single-Ended Primary Inductance Converter with improved power quality for welding power supplies. 2014 IEEE 6th India International Conference on Power Electronics. DOI: 10.1109/IICPE.2014.7115808.

13. H.R. Choi et al. Enhanced characteristics of DCM boost converter Arc welding system. IEEE International conference on power electronics and drive systems, PEDS`99, 1999.

14. A. Bouafassa. Power quality improvements of arc welding power supplies by modified bridgeless SEPIC PFC converter. Journal of Power Electronics (2020) 20:1445–1455 https://doi.org/10.1007/s43236-020-00143-2.

15. S. Narula et al. Improved Power Quality Based Welding Power Supply with Over-Current Handling Capability. IEEE Transactions on Power Electronics DOI: 10.1109/TPEL.2015.2454994.

16. Chongming Qiao et al. A Topology Survey of Single-Stage Power Factor Corrector

with a Boost type Input-Current-Shaper. IEEE APEC 2000. Fifteenth Annual IEEE Applied Power Electronics Conference and Exposition (Cat. No.00CH37058). DOI: 10.1109/APEC.2000.826144.

17. Nabil Sabri Altanneh et al. Design of a series resonant converter GMAW welding machine by using the harmonic current technique for power transfer. Electronics 2019, N.8, 205; DOI:10.3390/electronics8020205. www.mdpi.com/journal/electronics

18. Christian Branas et al. Unfolded resonant converter with current doubler structure module for welding application. 2017 11th IEEE International Conference on Compatibility, Power Electronics and Power Engineering (CPE-POWERENG). DOI:10.1109/CPE.2017.7915184.

19. Shrividya A.S. et AL. Welding power supply with improved power quality. ARPN Journal of Engineering and Applied Sciences, vol.12, No.16, 2017.

20. Jian-Min Wang et al. A simple inverter for arc-welding machines with current doubler rectifier. IEEE Trans. On Industrial Electronics, vol.58, No.11, 2011.