Добавить в корзинуПозвонить
Найти в Дзене
RADIO INFO

Популярный у радиопиратов 90-х годов прошлого века FM передатчик Veronica мощностью 1 Вт

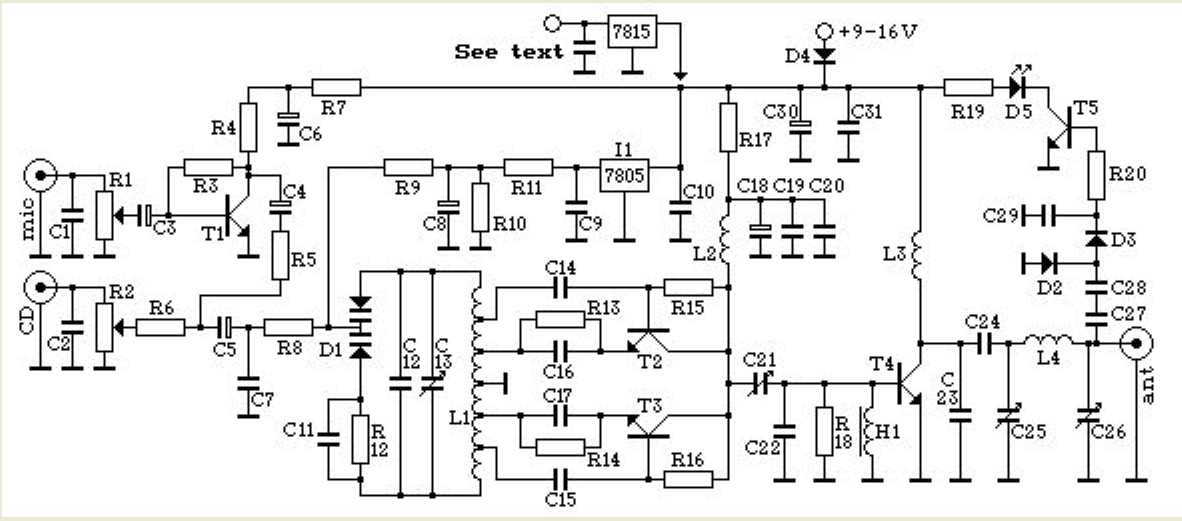
Добрый день дорогие друзья Сегодня мы с Вами поговорим об очень популярном у радиопиратов 90-х годов прошлого века FM передатчике Veronica мощностью 1 Вт, разработан он был норвежскими радиолюбителями и представляющий из себя очень простой в сборке и настройке FM-радиопередатчик. Он не содержит никаких дефицитных деталей и интегральных схем, а настроить его можно и без всяких приборов. FM-радиопередатчик Veronica существует в двух вариантах 1 и 5-ваттном, сегодня мы рассмотрим 1 Вт вариант. Схема FM радиопередатчик Veronica мощностью 1 Вт В передатчике имеется встроенный “мини-микшер”. Он состоит из транзистора T1, усиливающего микрофонный сигнал перед смешиванием с сигналом CD плеера. R1 и R2 – переменные резисторы (потенциометры), используемые для регулировки уровня громкости. Соединение с микрофоном и CD можно осуществить 3,5-мм разъёмами Между R8 и C21 находится каскад FM модулятора , который, собственно, генерирует радиосигнал. Диод D1 – так называемый “варикап”, который можно

Добрый день дорогие друзья

Сегодня мы с Вами поговорим об очень популярном у радиопиратов 90-х годов прошлого века FM передатчике Veronica мощностью 1 Вт, разработан он был норвежскими радиолюбителями и представляющий из себя очень простой в сборке и настройке FM-радиопередатчик. Он не содержит никаких дефицитных деталей и интегральных схем, а настроить его можно и без всяких приборов. FM-радиопередатчик Veronica существует в двух вариантах 1 и 5-ваттном, сегодня мы рассмотрим 1 Вт вариант.

Схема FM радиопередатчик Veronica мощностью 1 Вт

В передатчике имеется встроенный “мини-микшер”. Он состоит из транзистора T1, усиливающего микрофонный сигнал перед смешиванием с сигналом CD плеера. R1 и R2 – переменные резисторы (потенциометры), используемые для регулировки уровня громкости. Соединение с микрофоном и CD можно осуществить 3,5-мм разъёмами

Между R8 и C21 находится каскад FM модулятора , который, собственно, генерирует радиосигнал. Диод D1 – так называемый “варикап”, который можно представить как переменный конденсатор, управляемый уровнем звукового сигнала. Он, C12, 13 и катушка L1 определяют частоту. Модулятор представляет собой, по существу, два генератора, работающих в противофазе на частоте около 50 МГц. Когда сигналы этих генераторов комбинируются, получается 100-мегагерцовый сигнал. Такая схема, как правило, гораздо стабильнее одного гетеродина, работающего на частоте 100 МГц. Сигнал затем усиливается до 1 Вт в оконечном каскаде на транзисторе T4.
В самой правой части схемы — средство настройки, выпрямляющее часть выходного сигнала питающее светодиод D5. Чем больше выходной сигнал, тем ярче светит D5. Совершенно правильным будет вывести D5 на корпус, чтобы всегда быть в курсе, всё ли в порядке с передатчиком.

Передатчик запитывается источником постоянного тока от 9 до 16 вольт и подавать его лучше через стандартный разъём для источников питания.

  • 16 В дадут 1 Вт,
  • 12 В – 600 мВт,
  • тогда как 9В – лишь 200 мВ..

Важно чтобы сопротивления антенны и кабеля совпадали. В противном случае будет “рассогласованность”, передача на меньшей мощности, а в худшем случае сгоревший выходной транзистор. Как правило, это сопротивление составляет от 50 до 75 Ом.
Самая обычная антенна - симметричный вибратор

-2

Он может быть изготовлен из толстой проволоки. Длина кусков проволоки (в метрах) должна быть примерно равна 70/f, где f – рабочая частота в МГц. Можно взять просто 70-сантиметров. Верхний элемент соединения должен быть подключён только к оси разъёма, нижний – только к экрану. Для наилучшей работы, эта антенна должна содержать “симметрирующее устройство”, чтобы элементы соединения имели одинаковое сопротивление по отношению к земле. Его проще всего реализовать в виде 4-5 витков (примерно 20 см) кабеля. Антенну нужно закрепить вертикально, а кабель желательно увести вниз, или по крайней мере на полметра от нижнего элемента соединения.

Ещё подойдёт так называемая четвертьволновая антенна с горизонтальным отражающим элементом.

-3

Она состоит из пяти однотипных элементов той же длины, что и у антенны, рассмотренной выше. Средний элемент излучает сигнал, остальные составляют так называемый горизонтальный отражающий элемент. Вертикальный элемент спаивается со средним разъёмом, а горизонтальные впаиваются в отверстия для болтов. Для прочности желательно подогнуть и спаять их друг с другом, как показано на рис. Горизонтальные элементы должны быть не под прямым углом к вертикальному, а отогнутыми на 30-45 градусов вниз. Такая антенна имеет сопротивление 50 Ом, и должна быть подсоединена к 50-омному кабелю без симметрирующего устройства. Важно расположить антенну на высоком открытом месте. На FM-частотах мощность передатчика не сильно влияет на дальность, важнее обеспечить прямую видимость приёмников. Антенну следует расположить вне помещения (желательно, на крыше), поскольку и деревья, и здания препятствуют прохождению FM-сигналов

Применяемые детали:

Резисторы:
R1, R2 — 10 кОм перем.
R3 — 820 кОм
R4 — 4,7 кОм
R5 - R7, R19 — 220 Ом
R8 — 1,5 кОм
R9 — 15 кОм
R10, R11 — 1 кОм
R12 — 33 кОм
R13, R14 — 56 Ом
R15, R 16 — 68 кОм
R17 — 47 Ом
R18 — 270 Ом
R20 — 10 кОм

Конденсаторы (керамические или слюдяные):

C1, C2, C7, C16, C17, C19, C24, C29 и C31 — 1 нФ C9, C10 и C20 — 10 нФ
C11 — 22 пФ*
C12 — 47 пФ* C14 и C15 15 пФ* C22 — 100 пФ
C23 — 5.6 пФ
C27 и C 28 — 1.8 пФ
C3- C5 и C8 — 10 мкФ электр.
C6, C18 и C30 — 220 мкФ электр.
C13 — 22 пФ подстроечный
C21, C25 и C26 — 65 пФ подстроечный
Катушки из медного провода D=1мм
L1 6 катушек, по 2 витка каждая, внутренний диаметр 5 мм, длина 5 мм
L2 3 витка, диаметр 7 мм, длина 7 мм
L3 4 витка, диаметр 5 мм, длина 7 мм
L4 6 витков, диаметр 5 мм, длина 10 мм
Правильная намотка катушек

-4

ВЧ-дроссель (H1) может быть изготовлен из резистора номиналом 33 кОм 0,5Вт, на который нужно обмотать примерно пол метра эмалированной проволоки т D= 0,2 мм и припаять с обоих концов

Диоды:

D1 — KV1310
D2 и D3 — 1N4148
D4 — светодиод 5 мм
D5 — 1N4001

KV1310 двойной варикап, можно заменить на практически любой варикап (варикапы) с соответствующими параметрами
Транзисторы:
T1, T5 — BC548
T2, T3 — BF494
T4 — 2N4427

Транзистор 2N4427 можно попробовать заменить на наш КТ608 или КТ610. Есть они в продаже и на AliExpress

-5

Собирается FM радиопередатчик Veronica на односторонней печатной плате

-6

Для тех кто хочет изготовить печатную плату предлагаю скачать ФАЙЛ в формате PDF с платой в натуральную величину.

Расположение деталей на печатной плате.

-7

FM радиопередатчик Veronica в собранном виде

-8

Прежде, чем пользоваться передатчиком, его необходимо настроить. Для этого нужно использовать искусственную нагрузку, которая облегчит выделение нужного сигнала из менее слабых. Она представляет собой резистор номиналом 47 или 68 Ом (в зависимости от используемой антенны), впаянный в антенный разъём. Убедитесь, что резисторы выдержат мощность передатчика, и что они не проволочные. Нельзя включать передатчик без антенны или нагрузки, так как выходной каскад может просто сгореть.
Все подстроечные конденсаторы установите в среднее положение (в котором верхние обкладки закрывают нижние наполовину), подключите нагрузку к антенному выходу, а CD-плеер – к CD-входу. После включения должен слабо загореться светодиод (в противном случае, попробуйте подстроить C21), и передатчик должен заработать на частоте около 98 МГц. Маленькой отвёрткой с изолированной ручкой (чтобы не оказывать влияния на схему) подстраивается C21, C25 и C26, пока светодиод не достигнет максимальной яркости. Затем осторожно подстройте C13 в ту или иную сторону (в зависимости от того, какую частоту вы собираетесь использовать), пока светодиод почти совсем не погаснет. Теперь снова подстраивайте остальные конденсаторы, пока светодиод не загорится так же ярко. Повторяйте эти шаги, пока не выйдете на требуемую частоту. Удостоверьтесь посредством радио, что вы передаёте только в одном месте полосы, если нет, придётся заново провести настройку с самого начала. Если вам не удаётся добраться до краёв полосы, слегка подстройте L1. Аккуратно сдвиньте витки, чтобы перейти ниже по частоте, и раздвиньте, чтобы перейти выше. Постарайтесь, чтобы все эти шесть катушек были идентичными, иначе передатчик не будет давать чистого сигнала.
Теперь подстраивайте R2, пока CD-плеер не начнёт звучать так же громко, как другие станции.

На этом у меня сегодня все.

Рекомендую также посмотреть Каталог публикаций моего канала, где Вы найдете статьи по рассмотренной выше теме и множество других материалов, которые могут быть Вам интересны и полезны.

Ставьте лайки, комментируйте, подписывайтесь и заходите на мой канал, есть много интересной и нужной информации для радиолюбителей