Найти в Дзене

Изменения в механизмах инактивации Х-хромосомы предрасполагают самок млекопитающих к аутоиммунным заболеваниям

Группа специалистов по инфекционным и воспалительным заболеваниям, связанных с несколькими учреждениями во Франции, сообщает, что женщины более восприимчивы к аутоиммунным заболеваниям, таким как волчанка, из-за неудачной инактивации Х-хромосомы. В своем исследовании , опубликованном в журнале Science Advances , группа удалила один из генов, участвующих в инактивации Х-хромосомы у подопытных мышей, чтобы изучить теорию. Предыдущие исследования показали, что самки млекопитающих, включая человека, более восприимчивы к развитию аутоиммунных заболеваний , чем самцы. Почему это так, не ясно. В этом новом исследовании исследовательская группа предположила, что это как-то связано с тем, что у женщин есть две Х-хромосомы, а у мужчин — X и Y-хромосомы. Предыдущие исследования показали, что по мере развития эмбрионов женского пола в утробе матери большинство генов, присутствующих на одной из их Х-хромосом, отключаются, предотвращая двойную дозу белков, вырабатываемых в результате экспрессии гено

Группа специалистов по инфекционным и воспалительным заболеваниям, связанных с несколькими учреждениями во Франции, сообщает, что женщины более восприимчивы к аутоиммунным заболеваниям, таким как волчанка, из-за неудачной инактивации Х-хромосомы.

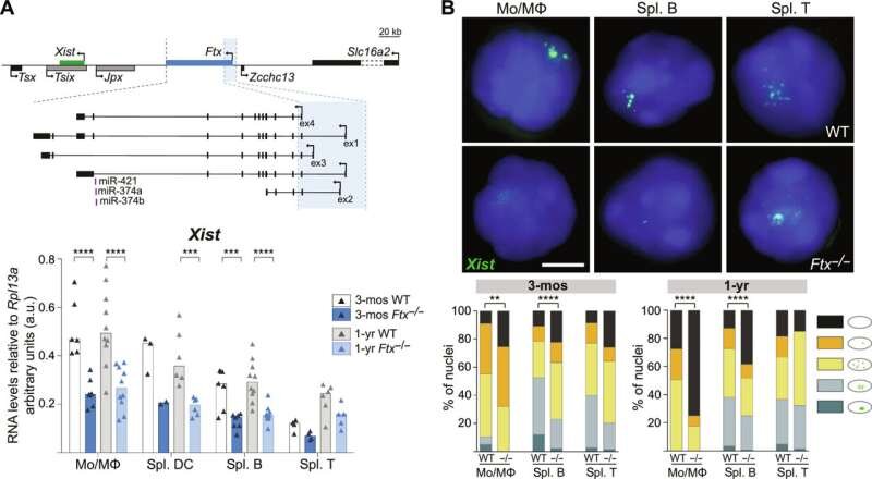
Нарушение инактивации X в иммунных клетках самок Ftx -/- . (A) Карта центра инактивации X, показывающая расположение Xist (зеленый) и Ftx , а также удаленную область промотора Ftx (синяя заливка). Внизу: уровни РНК Xist , измеренные с помощью количественной полимеразной цепной реакции с обратной транскрипцией (RT-qPCR) у самок дикого типа (WT) и Ftx -/- в возрасте 3 месяцев (3 месяца) и 1 года (1 года). . (B) Репрезентативные изображения флуоресценции РНК in situ гибридизации (RNA-FISH) для Xist (зеленый) на женских клетках WT и Ft x -/- указанного типа клеток. На гистограммах показано процентное соотношение клеток с различным характером распределения Xist РНК в клеточных популяциях. Фото: Достижения науки (2024 г.). DOI: 10.1126/sciadv.adn6537.
Нарушение инактивации X в иммунных клетках самок Ftx -/- . (A) Карта центра инактивации X, показывающая расположение Xist (зеленый) и Ftx , а также удаленную область промотора Ftx (синяя заливка). Внизу: уровни РНК Xist , измеренные с помощью количественной полимеразной цепной реакции с обратной транскрипцией (RT-qPCR) у самок дикого типа (WT) и Ftx -/- в возрасте 3 месяцев (3 месяца) и 1 года (1 года). . (B) Репрезентативные изображения флуоресценции РНК in situ гибридизации (RNA-FISH) для Xist (зеленый) на женских клетках WT и Ft x -/- указанного типа клеток. На гистограммах показано процентное соотношение клеток с различным характером распределения Xist РНК в клеточных популяциях. Фото: Достижения науки (2024 г.). DOI: 10.1126/sciadv.adn6537.

В своем исследовании , опубликованном в журнале Science Advances , группа удалила один из генов, участвующих в инактивации Х-хромосомы у подопытных мышей, чтобы изучить теорию.

Предыдущие исследования показали, что самки млекопитающих, включая человека, более восприимчивы к развитию аутоиммунных заболеваний , чем самцы. Почему это так, не ясно. В этом новом исследовании исследовательская группа предположила, что это как-то связано с тем, что у женщин есть две Х-хромосомы, а у мужчин — X и Y-хромосомы.

-2

Предыдущие исследования показали, что по мере развития эмбрионов женского пола в утробе матери большинство генов, присутствующих на одной из их Х-хромосом, отключаются, предотвращая двойную дозу белков, вырабатываемых в результате экспрессии генов — процесс, известен, как Х-инактивация.

Исследовательская группа предположила, что некоторые из инактивированных генов могут реактивироваться по мере взросления женщин, что делает их более восприимчивыми к аутоиммунным заболеваниям. Чтобы выяснить, так ли это, они удалили один из генов, ответственных за инактивацию Х-хромосомы, у самок подопытных мышей.

Когда мыши достигли зрелости, исследователи обнаружили, что изначально не было никакой разницы между нормальными и модифицированными мышами. Но когда мыши подросли, у многих из них начала развиваться спленомегалия (увеличенная селезенка), что является одним из основных симптомов, связанных с волчанкой.

Исследователи также обнаружили, что несколько генов на инактивированной Х-хромосоме реактивировались у искусственно созданных мутантных мышей по мере их взросления. Они отмечают, что эти гены ранее были связаны с иммунной системой.

По мнению исследователей, работа помогает объяснить, почему самки млекопитающих более восприимчивы к развитию аутоиммунных заболеваний. Они также предполагают, что их результаты могут привести к разработке методов лечения, предотвращающих реактивацию копий Х-хромосомы, тем самым снижая риск развития таких заболеваний.

Дополнительная информация: Кристоф Хюре и др., Измененная инактивация Х-хромосомы предрасполагает к аутоиммунитету, Science Advances (2024). DOI: 10.1126/sciadv.adn6537.

Биология
8125 интересуются