Найти в Дзене
Старые схемы...

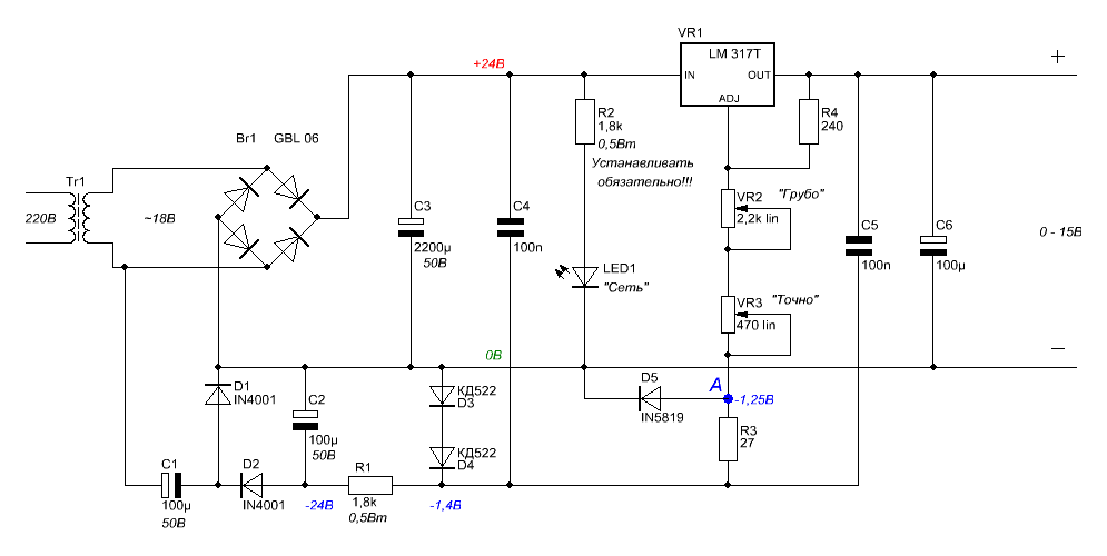
Блок питания на КР142ЕН12А, LM317T с выходом от «нуля».

Многие радиолюбители любят изготавливать регулируемые стабилизаторы напряжения, которые регулируют выходное напряжение от 0В. Микросхемы КР142ЕН12А и LM317T позволяют регулировать выходное напряжение от 1,25В, при желании на этих микросхемах можно сделать регулировку от 0В. Работа схемы. Для получения выходного напряжения в 0В, необходимо в точке «А» получить напряжение минус 1,25В. Для этого служит цепочка: С1, D1, D2, C2, R1, D3, D4. Поскольку достаточно сложно подобрать пару диодов с общим падением напряжения 1,25В, для получения этого напряжения в точке «А», служит резистор R3. Он подбирается при регулировке схемы. Два переменных резистора установлены последовательно для повышения точности установки выходного напряжения. Выставить выходное напряжение в 0,6В довольно сложно верхним переменным резистором, это гораздо удобнее сделать нижним. Сопротивление R2 нужно устанавливать обязательно, что бы оно не грелось в пустую, через него можно подключить светодиод, сигнализирующий о включе

Многие радиолюбители любят изготавливать регулируемые стабилизаторы напряжения, которые регулируют выходное напряжение от 0В. Микросхемы КР142ЕН12А и LM317T позволяют регулировать выходное напряжение от 1,25В, при желании на этих микросхемах можно сделать регулировку от 0В.

Схема.
Схема.

Работа схемы. Для получения выходного напряжения в 0В, необходимо в точке «А» получить напряжение минус 1,25В. Для этого служит цепочка: С1, D1, D2, C2, R1, D3, D4. Поскольку достаточно сложно подобрать пару диодов с общим падением напряжения 1,25В, для получения этого напряжения в точке «А», служит резистор R3. Он подбирается при регулировке схемы. Два переменных резистора установлены последовательно для повышения точности установки выходного напряжения. Выставить выходное напряжение в 0,6В довольно сложно верхним переменным резистором, это гораздо удобнее сделать нижним. Сопротивление R2 нужно устанавливать обязательно, что бы оно не грелось в пустую, через него можно подключить светодиод, сигнализирующий о включении питания. Теперь о назначении этого сопротивления. При отсутствии нагрузки на выходе стабилизатора, общий провод стабилизатора «притягивает» к напряжению минус 24В, в итоге на входе микросхемы возникает напряжение близкое к двойному входному напряжению. Происходит это следующим образом, конденсатор C3 заряжается «минусом» по цепочке: D3, D4, R1, D2, C1. Что бы этого не происходило, служит резистор R2.

Испытания схемы.
Испытания схемы.

Работу схемы проверял на микросхеме КР142ЕН12А, на LM317T она должна работать, поскольку LM317T является ее аналогом. Диод D5 служит для снижения «подскока» выходного напряжения при отключении от сети. Если диода шоттки нет в наличии, то можно использовать германиевый диод. С этим диодом «подскок» выходного напряжения составляет 1,5В. При работе схемы в рабочем режиме, этот диод подключен в обратном направлении и на работу схемы не влияет. Если на выходе установлено выходное напряжение более 10В «подскок» не происходит. А так же при отключении от сети, если к стабилизатору подключена нагрузка с током потребления более 0,05А, «подскок» выходного напряжения не происходит.