Добавить в корзинуПозвонить
Найти в Дзене
АГАСОФИЯ

О моём опыте участия в занятии по диалектике

Не так давно принял участие в занятии по диалектике на канале одного блогера – профессора, доктора философских наук. К участию в этом мероприятии меня подвиг призыв организатора к диалогу. Я давно хотел хоть с кем-нибудь поговорить о диалектике и тут вдруг такой случай представился. Тема занятия: Законы природы, законы общества, законы мышления – какая связь? Есть ли Универсальный Порядок? Диалог и диалектика. Противоположности: почему их всегда две? Механика работы ума. Что является условием любого развития? Метафизика враг диалектики. Хоть и предполагалось, что занятие будет проходить в форме семинара, но по факту получилось что-то вроде обычной лекции: спикер изложил общепринятый взгляд на диалектику с акцентом на её гегелевский вариант, кто-то задавал вопросы, а у меня вопросов не было, поэтому я только высказывал по поводу услышанного своё мнение. Тезисы я заготовил заранее. По ряду причин озвучить удалось не всё, а то, что удалось, не было понято и принято. Тем не менее размещаю

Не так давно принял участие в занятии по диалектике на канале одного блогера – профессора, доктора философских наук. К участию в этом мероприятии меня подвиг призыв организатора к диалогу. Я давно хотел хоть с кем-нибудь поговорить о диалектике и тут вдруг такой случай представился.

Тема занятия: Законы природы, законы общества, законы мышления – какая связь? Есть ли Универсальный Порядок? Диалог и диалектика. Противоположности: почему их всегда две? Механика работы ума. Что является условием любого развития? Метафизика враг диалектики.

Хоть и предполагалось, что занятие будет проходить в форме семинара, но по факту получилось что-то вроде обычной лекции: спикер изложил общепринятый взгляд на диалектику с акцентом на её гегелевский вариант, кто-то задавал вопросы, а у меня вопросов не было, поэтому я только высказывал по поводу услышанного своё мнение. Тезисы я заготовил заранее. По ряду причин озвучить удалось не всё, а то, что удалось, не было понято и принято. Тем не менее размещаю свои тезисы в том виде, в котором планировал представить к обсуждении (они приведены ниже).

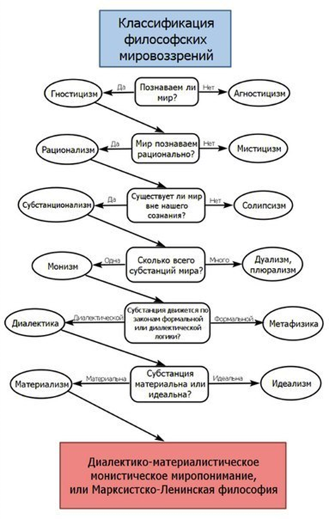
В начале занятия я попросил дать возможность ответить на предварительно заданный организатором вопрос по поводу ошибок в Классификации философских воззрений, представленных на рисунке:

И вот что я думаю по поводу этой классификации:

Это не классификация! Здесь нарушены все законы логики и всё поставлено с ног на голову. Начинать с вопроса «познаваем ли мир?», когда не известно, что есть мир – глупость. Гносеология впереди онтологии. Это уже идеализм, а скорее идиотизм.

Далее:

Мистицизм рационален, т.е. мистицизм и рационализм – пересекающиеся множества.

Субстанционализм и Солипсизм – пересекающиеся множества (как красное и круглое).

Субстанций две (вещество и эфир), но Универсум монистичен (материален).

Субстанция движется не по законам логики, а по законам природы.

Главный вопрос: Универсум (но не субстанция) материален или идеален? Отсюда – материализм/идеализм, а следующим должен быть вопрос: Как возник Универсум? – отсюда эволюционизм/креационизм. Идеализм и креационизм – тупиковые ветви, а скорее диагноз.

По сути вопросов, вынесенных для рассмотрения я заготовил следующие тезисы.

1.1. Законы природы

Самым распространённым определением понятия «закон» можно считать прогегелевский вариант:

Закон – существенная, необходимая, устойчивая, повторяющаяся связь (отношение) между явлениями.

О том, что это определение абсурдно по своей сути, я показал в своей статье «Основной закон бытия».

Моё определение понятия «закон»:

Закон – это выраженное в языке знание о зависимости результата взаимодействия материальных объектов от параметров этих объектов, параметров их движения и свойств среды, в которой осуществляется взаимодействие.

Моя классификация законов:

1) дескриптивные (описывающие) / директивные (предписывающие)

2) объективные (реально существующие) / спекулятивные (вымышленные)

1.2. Законы общества

Понятие «законы общества» носит двойственный (полисемичный) характер:

- с одной стороны: общество функционирует по объективным законам (к которым гегелевские т.н. «законы диалектики» не имеют никакого отношения, и даже законами по своей сути не являются). Некоторые из законов функционирования общества были открыты и прописаны с разной степенью достоверности в истмате, диамате, социологии и политологии;

- с другой стороны: в обществе приняты и функционируют директивные (предписывающие) законы. По происхождения эти законы спекулятивные, т.е. придуманные людьми.

1.3. Законы мышления

Мышление функционирует по законам биохимии, нейрофизиологии и нейропсихологии.

По каким законам функционирует разум, насколько я знаю, пока не известно. Рассудок функционирует либо по стихийно сформированным правилам (здравый смысл), либо по правилам логики (логическое мышление). Т.н. законы логики, на самом деле, тоже не являются законами, а являются правилами и не мышления а размышления, т.е. правилами построения суждений, или, иначе, правилами работы рассудка (но не разума).

2. Есть ли Универсальный Порядок?

Есть! В Природе всё строго упорядочено и всё происходит в строгом соответствии с законами Природы! Хаос и Порядок – понятия гносеологические, но не онтологические. Другое дело, что мы не всегда можем определить этот порядок, но пытаемся. Иногда это получается и тогда рождаются закономерности. Не законы, а именно закономерности – некие правила, по которым можно что-то рассчитать или измерить (об этом подробнее в упомянутой выше статье).

3. Диалог и диалектика

- в Древней Греции это два однокоренных слова:

диалог – беседа двух человек;

диалектика – искусство ведения беседы.

- в постгегелевский период – несуразица. Гегель совершил научное преступление: взял известный термин и дал ему (в силу специфики своего мышления) уродское определение, т.е. совершил подмену понятий (подлог), чем нанёс человечеству катастрофический ущерб. В терминах современной социологии это была информационная диверсия.

4. Противоположности: почему их всегда две?

В Мире нет противоположностей!

Мир един целостен и непротиворечив!

Противоположности – понятие гносеологическое, но не онтологическое!

Чёрно-белым мир видят только дальтоники. Нормальные люди видят мир во всём его многообразии и многоцветии. Гегельянисты и гегельянщики – интеллектуальные дальтоники! Причём, как правило, добровольные!

5. Механика работы ума

Термин «механика» к уму не очень подходит. Ум – функция мозга. А механика (биомеханика) работы мозга – не предмет изучения философии. Предмет изучения философии – алгоритмы работы рассудка (рассудочной деятельности). Их – два вида:

1) естественный (естественный интеллект). Стержень ЕИ – здравый смысл.

2) искусственные (искусственный интеллект). У ИИ может быть много подвидов. Основные: теософское, философское, научное мышление (интеллект). Недавно появился и активно развивается ещё один подвид ИИ – машинный. Стержень теософского мышления (интеллекта) – алогизм, философского – софизм, научного – логика, машинного – компиляция.

6. Что является условием любого развития?

Утверждать, что причиной любого развития является противоречие, то же самое, что утверждать, что причиной движения материальных объектов является сопротивление. Гегель поставил следствие впереди причины. Движение всегда встречает сопротивление, но не наоборот!

Условием развития является:

- на уровне биоты – стремление к сохранению жизни (потребности и возможности).

- на уровне человека – стремление к улучшению условий жизни (желание (воля) и возможности (силы)).

7. Метафизика враг диалектики

Правильно так: диалектика Гегеля – отрава для человеческого сознания!

Диалектика (в её этимологическом значении) – основа человеческой коммуникации!

Метафизика (в правильном, т.е. не Гегелевском, значении) – суть философии!

Философия = метафизика + методология + идеология!

Метафизика (в её этимологическом – Аристотелевском – смысле) – учение о сущем (онтология) и его познании (гносеология).

Методология – учение о целеполагании и целедостижении.

Идеология – учение о правилах мышления (логика, диалектика, риторика).

* * *

В ходе обсуждения гегелевской триады «тезис – антитезис – синтез» в порядке примера я предложил найти антитезис к тезису «Ты – дурак!», а потом синтезировать эти тезисы. Вместо антитезы «Я – не дурак!» по аналогии с приведённым модератором ранее примере с тезисом «Ты – алкоголик!», на этот раз он в качестве антитезы привёл «Сам дурак!». Синтеза не получилось ни в первом, ни во втором примере. Потому что формула «тезис – антитезис» никогда не приводит к синтезу, но всегда приводит либо к нулю, либо к драке, потому что эта триада есть продукт мышления школяра-недоучки, каким и был её автор.

Так называемый «закон единства и борьбы противоположностей» есть продукт смешения онтологии с гносеологией (примерно, как красного с круглым) и отождествления единичного и всеобщего (части и целого). Этим недостатком страдает и т.н. «закон перехода количества в качество». Есть единственный случай, когда количественные накопления некоторой субстанции приводят к её качественному изменению, но вряд ли хоть один философ сможет сказать что это и когда. Все примеры, приводимые в доказательство этого «закона», страдают тем же недостатком – смешением онтологии с гносеологией, а кроме этого ещё и подменой понятий. Это же имеет место и в т.н. «законе отрицания отрицания». Я считаю, что родители, отрицающие своих детей – мерзавцы, а дети, отрицающие своих родителей – подонки. Есть частные случаи, когда такое отрицание уместно, но возводить случай в ранг закона – научное преступление.

Спонтанно возникла тема релятивизма («всё в мире относительно»), которая, с моей т. зр., также является бредом сумасшедшего. Но и здесь обсуждения не получилось. Все остались при своих мнениях.

А в постлекционных дебатах лектор заявил, что:

- доказательство величия философа – наличие последователей, влияние на науку и юриспруденцию (не важно, что по факту крайне негативное), тиражи книг, отсылки и пр.;

- что вопрос: «Что действительно умного сказал Кант, за что его можно считать великим философом?», - логически неверен по форме (?) и бессодержателен (?);

- слова не бывают ни умными, ни глупыми, такими бывают люди;

- общепринятое правильно.

Такая вот диалектика…