Добавить в корзинуПозвонить
Найти в Дзене

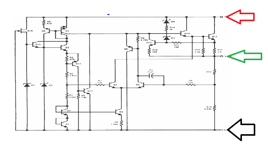
Дяденьки! Вы чо совсем не знаете про СХЕМУ ЗАЩИТЫ ОТ КОРОТКОГО ЗАМЫКАНИЯ с термостабилизацией и регулированием?

Эта схема стабилизирует заданное напряжение и прекрасно защищает блоки питания и батареи от короткого замыкания в цепи нагрузки. Странно даже почему про эту схему не вспоминают Паяльщики и Собиральщики радиосхем для цели защиты от КЗ. Ведь схема весьма проста и надежна. И чего только не выдумывают для защиты блоков питания от перегрузок. Но вот взять и просто почитать новые статьи и учебники в которых все грамотно и хорошо описано как-то совсем не доходит чо-ли ?!? Смотри внимательно: Красный это Вход, Зеленый это Выход, Черный это Нейтраль. Но знаете, что самое приятное ? Вся эта схема умещается в одной маленькой детали с тремя ногами ... и это не транзистор. Учитесь Дяди! А то так и будете мощные низкоомные резисторы искать и полевики к ним паять да еще и тиристоры неправильно ставить. Во Дядя сколько наворотил! А мог-бы просто почитать умные книжки и сделать всё по уму а не по ИИИнтернету. Вот как это у нас детишки делают а потом на АлиДеде продают Дядям Ардуинщикам в виде готовы

Эта схема стабилизирует заданное напряжение и прекрасно защищает блоки питания и батареи от короткого замыкания в цепи нагрузки.

Странно даже почему про эту схему не вспоминают Паяльщики и Собиральщики радиосхем для цели защиты от КЗ. Ведь схема весьма проста и надежна.

И чего только не выдумывают для защиты блоков питания от перегрузок.

Но вот взять и просто почитать новые статьи и учебники в которых все грамотно и хорошо описано как-то совсем не доходит чо-ли ?!?

Смотри внимательно: Красный это Вход, Зеленый это Выход, Черный это Нейтраль.

Красный это Вход, Зеленый это Выход, Черный это Нейтраль.
Красный это Вход, Зеленый это Выход, Черный это Нейтраль.

Но знаете, что самое приятное ? Вся эта схема умещается в одной маленькой детали с тремя ногами ... и это не транзистор.

-3

Учитесь Дяди! А то так и будете мощные низкоомные резисторы искать и полевики к ним паять да еще и тиристоры неправильно ставить.

-4

Во Дядя сколько наворотил! А мог-бы просто почитать умные книжки и сделать всё по уму а не по ИИИнтернету.

-5

Вот как это у нас детишки делают а потом на АлиДеде продают Дядям Ардуинщикам в виде готовых модулей защиты от "Козы и Козла"