Найти в Дзене

КОМПЛЕКСНАЯ СИСТЕМА ЭКОЛОГИЧЕСКОЙ БЕЗОПАСНОСТИ. Лекция 53. Глава IX. Информационная технология моделирования и оценки ЭБС

Автор: доктор техн. наук, Большеротов А.Л. При использовании данных материалов в любых целях, ссылка на автора обязательна. Модель алгоритма функционирования системы оценки экологической безопасности строительства Основой функционирования организационной структуры системы ОЭБС, как было определено в VIII главе данной работы, является информационная составляющая. Вся информация должна аккумулироваться в информационном центре СОЭБС. Состав базовой информации зависит от состава решаемых задач службой СОЭБС. Если, к примеру, исполняются функции экологического контроля соблюдения автотранспортом и его владельцами экологических норм, российского экологического законодательства, то нужна доступная в оперативном порядке милицейская база данных о регистрации автомобилей, и их владельцах. При оценке реакции искусственной экосистемы на загрязнение окружающей среды нужна медицинская статистика с зависимостями вида болезней от состояния окружающей среды и т.д. Первичной (стартовой) информацией, на

Автор: доктор техн. наук, Большеротов А.Л.

При использовании данных материалов в любых целях, ссылка на автора обязательна.

Модель алгоритма функционирования системы оценки экологической безопасности строительства

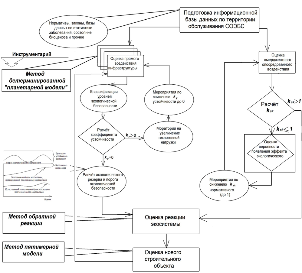
Основой функционирования организационной структуры системы ОЭБС, как было определено в VIII главе данной работы, является информационная составляющая. Вся информация должна аккумулироваться в информационном центре СОЭБС. Состав базовой информации зависит от состава решаемых задач службой СОЭБС. Если, к примеру, исполняются функции экологического контроля соблюдения автотранспортом и его владельцами экологических норм, российского экологического законодательства, то нужна доступная в оперативном порядке милицейская база данных о регистрации автомобилей, и их владельцах. При оценке реакции искусственной экосистемы на загрязнение окружающей среды нужна медицинская статистика с зависимостями вида болезней от состояния окружающей среды и т.д.

Рис.1. Инновационный алгоритм функционирования СОЭБС
Рис.1. Инновационный алгоритм функционирования СОЭБС

Первичной (стартовой) информацией, на которой может основываться деятельность СОЭБС помимо нормативов загрязнения, являются показатели экологического фона (см. главу V) и показатели степени концентрации объектов строительства (недвижимости) на контролируемой системой ОЭБС территории. На рис. 1. представлен инновационный алгоритм функционирования системы ОЭБС, где использованы всё результаты проведённых исследований, который позволяет на научной основе сформировать базу исходных данных для информационного центра СОЭБС.

На сегодняшний день только начинается работа по созданию такой базы данных. В процессе подготовке данной работы была впервые проведена предварительная оценка степени концентрации объектов строительства (недвижимости) районов г. Москвы, некоторых городов Подмосковья и уже сегодня, опираясь на эти данные и некоторые данные «Мосэкомониторинг» г.Москвы можно проводить оценку экологической безопасности новых объектов строительства в г. Москве и Московской области.

Рассмотрим оценку экологической безопасности некоего объекта на всей стадии его жизненного цикла от возникновения идеи строительства до ликвидации с помощью системы ОЭБС.

Весь жизненный цикл строительного объекта, связанный с деятельностью СОЭБС, следует разделить на три этапа.

Первый этап – это выбор площадки строительства и определение самой возможности строительства по экологическим показателям на контролируемой СОЭБС территории (в сегодняшней практике на этом этапе проводится только ОВОС и экологическая экспертиза).

Второй этап – это непосредственное строительство. Сегодня это наименее контролируемый период жизненного цикла объекта (см. главу V).

Третий этап – этап эксплуатации (вплоть до ликвидации объекта). Контроль экологических показателей на этом этапе в основном ведётся для потенциально опасных промышленных объектов. Небольшая практика мониторинга общих показателей загрязнения атмосферы, водных объектов промышленностью и автотранспортом промышленностью, проводимых службами экологического мониторинга, имеется в нескольких крупных городах.

Организация предлагаемой службы системы ОЭБС предполагает, что все вопросы, связанные с экологической безопасностью строительства будут решаться исключительно в рамках структуры СОЭБС без привлечения многочисленных структур современной системы охраны окружающей среды.

I ЭТАП

Строительство того или иного объекта может быть мотивировано различными причинами:

· Государственная стратегическая программа развития того или иного направления

· Социальная необходимость

· Экономические интересы бизнеса

· Исторические, культурные, национальные, политические и др.

Исходя из причин строительства, выбор площадки строительства может проходить по следующим вариантам:

· Единственный вариант (восстановление исторического объекта, когда другое место строительства исключено, например Храм Христа Спасителя)

· Несколько вариантов размещения на ограниченной территории (например, строительство олимпийских объектов в конкретном регионе или городе, строительство космодрома с ограниченным выбором географических координат, строительство запланированного государственной программой объекта на определённой территории и т.д.)

· Свободный выбор площадки

Участие службы СОЭБС в работе с объектом, должно начинаться при возникновении идеи строительства, независимо от мотивации строительства или варианта размещения строительного объекта.

1 Вариант. Объект обязателен к строительству (например, государственная программа) и площадка строительства строго определена и не может поменяться ни при каких условиях.

В этом случае Заказчик или инициатор строительства должен в обязательном порядке обратиться с заявкой на строительство и с разработанными основными исходными данными будущего проекта строительства в службу СОЭБС с цель:

1) определить условия строительства, обеспечивающие максимальную экологическую безопасность окружающей среды;

2) определить безопасность самого объекта;

3) определить воздействие объекта на окружающую среду;

4) провести регистрацию объекта в базе данных.

Служба СОЭБС при получении заявки на строительство:

a) проводит оценку воздействия данного объекта на окружающую среду (ОВОС)

b) определяет показатели комплексной безопасности заявленного объекта в конкретном месте и даёт заключение о степени безопасности строительства объекта

c) даёт рекомендации о необходимых мероприятиях по улучшению показателей экологической безопасности

d) даёт рекомендации по изменению проекта при превышении порога экологической безопасности (см. главу IV) территории застройки экологическими показателями данного объекта строительства

e) определяет экологический резерв (см. главу IV) территории по сумме показателей экологического фона территории и техногенной нагрузки данного объекта (рис. 2.)

Рис 2. Иллюстрация к определению экологического резерва и порога экологической безопасности
Рис 2. Иллюстрация к определению экологического резерва и порога экологической безопасности

f) рассчитывает потенциальный коэффициент степени концентрации (см. главу VI в целом и раздел 6.7.) территории с новым объектом

g) вносит величину техногенной нагрузки от данного объекта в накопительную базу данных экологических показателей территории строительства

2 Вариант. Объект желателен к строительству на данной территории (например, государственная или социальная программа), площадка строительства определена, но может поменяться при необходимости.

В этом случае Заказчик или инициатор строительства в обязательном порядке обращаются в СОЭБС с заявкой на строительство и с разработанными основными исходными данными будущего проекта с целью:

1. определить возможность строительства заявленного объекта в выбранном месте на основе оценки воздействия объекта на окружающую среду;

2. провести альтернативный выбор площадки строительства;

3. определить условия строительства, обеспечивающие максимальную экологическую безопасность окружающей среды;

4. определить безопасность самого объекта;

5. провести регистрацию объекта.

Служба СОЭБС при получении заявки на строительство и выборе площадки:

a) оценивает экологические показатели выбранной точки застройки по данным информационной базы экологических данных территории: экологический фон и степень концентрации строительства (недвижимости) в выбранном месте.

Если показатели экологического фона (см. главу IV) превышают порог экологической безопасности – строительство запрещается в выбранном месте и предлагается выбор другой площадки в экологически безопасном месте.

Если показатели степени концентрации (см. главу VI) превышают норматив ( k sk ≥ 1) – строительство запрещается в выбранном месте и предлагается выбор другой площадки с коэффициентом степени концентрации меньше норматива ( k sk < 1).

Если экологический фон и степень концентрации строительства (недвижимости) в выбранном месте в норме, то переходим к оценке экологических показателей строительства:

b) проводим оценку воздействия данного объекта на окружающую среду (ОВОС)

c) определяем показатели комплексной безопасности заявленного объекта в конкретном месте и даём заключение о степени безопасности строительства объекта

d) даём заключение о необходимых мероприятиях по улучшению показателей экологической безопасности объекта

e) рассчитываем потенциальный коэффициент степени концентрации (см. раздел 6.7.) территории с новым объектом

f) корректируем величину степени концентрации территории с новым объектом строительства в информационной базе данных территории

g) определяем экологический резерв (см. главу IV) территории по сумме показателей экологического фона территории и техногенной нагрузки данного объекта

h) при превышении порога экологической безопасности (см. главу IV) территории застройки экологическими показателями данного объекта строительства в заявленном месте даём рекомендации по изменению проекта в сторону снижения техногенной нагрузки на окружающую среду или меняем площадку.

i) вносим величину техногенной нагрузки от данного объекта в накопительную базу данных экологических показателей территории строительства

Если при существующих экологических показателях объекта на всех возможных строительных площадках территории превышается порог экологической безопасности или коэффициент степени концентрации, то строительство данного объекта на данной территории отклоняется.

3 Вариант. Объект желателен к строительству на данной территории (например, бизнес-проект), и требуется подобрать площадку строительства.

В этом случае Заказчик или инициатор строительства в обязательном порядке обращаются также в СОЭБС с заявкой на строительство и с разработанными основными исходными данными будущего проекта с целью:

1. определить в принципе возможность строительства заявленного объекта на основе оценки воздействия объекта на окружающую среду и кадастрового учёта земель;

2. провести выбор площадки строительства;

3. определить условия строительства, обеспечивающие максимальную экологическую безопасность окружающей среды;

4. определить безопасность самого объекта;

5. провести регистрацию объекта.

Служба СОЭБС при получении заявки на строительство и выборе площадки:

a) оценивает экологические показатели контролируемой территории по данным информационной базы: экологический фон и степень концентрации строительства (недвижимости) в выбранном месте.

Для строительства подбираются площадки потенциальной застройки по показателям экологического фона и показателям степени концентрации ( k sk < 1).

Если подходящих по экологическим показателям площадок нет, то строительство отклоняется, если такие площадки есть, то переходим к оценке экологических показателей строительства:

b) проводим оценку воздействия данного объекта на окружающую среду (ОВОС)

c) определяем показатели комплексной безопасности заявленного объекта в конкретном месте, даём заключение о степени безопасности строительства объекта

j) даём заключение о необходимых мероприятиях по улучшению показателей экологической безопасности объекта

d) рассчитываем потенциальный коэффициент степени концентрации (см. главу VI ) территории с новым объектом

e) определяем экологический резерв (см. главу IV) территории по сумме показателей экологического фона территории и техногенной нагрузки данного объекта

f) при превышении порога экологической безопасности (см. главу IV) территории застройки экологическими показателями данного объекта строительства в заявленном месте даём рекомендации по изменению проекта в сторону снижения техногенной нагрузки на окружающую среду или меняем площадку.

g) вносим величину техногенной нагрузки от данного объекта в накопительную базу данных экологических показателей территории строительства

h) корректируем величину степени концентрации территории с новым объектом строительства в информационной базе данных территории

Если при существующих экологических показателях объекта на всех возможных строительных площадках территории превышается порог экологической безопасности или коэффициент степени концентрации, то строительство данного объекта на данной территории отклоняется.

Алгоритм выбора площадки под строительство и проведения оценки воздействия на окружающую среду заявленного объекта по каждому из трёх вариантов приведён на рис 3.

Рис. 3. Алгоритм функционирования СОЭБС на предварительном I этапе при выборе площадки под строительство и проведении оценки воздействия на окружающую среду (ОВОС) заявленного объекта
Рис. 3. Алгоритм функционирования СОЭБС на предварительном I этапе при выборе площадки под строительство и проведении оценки воздействия на окружающую среду (ОВОС) заявленного объекта

II ЭТАП

После выбора площадки строительства, при получении положительного результата от СОЭБС, может начинаться проектирование объекта. В этот период проектировщики основываются на рекомендациях системы ОЭБС по снижению техногенной нагрузки от объекта и на всесторонних рекомендациях ЭБС по комплексной и экологической безопасности строительства.

Работа системы ОЭБС на втором этапе начинается с началом возведения объекта.

Службы СОЭБС берут под контроль реализацию строителями рекомендаций по обеспечению экологической безопасности, полученных от СОЭБС при выборе площадки, соблюдение экологических норм, соблюдению рекомендаций системы ЭБС, по применению экологичных организационных, технологических, технических, конструктивных проектных решений, и применению экологичных строительных материалов.

Обязательному контролю подлежит учёт и сохранение объектов живой природы, соблюдение границ землеотвода.

Особое внимание в этот период служба СОЭБС уделяет контролю за реакцией экосистемы, в которой ведётся строительство в соответствии с предложенными в данной работе критериями оценки экологической безопасности различных экосистем – искусственной, естественной и смешанной (см. главу V).

Информационная составляющая системы ОЭБС в этот период должна пополниться данными о состоянии здоровья населения искусственной экосистемы урбанизированных территорий, качестве его жизни. Во внимание принимаются психоэмоциональные реакции граждан на новое строительство, замечания граждан, местных властей, предприятий по организации и ведению строительных работ.

При строительстве в естественной экосистеме или смешанной контролю подвергается реакция биоценоза биотопа на производство строительных работ.

Методами обеспечения экологической безопасности на этом этапе являются мониторинг воздействия различных факторов строительства на окружающую среду (запылённость, шум, вибрация, освещённость и др., мониторинг реакции экосистемы и её представителей на строительство, контроль соблюдения законодательства и норм Российской Федерации.

Методами контроля могут быть и контакты с населением, оперативное реагирование на пожелания и замечания. Алгоритм функционирования СОЭБС представлен на рис. 4.

Рис. 4. Алгоритм функционирования СОЭБС на II этапе –«Строительство»
Рис. 4. Алгоритм функционирования СОЭБС на II этапе –«Строительство»

III ЭТАП

После завершения строительства наступает самый длительный этап контроля функционирования строительного объекта.

Служба мониторинга СОЭБС в первую очередь контролирует в автоматическом или полу автоматическом режиме возможные воздействия строительного объекта на окружающую среду. В первую очередь, после завершения строительства, проверяется соответствие прогнозных показателей воздействия на окружающую среду, рассчитанных при проведении ОВОС и фактических показателей при функционировании объекта. Контроль в отдельных случаях должен быть перманентный (например, контроль выбросов в атмосферу или в водные объекты), дискретный, проводимый по плану или в случайном порядке.

Особое внимание на этом этапе уделяется возможным непредвиденным воздействиям и загрязнениям окружающей среды объектами недвижимости, организациями и гражданами проживающими или работающими на подконтрольной территории.

На случай экстренного реагирования в системе ОЭБС необходимо поддерживать круглосуточное диспетчерское обслуживание территории, иметь всеобщий доступный канал связи и группу оперативного реагирования, которая немедленно может выехать по первому сигналу к месту происшествия и принять меры к предотвращению нарушений. Организационная структура взаимодействия всех подразделений СОЭБС представлена на рис. V главы.

Для полноценного функционирования системы ОЭБС в её составе необходимо иметь научные подразделения, проводящие исследование реакции на строительство живой природы в естественных экосистема и психоэмоциональной реакции, состояния здоровья людей в искусственной экосистеме урбанизированных территорий.

На рис. 5. представлен алгоритм функционирования СОЭБС на III этапе жизненного цикла строительного объекта в период его эксплуатации.

Описанная выше схема функционирования и алгоритм оценки техногенного воздействия строительства на окружающую среду на I, II и III этапах жизненного цикла строительного объекта позволяет обеспечить необходимый уровень экологической безопасности, обеспечить устойчивое развитие при сохранении живой природы.

Рис. 5. Алгоритм функционирования СОЭБС на III этапе жизненного цикла строительного объекта в период его эксплуатации
Рис. 5. Алгоритм функционирования СОЭБС на III этапе жизненного цикла строительного объекта в период его эксплуатации