Добавить в корзинуПозвонить
Найти в Дзене
ON/OFF

Дежурка

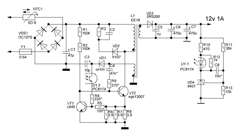
Всем привет. Транзисторные дежурки мало пользуются популярностью у радиолюбителей. Как правило молодые смотрят на *простую* схему - собирают, обжигаются и забрасывают). Более того, даже опытные не жалуют ее - здесь на мой взгляд сказывается не понимание тонкости работы ZCS дежурок а порой просто лень. Между тем, в промке эта схемотехника весьма популярна и применяется практически везде, от зарядок до дежурок компьютерных ИИП. За основу я взял популярную схему на биполярном транзисторе: Для начала разберем работу - что бы определиться с методикой настройки. Да, просто на бум повторяя - не получиться ее стабильно работающую собрать. По этой причине можно часто увидеть огромные радиаторы на ключах этих дежурок у радиогубителей, при этом гордо уверяя - как же хороша однако !)). Начальное смешение запуска задают резисторы R1,2 далее включается цепочка ПОС - С4, R9 открывая транзистор до насыщения. Ограничение в этот момент дает цепочка ООС по току через резисторы датчика тока R6,7,8 откры

Всем привет. Транзисторные дежурки мало пользуются популярностью у радиолюбителей. Как правило молодые смотрят на *простую* схему - собирают, обжигаются и забрасывают). Более того, даже опытные не жалуют ее - здесь на мой взгляд сказывается не понимание тонкости работы ZCS дежурок а порой просто лень. Между тем, в промке эта схемотехника весьма популярна и применяется практически везде, от зарядок до дежурок компьютерных ИИП. За основу я взял популярную схему на биполярном транзисторе:

Для начала разберем работу - что бы определиться с методикой настройки. Да, просто на бум повторяя - не получиться ее стабильно работающую собрать. По этой причине можно часто увидеть огромные радиаторы на ключах этих дежурок у радиогубителей, при этом гордо уверяя - как же хороша однако !)).

Начальное смешение запуска задают резисторы R1,2 далее включается цепочка ПОС - С4, R9 открывая транзистор до насыщения. Ограничение в этот момент дает цепочка ООС по току через резисторы датчика тока R6,7,8 открывая VT1 и запирая ключ VT2. Далее в дело вступает ООС по напряжению - закрывая ключ через через цепочку С3 - транзистор оптопары - резистор R4 - VT1, при превышении напряжения вторички. Частота работы зависит от индуктивности дросселя, паразитных элементов схемы а также от настройки работы ключа. Работая в частотном цикле намагничивания с постоянной составляющей, ток может достигать больших величин и привести к насыщению, что бы это избежать - вводят зазор. Важное условие - нагрузка такого ИИП, дело в том что управляемые ШИМ контроллером иип могут отключать генерацию в зависимости от напряжения ОС, на практике это можно услышать как жужение обратнохода без нагрузки, еще его называют пакетным режимом( характерно для режима DCM) Здесь же, с тем что рабочая точка петли гистерезиса может не вернуться в связи с остаточной индукцией намагничивания и приведет к постепенному насыщению сердечника а также к модуляции в цепь ООС и свисту дросселя.

Исходя из всего этого, можем сделать выводы:

1.При первом включении (включать обязательно через лампу 40-60 Ватт последовательно) загорается лампочка - неправильно подобрана индуктивность дросселя( не верный расчет, обратноходовой иип работает в режиме CrM).

2. Повышено напряжение вторички - ООС по напряжению, ток базы VT1 не достаточен для запирания VT2. Обращаем внимание на базовый резистор R4.

3. Перегрев ключа - время нарастания работы ключа слишком велико. Регулируем цепочку ПОС.

Практика. Для начала я убрал *традиционный* мощный шунт и поставил вместо него спарку - R6.7.8 под нужный мне расчет - что предложила программа Владимира Денисенко:

-2

Ток ключа не высок а при пробое транзистора - даже 2-х Ваттный резистор чернеет а следом и меняет свое сопротивление, его уже просто не использовать. Более того, это дает возможность увеличить сопротивление датчика тока при настройке и точно уверен - что не будет - бум). Напряжение на выходе норм, подгрузка - светодиод и осталось решить вопрос с нагревом на холостом ходу (хх) Поиграв цепочкой ПОС в конечном итоге я добился такой картинки осциллограммы:

В идеале надо поработать еще над настройкой клампера.
В идеале надо поработать еще над настройкой клампера.

И холодного транзистора на ХХ. Далее как показала работа под нагрузкой - мои танцы с бубном на этом закончились:

нагрузка 180 мА
нагрузка 180 мА

Электронная нагрузка на импортозамещении) нагрузить больше пока не чем. Осциллограмма под нагрузкой :

-5

Дроссель мотается с разделением на две части первички, между ними - вторичка и в последнюю очередь обмотка ОС. Здесь использовал от иип АТХ :

-6

Есть у схемы и недостаток. Емкость С3 необходимо выбирать с мин паразитными характеристиками в идеале использовать полимер. Вот собственно и все.

Все необходимы файлы здесь.

Всем Спасибо.