Добавить в корзину
Позвонить
Найти в Дзене
Войти
In ФИЗМАТ
11,2 тыс подписчиков
Подписаться
Все задания №9 (решение задач с данной формулой) ЕГЭ по математике профильного уровня по сборнику Лысенко. 2024 год
28 апреля 2024
28 апр 2024
812
~1 мин
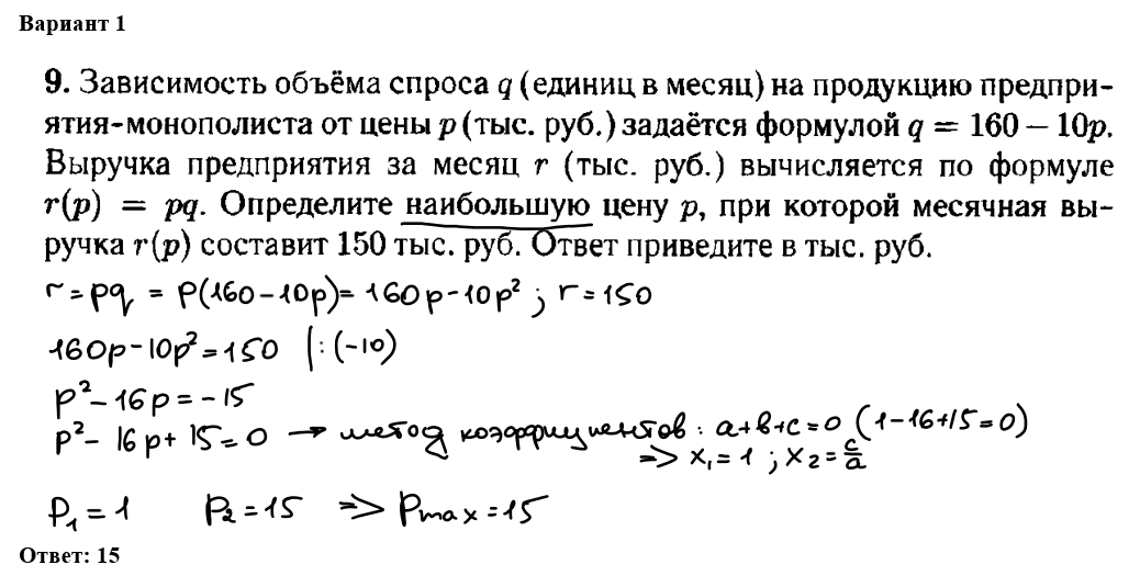
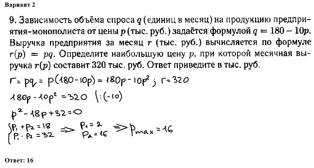
Все задачи решаются подстановкой в формулу (формулы)
Все задачи решаются подстановкой в формулу (формулы)
...
Читать далее
Все задачи решаются подстановкой в формулу (формулы)
Подготовка к ЕГЭ
128,7 тыс интересуются
Следить за темой
19
3451311441.964.1780072376965.12947