Добавить в корзинуПозвонить
Найти в Дзене
d-calc.ru

Как вычислить площадь поверхности прямоугольного параллелепипеда зная значения длин его ребер

Прямоугольный параллелепипед – это многогранник, состоящий из 6 граней (прямоугольников) и имеющий 8 вершин и 12 ребер. Противоположенные грани параллелепипеда параллельны и равны. Все двугранные углы прямоугольного параллелепипеда прямые. Площадь поверхности прямоугольного параллелепипеда равна удвоенной сумме произведений пар ребер a и b, b и c, a и c. Чтобы вычислить площадь поверхности прямоугольного параллелепипеда через длины его ребер в квадратных миллиметрах, сантиметрах, дециметрах, метрах и километрах воспользуйтесь калькулятором площади поверхности прямоугольного параллелепипеда. Результат включает в себя пошаговое решение и теоретический материал. Спасибо за прочтение! Подписывайтесь, делитесь своим мнением в комментариях и не забудьте поставить лайк, если вам понравился материал.

Прямоугольный параллелепипед – это многогранник, состоящий из 6 граней (прямоугольников) и имеющий 8 вершин и 12 ребер.

Противоположенные грани параллелепипеда параллельны и равны. Все двугранные углы прямоугольного параллелепипеда прямые.

Прямоугольный параллелепипед. Одинаковым цветом обозначены равные ребра.
Прямоугольный параллелепипед. Одинаковым цветом обозначены равные ребра.

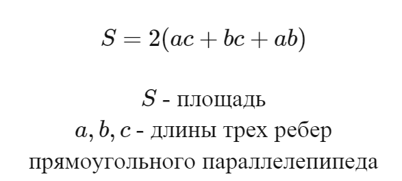
Площадь поверхности прямоугольного параллелепипеда равна удвоенной сумме произведений пар ребер a и b, b и c, a и c.

Формула площади поверхности прямоугольного параллелепипеда
Формула площади поверхности прямоугольного параллелепипеда

Чтобы вычислить площадь поверхности прямоугольного параллелепипеда через длины его ребер в квадратных миллиметрах, сантиметрах, дециметрах, метрах и километрах воспользуйтесь калькулятором площади поверхности прямоугольного параллелепипеда. Результат включает в себя пошаговое решение и теоретический материал.

Спасибо за прочтение! Подписывайтесь, делитесь своим мнением в комментариях и не забудьте поставить лайк, если вам понравился материал.