Найти в Дзене
Старые схемы...

Модернизация стабилизатора напряжения.

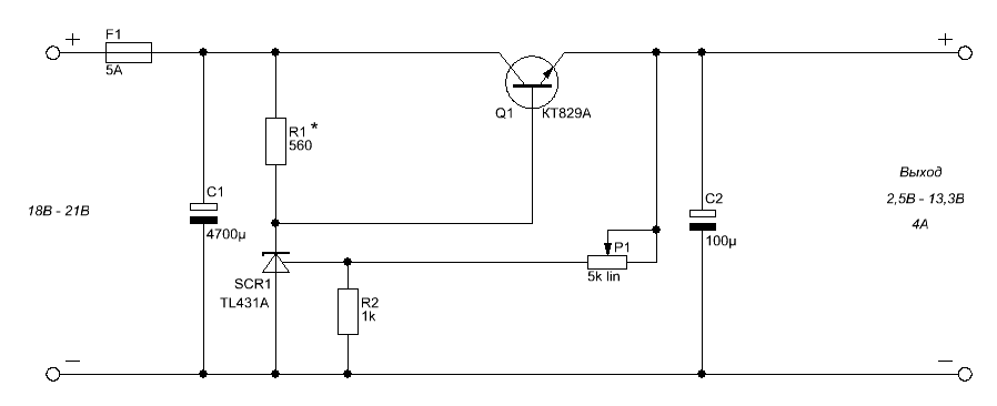
Многие радиолюбители собирали стабилизатор напряжения аналогичный стабилизатору напряжения, показанному на рисунке 1. Эта схема обладает некоторыми недостатками. При увеличении тока нагрузки "проседает" выходное напряжение. А при малом выходном напряжении уменьшается максимальный выходной ток. Можно улучшить параметры схемы, если поменять стабилитрон на микросхему TL431A. На рисунке 2, изображена измененная схема такого стабилизатора. В ней применен транзистор КТ829А с коэффициентом усиления более 750. У некоторых экземпляров этого транзистора коэффициент усиления может достигать значения до 10 000. Переменный резистор, регулирующий выходное напряжение подключен к выходу стабилизатора, обеспечивая обратную связь, которая контролирует выходное напряжение, обеспечивая высокую стабильность выходного напряжения. При испытании схемы при токе нагрузки 1А "проседание" выходного напряжения, при выходном напряжении на выходе 13,3В составило 0,04В, при выходном напряжении 5В - 0,08В. При желан
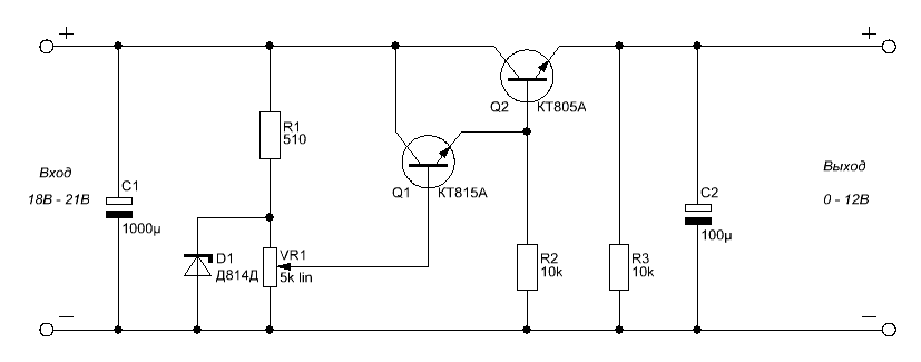
Рисунок 1.
Рисунок 1.

Многие радиолюбители собирали стабилизатор напряжения аналогичный стабилизатору напряжения, показанному на рисунке 1. Эта схема обладает некоторыми недостатками. При увеличении тока нагрузки "проседает" выходное напряжение. А при малом выходном напряжении уменьшается максимальный выходной ток. Можно улучшить параметры схемы, если поменять стабилитрон на микросхему TL431A.

Рисунок 2. При такой схеме предохранитель ставить обязательно. А то, как бы чего не вышло.
Рисунок 2. При такой схеме предохранитель ставить обязательно. А то, как бы чего не вышло.

На рисунке 2, изображена измененная схема такого стабилизатора. В ней применен транзистор КТ829А с коэффициентом усиления более 750. У некоторых экземпляров этого транзистора коэффициент усиления может достигать значения до 10 000. Переменный резистор, регулирующий выходное напряжение подключен к выходу стабилизатора, обеспечивая обратную связь, которая контролирует выходное напряжение, обеспечивая высокую стабильность выходного напряжения. При испытании схемы при токе нагрузки 1А "проседание" выходного напряжения, при выходном напряжении на выходе 13,3В составило 0,04В, при выходном напряжении 5В - 0,08В. При желании в схему можно внести ограничение максимального тока, установив в схему один транзистор и сопротивление.

Рисунок 3.
Рисунок 3.

На рисунке 3, в стабилизатор установлена схема ограничения максимального тока, собранная на транзисторе Q2 и резисторе R3. При падении на резисторе напряжения более 0,6В, транзистор Q2 начинает открываться шунтируя базу транзистора Q1, что приводит к ограничению тока через этот транзистор. Говоря по-простому, транзистор Q2 отбирает часть тока базы у транзистора Q1, что бы тот "не кочегарил" слишком сильно. Если увеличить сопротивление R3, выходной ток уменьшится.

Фото. Собранная схема без конденсаторов. При испытаниях использовался небольшой радиатор, его хватало на 2-3 минуты работы. При токе 3А следует использовать радиатор значительно большего размера.
Фото. Собранная схема без конденсаторов. При испытаниях использовался небольшой радиатор, его хватало на 2-3 минуты работы. При токе 3А следует использовать радиатор значительно большего размера.
Рисунок 4. Исходная схема стабилизатора со всеми изменениями.
Рисунок 4. Исходная схема стабилизатора со всеми изменениями.

Работоспособность последней схемы не проверял, но она должна работать. По расчетам данный стабилизатор должен был выдавать максимальное выходное напряжение 15В, но китайский переменный резистор номиналом 5k, имел реальный номинал 4,3k.