Добавить в корзинуПозвонить
Найти в Дзене
Купить транзистор

Транзистор как усилитель

🤖 💡🔊 Транзистор: маленький, но могучий. Когда речь заходит о мире электроники, транзистор - это незаменимый компонент, способный превратить слабый сигнал во что-то гораздо более мощное и понятное. Каждый электронщик наверняка знаком с этим устройством и его потрясающими возможностями. Давайте рассмотрим, как транзистор может стать идеальным инструментом для создания мощных усилителей звука. В мире аудиоусилителей транзисторы обладают рядом преимуществ, среди которых высокая эффективность, низкий уровень искажений и широкий диапазон рабочих частот. Именно поэтому они нашли широкое применение в различных устройствах, от стереоусилителей до гитарных комбоусилителей. Одним из ключевых моментов в использовании транзисторов в усилителях является их способность усиливать сигнал без искажений. Благодаря распространенным конфигурациям усиления, таким как усилитель с общим эмиттером, транзисторы позволяют достичь высоких коэффициентов усиления при минимальных искажениях. Кроме того, транзист

🤖 💡🔊

Транзистор: маленький, но могучий. Когда речь заходит о мире электроники, транзистор - это незаменимый компонент, способный превратить слабый сигнал во что-то гораздо более мощное и понятное. Каждый электронщик наверняка знаком с этим устройством и его потрясающими возможностями. Давайте рассмотрим, как транзистор может стать идеальным инструментом для создания мощных усилителей звука.

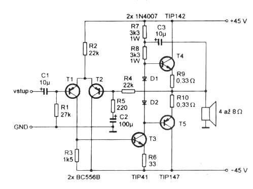
Схема УМЗЧ с конденсатором на входе.
Схема УМЗЧ с конденсатором на входе.

В мире аудиоусилителей транзисторы обладают рядом преимуществ, среди которых высокая эффективность, низкий уровень искажений и широкий диапазон рабочих частот. Именно поэтому они нашли широкое применение в различных устройствах, от стереоусилителей до гитарных комбоусилителей.

Одним из ключевых моментов в использовании транзисторов в усилителях является их способность усиливать сигнал без искажений. Благодаря распространенным конфигурациям усиления, таким как усилитель с общим эмиттером, транзисторы позволяют достичь высоких коэффициентов усиления при минимальных искажениях.

Кроме того, транзисторы позволяют легко контролировать уровень выходного сигнала, что делает их идеальным выбором для различных аудиоусилителей. Оптимальное сочетание токов управления и рабочих точек позволяет эффективно управлять усилением сигнала, обеспечивая высокое качество звучания.

Схема УМЗЧ на транзисторах.
Схема УМЗЧ на транзисторах.

В заключение можно сказать, что транзисторы - это не просто маленькие чипы на плате, а мощный инструмент, способный преобразить слабый сигнал во что-то по-настоящему великолепное. Имея в своем арсенале знания об электронике и опыт работы с радиодеталями, каждый электронщик сможет использовать транзисторы для создания усилителей звука, способных поразить своим качеством и мощностью.🔊🎶🔌

Помните, что качество используемых электронных компонентов напрямую влияет на производительность и надежность любого схемотехнического устройства, в том числе и на работу транзистора как усилителя. Важно уделять внимание выбору компонентов и доверять проверенным поставщикам. Надеемся, что ваше творчество в электронике будет успешным! 👨‍💻💡

При необходимости обновления своего компонента, обратитесь в интернет-магазин Телеметрия по ссылке: Телеметрия 🛒🔌