Найти в Дзене
Паяльник

Непростой простой микшер

Я долго думал размещать ли эту статью, так как практическая ценность её не слишком велика, из за используемых специфичных деталей, но, вдруг, у кого-то завалялось так же как и у меня ?
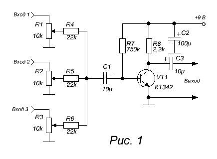
Отдаю решение на суд модераторам. Итак - мне поступил "срочный заказ" от знакомых, "сделать чтоб ребёнок мог на гитаре и на синтезаторе через компьютер играть". Вобщем, людям был нужен микшер. Времени у меня было дня три, поэтому надо было найти схему, чтоб простенько, но хорошо. Скоренько погуглив я понял что ни одна из найденных схем заданным условиям не удовлетворяет. Либо сложно, либо плохо. Надо ваять самому. Сначала набросал структурную схему. От вариантов типа такого: Отказался сразу. Минус подобных решений очевиден - переменные резисторы включены параллельно, и при изменении сопротивления одного, его сопротивление влияет на остальные, а, значит - крутим одну ручку - меняется громкость всех источников. Достаточно быстро накидал примерно такое: То есть регуляторы изолированы друг от друга и не влия

Я долго думал размещать ли эту статью, так как практическая ценность её не слишком велика, из за используемых специфичных деталей, но, вдруг, у кого-то завалялось так же как и у меня ?
Отдаю решение на суд модераторам.

Итак - мне поступил "срочный заказ" от знакомых, "сделать чтоб ребёнок мог на гитаре и на синтезаторе через компьютер играть". Вобщем, людям был нужен микшер. Времени у меня было дня три, поэтому надо было найти схему, чтоб простенько, но хорошо. Скоренько погуглив я понял что ни одна из найденных схем заданным условиям не удовлетворяет. Либо сложно, либо плохо. Надо ваять самому.

Сначала набросал структурную схему. От вариантов типа такого:

Отказался сразу.

Минус подобных решений очевиден - переменные резисторы включены параллельно, и при изменении сопротивления одного, его сопротивление влияет на остальные, а, значит - крутим одну ручку - меняется громкость всех источников.

Достаточно быстро накидал примерно такое:

-2

То есть регуляторы изолированы друг от друга и не влияют друг на друга. Дальше надо было подобрать какие-нибудь микросхемки, требующие минимальной обвески.
Напрашивались какие-нибудь операционники, но для нормальной работы операционника требуется минимум пять деталей, а время поджимало, и лень-матушка раньше меня родилась, так что, связываться с операционниками не хотелось.
И тут мне попались ОНИ - к538ун1 и к538ун3 сделано в СССР. По паспорту ( так раньше называли даташиты ) к этим микросхемам минимальная обвеска - 3-4 детали. По характеристикам - тоже - хороши. к538ун1 требует питание 12 вольт, а к538ун3 - 6 вольт. Решено - делаем на к538ун3

Сначала я собрал один канал на макетке, по принципу:
Так как к микшеру будут подключаться источники с низким выходным сопротивлением, на вход ставим эмиттерный повторитель, с резистора в эмиттере снимаем сигнал, подаём на микросхему, с выхода микросхемы, опять же через эмиттерный повторитель отправляем на линейный вход компьютера ( синее гнездо )

-3

Схема заработала сразу. Немного поигрался резисторами, контролируя ток потребления миллиамперметром и форму сигнала осциллографом. Увидел, что при повышении уровня сигнала микросхема начинает ограничивать сначала нижние полуволны, и только потом - верхние, так что добавил к стандартной схеме делитель, чтобы задать микросхеме среднюю точку по входу.

Сначала хотел запитать это от USB разъёма, но сразу появились наводки от компьютера. Поэтому решил питать от внешнего адаптера. Чтобы убрать фон и получить нужное напряжение, потребовался дополнительный стабилизатор, который, я ( гулять, так гулять ! ) сделал на опять же советской микросхеме кр142ен1а. Учитывая, что общий ток потребления не превышал 10 миллиампер, стабилизатор получился по минимальной схеме - три резистора, три конденсатора.

-4

Выходной эмиттерный повторитель сделал на каком-то транзисторе, с напрочь стёртой маркировкой. Подозреваю, что это был КТ630

В процессе наладки, ошибочно подключил конденсатор не к шестой а к пятой ноге микросхемы. На выходе синус моментально превратился в нечто среднее между пилой и прямоугольником. Подумав, оставил этот эффект для канала гитары. Типа якобы "дистошн".

В итоге получилась такая схема:

-5

Тонкости:

При вращении переменных резисторов в эмиттерах входных транзисторов, на движках меняется потенциал по отношению к входам микросхем. Поэтому переходные конденсаторы между эмиттерными повторителями и микросхемами должны быть не полярные. В канале органа на входе стоит что-то вроде делителя, так как в детском органе есть только выход на наушники. В канале микрофона есть дополнительный резистор для питания электретного микрофона, поэтому в канале микрофона входной конденсатор стоит минусом к транзистору, а в каналах органа и гитары - плюсами к транзисторам.
Подключение конденсатора на пятую ногу микросхемы в канале гитары сделал через тумблер, чтобы отключать эффект по желанию. R4 можно ставить 910к или 1м, решающее значение имеет резистор R3 - его неплохо бы подобрать, контролируя форму сигнала по осциллографу.

-6

Если запаковать всё это в металлический корпус, то фон переменного тока отсутствует вообще. В общем схема получилась на удивление удачной - звук хороший, фона - нет, шумов - нет, ребёнок - в восторге.

-7

Прикрепленные файлы:

Автор: GSXR