Найти в Дзене
Сыщик рода

Как найти родственника - потомка праотцов из 18 века?

За последний год я нашел четырех родственников, с которыми у нас общие предки жили в 18-м столетии. Расскажу немного о прародителях и о том как я нашел их потомков. Праотцы из прекрасного далека 1. Расторгуев Иосиф (Осип) Алексеевич(1815-?) мой пра (4) дед, прожил жизнь, полную интересных событий. Родился он в 1815 году в селе Троицком Клинской ямской волости в семье ямщика Алексея Порфириевича и его супруги Стефаниды Никитичны. В 1833 г. 18-ти летний Осип женился на дочери ямщика с. Троицкой Параскеве Евсеевне. В 1840 г. его отец Алексей указам Московской казенной палаты получил статус купца г. Клина 3-й гильдии. В 40-х годах семья переезжает в Клин. Осип проживал в собственном доме в Клину. В 1852 году совместно с братом Андреем Алексевым Расторгуевым и дядей Гаврилой Порфирьевым Расторгуевыми приобрел у помещицы Настасьи Петровны Долгоруковой землю в пустоши Бакшеевой за 300 рублей. площадью 14 десятин. Купцы Расторгуевы вели оптовую торговлю вином. В 1865 г. вместе с братом и д
Оглавление

За последний год я нашел четырех родственников, с которыми у нас общие предки жили в 18-м столетии. Расскажу немного о прародителях и о том как я нашел их потомков.

Праотцы из прекрасного далека

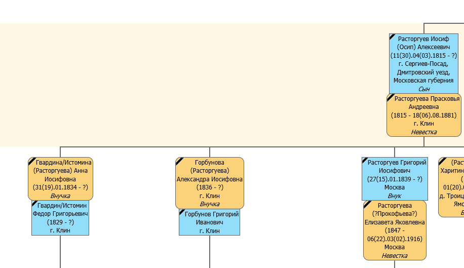
1. Расторгуев Иосиф (Осип) Алексеевич(1815-?) мой пра (4) дед, прожил жизнь, полную интересных событий. Родился он в 1815 году в селе Троицком Клинской ямской волости в семье ямщика Алексея Порфириевича и его супруги Стефаниды Никитичны.

Фрагмент моего родословного древа из программы "Древо жизни"
Фрагмент моего родословного древа из программы "Древо жизни"

В 1833 г. 18-ти летний Осип женился на дочери ямщика с. Троицкой Параскеве Евсеевне. В 1840 г. его отец Алексей указам Московской казенной палаты получил статус купца г. Клина 3-й гильдии. В 40-х годах семья переезжает в Клин. Осип проживал в собственном доме в Клину.

В 1852 году совместно с братом Андреем Алексевым Расторгуевым и дядей Гаврилой Порфирьевым Расторгуевыми приобрел у помещицы Настасьи Петровны Долгоруковой землю в пустоши Бакшеевой за 300 рублей. площадью 14 десятин. Купцы Расторгуевы вели оптовую торговлю вином.

В 1865 г. вместе с братом и дядей владел землей в пустошах Бакшеевой и Рохловой общей площадью 77 десятин. В том же году числится купцом 2-й гильдии г. Клина. Однако похоже торговые дела пошли не так, как хотелось бы, и с января 1867 г. Осип и его брат Андрей теряют купеческий статус и становятся мещанами г. Сергиева Посада. При этом Григорий, сын Осипа (и мой предок) стал клинским мещанином.

Получается, что Осип состоял по очереди сразу в трех сословиях - до 1840 г. государственный крестьянин (к которым относили и ямщиков), затем купец, а после 1867 г. - мещанин.

В 1853 г. дочь Осипа (и сестра Григория Расторгуева) Анна вышла замуж на клинского мещанина Федора Григорьевича Истомина. Один из найденных родственников - потомок этой ветви.

2. Михаил Иванович Логачев (ок. 1762-ок.1833) мой пра(6)дед

-3

Жил в селе Купавна Московской губернии и был крепостным рабочим (мастеровым) местной шелковой фабрики. По документам числился "при сортировке шелков русских и немецких". За работу получал 5 руб. 5 копеек.
В 1811 году согласно метрической книге значится как мастеровой и конторщик на фабрике. Значит он как минимум знал грамоту - умел читать и писать, вероятно был обучен и математике)

Женат был дважды. Первая жена - Ефимия (Афимья) Федотовна умерла в 1804 году. От нее сын Алексей (мой предок). Вторая жена с 1806 г. - Наталья Леонтьевна. От нее сын Никита - предок еще одного найденного родственника.

3. Алексей Михайлович Логачев (1781-1847) мой пра(5) дед

-4

Сын Михаила Ивановича Логачева. В 1798 значится как "переборщик"-мастеровой Купавинской шелковой фабрики.В 1801 г. женился на Евдокии (Авдотье) Ивановне Кузнецовой, дочери мастерового Ивана Алексеевича Кузнецова.

В 1837 году проживал в Московской слободе Купавны (согласно исповедным ведомостям Троицкой церкви с. Купавны 1837 года). В наши дни это ул. Большая Московская города Старая Купавна.

В 1834 г. за участие в волнениях на фабрике приговорен к нанесению 15 ударов плетьми.
Его сын Илья Алексеевич - мой предок. Дочь Марья Алексеевна в 1836 г. вышла замуж за Ивана Алексеевича Ладыжинского из Купавны. От их сына Ивана пошла линия другого найденного родственника.

4. Алексей Сидорович (1729-?) мой пра (7) дед

-5

Жил в селе Купавна Московской губернии и был крепостным рабочим (мастеровым) местной шелковой фабрики. Женился на девушке с редким именем - Епистимия Григорьевна. Их сын Иван Алексеевич Кузнецов (мой предок) попал в детективную историю, о ней я рассказал тут https://dzen.ru/a/Zia5EQ8USUt7Za38

А дочь Домна Алексеевна вышла замуж за Николая Андреевича Юдина. От их дочери Евдокии пошло колено следующего родственника.

Получилось так, что я нашел потомков всех этих людей - моих дальних родственников. Как мне это удалось?

Оставь след в истории

Потомки Осипа Расторгуева и Михаила Логачева нашли меня сами. Все просто - я "вырастил" генеалогическое древо и разместил его на форуме ВГД - https://forum.vgd.ru/. Мне написали в личные сообщения и "паззл сложился".

Главная страница форума ВГД
Главная страница форума ВГД

С человеком, чьим предком является Алексей Сидорович, я познакомился в "родословном" чате Богородского уезда Московской губернии, созданного в рамках проекта Familio https://familio.org

Наконец прапра...внука Алексея Михайловича Логачева встретил, изучая свои подписки населенных пунктов на том же Фамилио. У наших предков оказался общий населенный пункт - Купавна. А когда я увидел, что кто-то разместил среди жителей села предка с общей фамилией - я сказал "Эврика"!

Раздел "Мои подписки" в собственном профиле на Фамилио
Раздел "Мои подписки" в собственном профиле на Фамилио

Таким образом, современные потомки древних родичей нашлись с помощью генеалогических следов. Подробнее об этом методе поиска я говорил в статье: https://dzen.ru/a/ZVUpGsrObCbVEozs

------------------------------------------------------------------------------
Надеюсь было интересно, и вы почерпнули что-то новое для себя. Если есть вопросы - комментарии внизу, можно спросить)

В этом блоге - полезные статьи по изучению родословной. Хотите узнать предков - расскажу как!

Лайк+подписка= лучшая награда для автора!