Добавить в корзинуПозвонить
Найти в Дзене
d-calc.ru

Как вычислить площадь поверхности правильного тетраэдра через длину ребра

Тетраэдр – многогранник, являющейся треугольной пирамидой, грани которого представляют собой 4 треугольника. Тетраэдр имеет 4 грани, 4 вершины и 6 рёбер. У правильного тетраэдра все грани – треугольники, стороны которых равны и, следовательно, ребра в правильном тетраэдре равны между собой AB = AC = AD = BC = BD = CD. Чтобы вычислить площадь поверхности правильного тетраэдра необходимо воспользовался формулой: Вы также можете вычислить площадь поверхности правильного тетраэдра на данном калькуляторе, который вычислит площадь поверхности правильного тетраэдра в квадратных миллиметрах, сантиметрах, дециметрах, метрах и километрах. Результат включает в себя пошаговое решение и теоретический материал. Спасибо за прочтение! Подписывайтесь, делитесь своим мнением в комментариях и не забудьте поставить лайк, если вам понравился материал.

Тетраэдр – многогранник, являющейся треугольной пирамидой, грани которого представляют собой 4 треугольника. Тетраэдр имеет 4 грани, 4 вершины и 6 рёбер.

Тетраэдр 
Вершины: A, B, C, D
Грани: ABC, ABD, ACD, BCD
Ребра AB, AC, AD, BC, BD, CD
Противоположные ребра: AB и CD, AC и BD, AD и BC
Тетраэдр Вершины: A, B, C, D Грани: ABC, ABD, ACD, BCD Ребра AB, AC, AD, BC, BD, CD Противоположные ребра: AB и CD, AC и BD, AD и BC

У правильного тетраэдра все грани – треугольники, стороны которых равны и, следовательно, ребра в правильном тетраэдре равны между собой AB = AC = AD = BC = BD = CD.

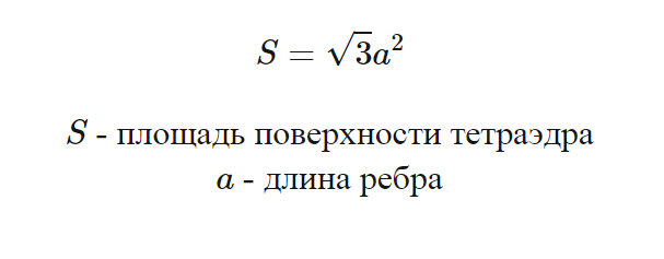
Чтобы вычислить площадь поверхности правильного тетраэдра необходимо воспользовался формулой:

Формула вычисления площади поверхности правильного тетраэдра
Формула вычисления площади поверхности правильного тетраэдра

Вы также можете вычислить площадь поверхности правильного тетраэдра на данном калькуляторе, который вычислит площадь поверхности правильного тетраэдра в квадратных миллиметрах, сантиметрах, дециметрах, метрах и километрах. Результат включает в себя пошаговое решение и теоретический материал.

Спасибо за прочтение! Подписывайтесь, делитесь своим мнением в комментариях и не забудьте поставить лайк, если вам понравился материал.