Найти в Дзене

Разбор 34 задачи ЕГЭ по химии 2024

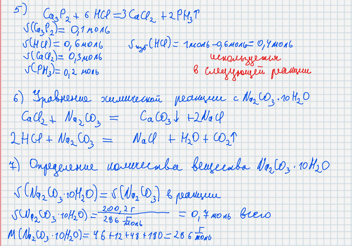
К фосфиду кальция массой 18,2 г прилили 182,5 г 20% раствора соляной кислоты. К полученному раствору добавили 200,2 г кристаллической соды Na2CO3 * 10H2O. Определите массовую долю карбоната натрия в конечном растворе. Для решения задачи необходимо написать уравнения химической реакции и определить количество вещества. В данной задачи возможно определить количество вещества у двух соединений. Поэтому в дальнейших расчётах необходимо использовать меньшее количества вещества, то есть недостаток. Кристаллическая сода даётся в избытке. Поэтому часть кристаллической соды ещё останется не использованной в реакциях, то есть будет остаток количества вещества и массы. Массу оставшейся соды и необходимо найти. далее, рассчитать массовую доля этого вещества. В реакциях количества вещества кристаллической соды и карбоната натрия считать равными! Мой телеграмм канал с теорией школьного курса химии и подготовки к экзаменам https://t.me/renatchemist
К фосфиду кальция массой 18,2 г прилили 182,5 г 20% раствора соляной кислоты. К полученному раствору добавили 200,2 г кристаллической соды Na2CO3 * 10H2O. Определите массовую долю карбоната натрия в конечном растворе.

Для решения задачи необходимо написать уравнения химической реакции и определить количество вещества. В данной задачи возможно определить количество вещества у двух соединений. Поэтому в дальнейших расчётах необходимо использовать меньшее количества вещества, то есть недостаток.

Кристаллическая сода даётся в избытке. Поэтому часть кристаллической соды ещё останется не использованной в реакциях, то есть будет остаток количества вещества и массы. Массу оставшейся соды и необходимо найти. далее, рассчитать массовую доля этого вещества.

В реакциях количества вещества кристаллической соды и карбоната натрия считать равными!

-2
-3
-4

Мой телеграмм канал с теорией школьного курса химии и подготовки к экзаменам https://t.me/renatchemist