Найти в Дзене

Методы решения задач с параметрами

Цель данной работы – изучение различных способов решения задач с параметрами. Возможность и умение решать задачи с параметрами демонстрируют владение методами решения уравнений и неравенств, осмысленное понимание теоретических сведений, уровень логического мышления, стимулируют познавательную деятельность. А также, всего 10% школьников приступают к решению задач с параметрами, потому что они не понимают как их решать. И лишь 3% из людей, которые понимают Существуют 4 больших класса задач с параметрами: 1. Уравнения, неравенства и их системы, которые необходимо решить для любого значения параметра, либо для значений параметра, принадлежащих определённому множеству. 2. Уравнения, неравенства и их системы, для которых требуется определить количество решений в зависимости от значения параметра. 3. Уравнения, неравенства и их системы, для которых требуется найти все те значения параметра, при которых указанные уравнения (системы, неравенства) имеют заданное число решений. 4. Уравнения, не

Цель данной работы – изучение различных способов решения задач с параметрами. Возможность и умение решать задачи с параметрами демонстрируют владение методами решения уравнений и неравенств, осмысленное понимание теоретических сведений, уровень логического мышления, стимулируют познавательную деятельность.

А также, всего 10% школьников приступают к решению задач с параметрами, потому что они не понимают как их решать. И лишь 3% из людей, которые понимают

Существуют 4 больших класса задач с параметрами:

1. Уравнения, неравенства и их системы, которые необходимо решить для любого значения параметра, либо для значений параметра, принадлежащих определённому множеству.

2. Уравнения, неравенства и их системы, для которых требуется определить количество решений в зависимости от значения параметра.

3. Уравнения, неравенства и их системы, для которых требуется найти все те значения параметра, при которых указанные уравнения (системы, неравенства) имеют заданное число решений.

4. Уравнения, неравенства и их системы, для которых при искомых значениях параметра множество решений удовлетворяет заданным условиям в области определения.

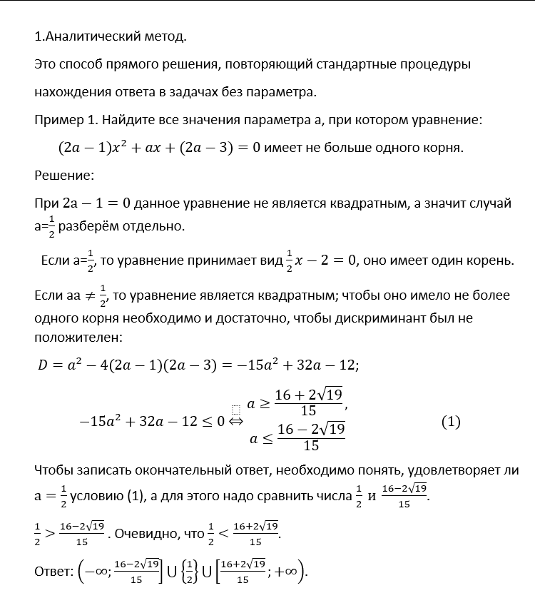
Я могу привести вам одну задачу из этих классов:

и ещё одну задачу:

-2

В заключении, задачи с параметрами являются сложными потому, что не существует единого алгоритма их решения. Спецификой подобных задач является то, что наряду с неизвестными величинами в них фигурируют параметры, численные значения которых не указаны конкретно, но считаются известными и заданными на некотором числовом множестве. При этом значения параметров существенно влияют на логический и технический ход решения задачи и форму ответа. По статистике многие из выпускников не приступают к решению задач с параметрами на ЕГЭ. По данным ФИПИ всего 10% выпускников приступают к решению таких задач, и процент их верного решения невысок: 2-3%, поэтому приобретение навыков решения трудных, нестандартных заданий, в том числе задач с параметрами, учащимися школ по-прежнему остается актуальным.