Найти в Дзене
ВСЕ О ХОККЕЕ

Стала известна новая схема организации судейства в КХЛ , которую предлагают внедрить СКА „Димамо“ (Минск)и другие клубы !

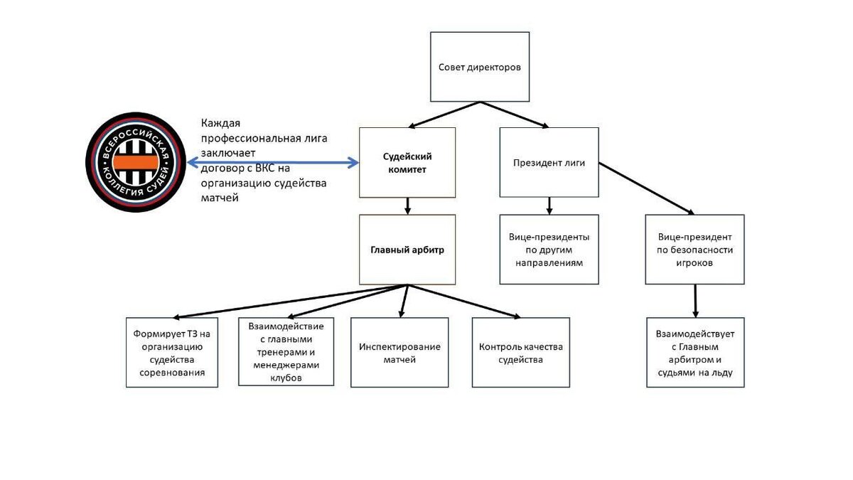
За обслуживание всех хоккейных матчей в России будет отвечать Всероссийская коллегия судей. При совете директоров КХЛ будет создан новый орган – судейский комитет, который будет подчиняться не руководству лиги, а напрямую совету директоров. Он будет состоять из бывших заслуженных арбитров (членов Всероссийской коллегии судей) и ветеранов хоккея. Главный арбитр КХЛ будет напрямую подчиняться судейскому комитету и контролировать все остальные направления, которые ранее входили в зону ответственности: организацию судейства матчей КХЛ, инспектирование, контроль качества работы арбитров, взаимодействие с клубами.
За обслуживание всех хоккейных матчей в России будет отвечать Всероссийская коллегия судей. При совете директоров КХЛ будет создан новый орган – судейский комитет, который будет подчиняться не руководству лиги, а напрямую совету директоров. Он будет состоять из бывших заслуженных арбитров (членов Всероссийской коллегии судей) и ветеранов хоккея. Главный арбитр КХЛ будет напрямую подчиняться судейскому комитету и контролировать все остальные направления, которые ранее входили в зону ответственности: организацию судейства матчей КХЛ, инспектирование, контроль качества работы арбитров, взаимодействие с клубами.