Найти в Дзене
Будни (радио)инженера

Для души (хобби). Часы на советских ндикаторах ИН (тлеющего разряда). Проект Алекс Гайвер.

Всем салют! Продолжение темы. Я уже говорил, что параллельно заказал разные варианты. Или разные детали... Заказал плату под проект Алекса Гайвера. Две платы. Под ИН12 и под ИН14. На оз...е. Вот. Просто плата под ИН12 была со скидкой...)). Пока она у меня ждёт...ИН12. А вот плату под ИН14 я использовал. Далее... Насколько я знаю, Алекс (тёзка) выдал в свободный доступ проект. Потому, можно спокойно писать и пользоваться. Он сам говорит, что проект, не его, исходник. В свободном доступе всё. Так что, работаем. Схема. В сети доступно. И начал я собирать. "Я слепила из того, что было.." На самом деле, сначала я пытался ИН8-2 использовать. Но, потом собрал на ИН14, как в оригинале от Алекса Гайвера. Почему так, я рассказывал тут. Вот как то так. Перед этим покрыл лаком выводы. Они немного окислены, спирт...лак в помощь. Так как не было у меня подстроечного резистора на 500 кОм, я просто подобрал резистор. От большего к уменьшению. 300 кОм, работает. И, да, стоит 630 (не 840)

Всем салют!

Продолжение темы. Я уже говорил, что параллельно заказал разные варианты. Или разные детали...

Заказал плату под проект Алекса Гайвера. Две платы. Под ИН12 и под ИН14. На оз...е. Вот.

Просто плата под ИН12 была со скидкой...)). Пока она у меня ждёт...ИН12.

А вот плату под ИН14 я использовал. Далее...

Насколько я знаю, Алекс (тёзка) выдал в свободный доступ проект. Потому, можно спокойно писать и пользоваться. Он сам говорит, что проект, не его, исходник. В свободном доступе всё. Так что, работаем.

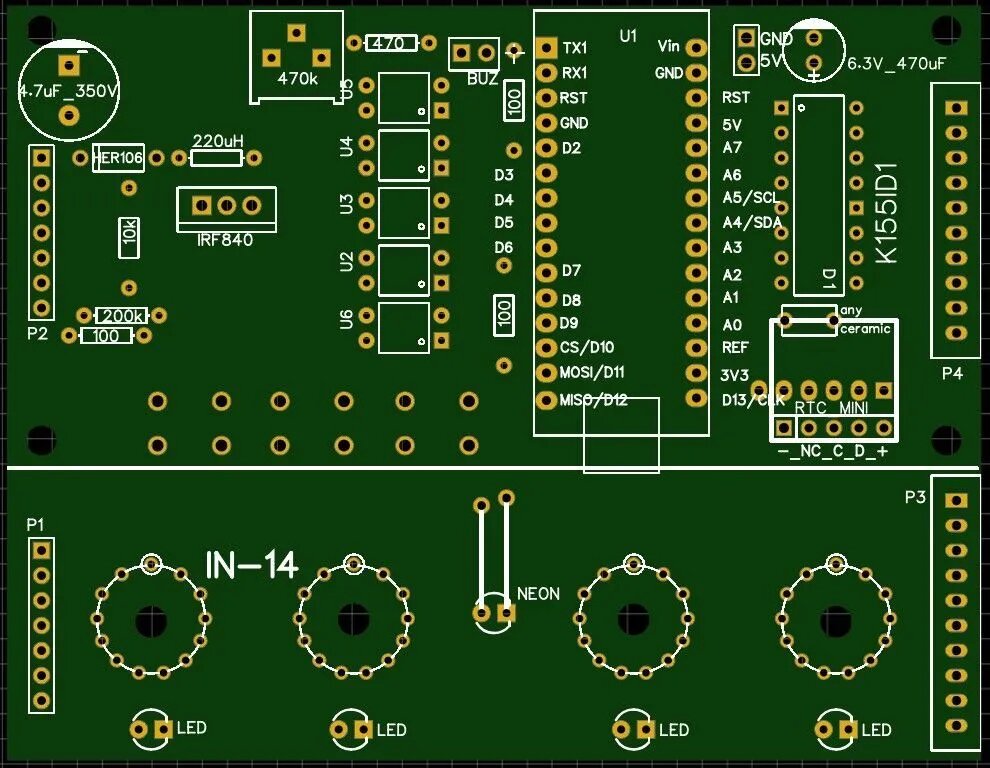
Схема. В сети доступно.

И начал я собирать.

"Я слепила из того, что было.."

На самом деле, сначала я пытался ИН8-2 использовать. Но, потом собрал на ИН14, как в оригинале от Алекса Гайвера. Почему так, я рассказывал тут.

Вот как то так.

-6

Перед этим покрыл лаком выводы. Они немного окислены, спирт...лак в помощь.

-7

Так как не было у меня подстроечного резистора на 500 кОм, я просто подобрал резистор. От большего к уменьшению. 300 кОм, работает. И, да, стоит 630 (не 840). Работает...Отсутствует, оптрон на "точки". Далее он уже есть.

-8

Сборка схемы была "весёлая". 155ИД1 оказалась нерабочая, потому поставил панельку, что бы проще было поменять. Пока пытался запустить, "коротнула" ардуинка)). Поменял. И, причём, ардуино оказалась с "old bootloader". Так покупал по самой низкой цене. Что ожидать-то.

Сначала, по мануалу, залил прошивку для проверки lamp_test. С ней просто идёт "перебор" цифр.

Потом, после мытарств, с прошивкой часов казусы. Выдал вот это.

-10

Поискав в Сети, просто скачал и скопировал в папку нужные файлы.

-11

После, часы заработали.

-12

Но, не сохранялись... Оказалось, я пропустил. Непропай.

-13

После этого часы работают, после отключения питания, сохраняют время. Прикрутил ножки. Припаял точку. Почему то две не "тянет". В китайских оптронах дело?

Хоть от разъёма питания Ардуино работает...

-15

Я все равно вывел отдельно питание, хвостиком)).

-16

Ну и...

-17

Всем добра!