Добавить в корзинуПозвонить
Найти в Дзене

Фонокорректор РАЙСКАЯ ПТИЦА-Стародубцева .

Здравствуйте,уважаемые читатели! Представляю вам фонокорректор Стародубцева. Этот ф.к. устанавливался в первый и единственный советский ламповый предварительный усилитель ПРИБОЙ 101 или PARADISE, что одно и то-же А вот Paradise Внешне они разные,а начинка абсолютно одинаковая. Парадиза у меня не было,а вот прибой был и звучание его мне совсем не понравилось,но я решил поэкспериментировать с его фонокорректором. Ф.К. был собран в точности как на схеме и увы не порадовал своим звучанием: низы вялые и рыхлые,середина свистит,ну в общем плохо. Вот тут-то и начались эксперименты с лампами т.к. 6Н23П совсем не годятся для музыки у них очень сильный микрофонный эффект и слабая защита от вибрации(это моё личное мнение и ни с кем спорить нет надобности). В первый каскад были установлены 6Н2П-ЕВ,а во второй 6Н1П-ЕВ стало НАМНОГО!!! лучше. Далее были поставлены все 6Н2П-ЕВ потом все 6Н1П-ЕВ,попробовал 6Н6П в различных комбинациях,лампы я не просто менял,а с подбором всех параметров. Так-же поигра
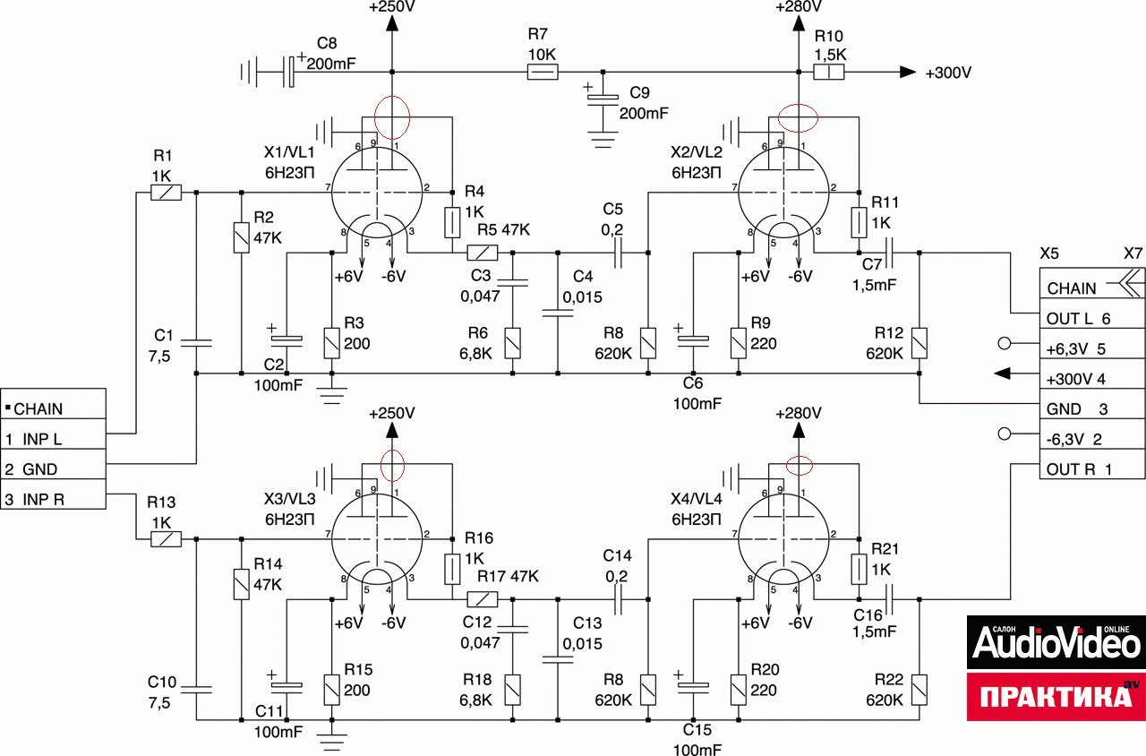
Принципиальная схема двух каналов.
Принципиальная схема двух каналов.

Здравствуйте,уважаемые читатели! Представляю вам фонокорректор Стародубцева. Этот ф.к. устанавливался в первый и единственный советский ламповый предварительный усилитель ПРИБОЙ 101 или PARADISE, что одно и то-же

Это Прибой 101
Это Прибой 101
-3

А вот Paradise

Внешне они разные,а начинка абсолютно одинаковая.

Парадиза у меня не было,а вот прибой был и звучание его мне совсем не понравилось,но я решил поэкспериментировать с его фонокорректором.

Ф.К. был собран в точности как на схеме и увы не порадовал своим звучанием:

низы вялые и рыхлые,середина свистит,ну в общем плохо.

Вот тут-то и начались эксперименты с лампами т.к. 6Н23П совсем не годятся для музыки у них очень сильный микрофонный эффект и слабая защита от вибрации(это моё личное мнение и ни с кем спорить нет надобности). В первый каскад были установлены 6Н2П-ЕВ,а во второй 6Н1П-ЕВ стало НАМНОГО!!! лучше. Далее были поставлены все 6Н2П-ЕВ потом все 6Н1П-ЕВ,попробовал 6Н6П в различных комбинациях,лампы я не просто менял,а с подбором всех параметров. Так-же поиграл с питанием: запитывал и стабилизированным и не стабилизированным напряжением.Очень большое влияние на звучание оказывает межкаскадный конденсатор С5. В ходе эксперимента лучшим оказался К40У-9 бумаго-масляный. Выходной конденсатор С7 пришлось зашунтировать бумажным,что положительно сказалось на высоких частотах.Они стали чище и точнее.Что-же в итоге?

По питанию самый лучший результат ф.к. показал со стабилизированным накальным и анодным напряжениями,звук намного чище , прозрачнее и низ более собран и динамичен.

Звук из всех вышеописанных комбинаций ламп оказался самый классный в комбинации : 1-й каскад 6Н2П-ЕВ, 2-ой каскад 6Н1П-ЕВ. В этом варианте всё заиграло красочно и чисто, с хорошим,плотным и глубоким низом,чистой и детальной серединой и прекрасным рассыпчатым верхом.

В результате получился двухблочный девайс,блок питания и фонокорректор.

Это блок питания

-4

А вот сам фонокорректор

-5

Это внешний вид

-6

-7

-8

Удачи и всех благ,уважаемые виниловоды!!!