Найти в Дзене
Техноманьяк

Бесплатные дорожные карты для изучения Программирования!

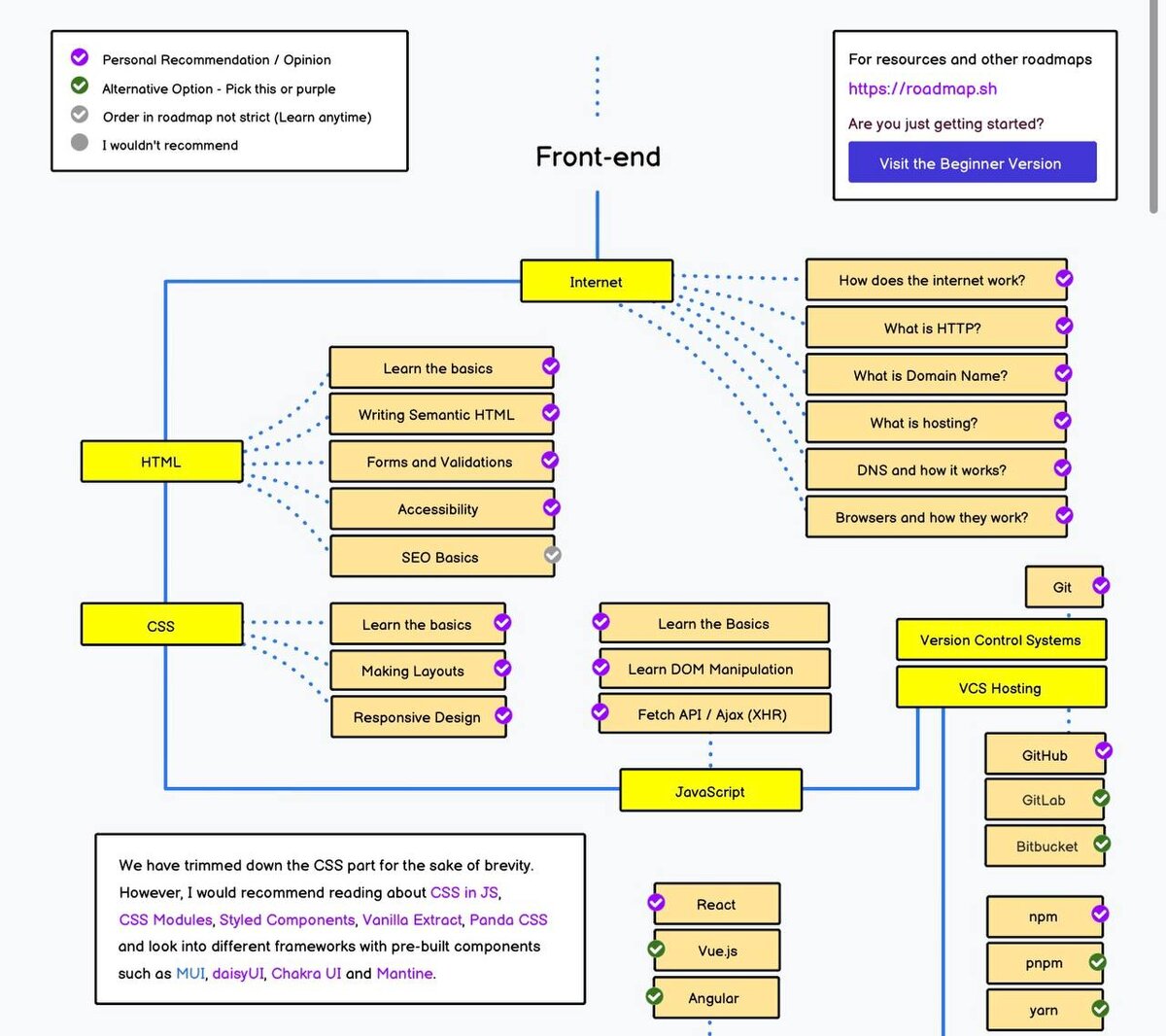
Здесь вы сможете посмотреть с каких тем начать изучение и самостоятельно обучаться. Не обязательно все изучать подряд, но эти карты помогут наглядно показать в какую сторону вам двигаться.  1. web-skills - дорожная карта со списком тем и ссылками где данную тему можно изучить.
 2. roadmap - подробная дорожная карта по профессиям, языкам и фреймворкам 👍Еще больше полезных материалов сможешь найти у меня в Telegram канале: ссылка на вступление!

Здесь вы сможете посмотреть с каких тем начать изучение и самостоятельно обучаться. Не обязательно все изучать подряд, но эти карты помогут наглядно показать в какую сторону вам двигаться.

дорожные карты для изучения Программирования
дорожные карты для изучения Программирования

 1. web-skills - дорожная карта со списком тем и ссылками где данную тему можно изучить.
 2.
roadmap - подробная дорожная карта по профессиям, языкам и фреймворкам

👍Еще больше полезных материалов сможешь найти у меня в Telegram канале: ссылка на вступление!