Найти в Дзене
Radio-любитель

Инновационное зарядное устройство аккумуляторов на 5 А

Всем привет, интерес к различным зарядным устройствам с различными зарядными характеристиками не прекращается до сих пор, несмотря на то, что на рынке продаются различные полуавтоматические и автоматические зарядные устройства. Схема этого зарядного устройства с автоматическим завершении зарядки представлена ​​на рисунке. Для простоты на схеме не показан сетевой трансформатор. На выходе трансформатора имеем переменное напряжение около 16 вольт с током порядка 6 ампер, которое подается на входной разъем зарядного устройства U1. Переменное напряжение в последующем выпрямляется четырьмя силовыми диодами BY550, можно применить и диодный мост на соответствующий ток. Постоянное напряжение впоследствии фильтруется и сглаживается электролитическим конденсатором С1 и керамическим С2. Полученное постоянное напряжение около 22 вольт разделяется на две цепи. Первая цепь питания с электролитического конденсатора С1 через силовой диод Шоттки D7 подается на положительный выход клеммы U2, к этой клемм

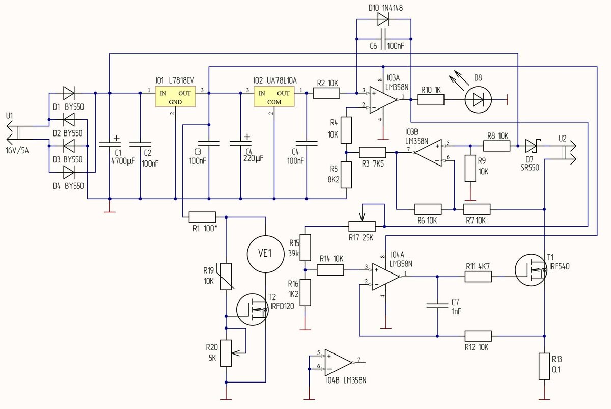
Всем привет, интерес к различным зарядным устройствам с различными зарядными характеристиками не прекращается до сих пор, несмотря на то, что на рынке продаются различные полуавтоматические и автоматические зарядные устройства. Схема этого зарядного устройства с автоматическим завершении зарядки представлена ​​на рисунке.

Принципиальная схема зарядного устройства
Принципиальная схема зарядного устройства

Для простоты на схеме не показан сетевой трансформатор. На выходе трансформатора имеем переменное напряжение около 16 вольт с током порядка 6 ампер, которое подается на входной разъем зарядного устройства U1. Переменное напряжение в последующем выпрямляется четырьмя силовыми диодами BY550, можно применить и диодный мост на соответствующий ток. Постоянное напряжение впоследствии фильтруется и сглаживается электролитическим конденсатором С1 и керамическим С2.

Полученное постоянное напряжение около 22 вольт разделяется на две цепи. Первая цепь питания с электролитического конденсатора С1 через силовой диод Шоттки D7 подается на положительный выход клеммы U2, к этой клеммной колодке подключается заряжаемый аккумулятор. Диод Шоттки D7 предотвращает попадание напряжения от аккумулятора в зарядное устройство, когда зарядное устройство отключено от сети.

Источник тока — это силовой транзистор Т1, через который протекает зарядный ток, и он управляется операционным усилителем IO4A. Компаратор сравнивает опорное напряжение около 0,5 В на резисторе R16. Это опорное напряжение подается через разделительный резистор R14 на вывод 3 операционного усилителя IO4. Керамический конденсатор С7, резисторы R11 и R12 включены в контур регулирования источника тока.

Зарядный ток 5 А — это падение напряжения на шунте R13 0,5 В (5 А x 0,1 = 0,5 В). Опорное напряжение для источника тока IO4А получаем с резисторного делителя R15, R16 и R17 с выходного напряжения компаратора IOЗА, определяющего состояние заряда. В состоянии активной зарядки на выходе IOЗА имеется положительное напряжение насыщения (около 16,5 В), поэтому необходимое опорное напряжение на резисторе R16 составляет 0,5 В. Точная величина опорного напряжения устанавливается резистором R17.

Активный статус зарядки отображается светодиодом D8 (желтым или зеленым). Рабочий ток этого светодиода задается резистором R10. В состоянии окончании зарядки на выходе IOЗА имеем низкий логический уровень. В этом состоянии напряжение на R16 составляет около 30 мВ и зарядный ток снижается до величины порядка сотен мА. Благодаря этому поддерживающему зарядному току аккумулятор постоянно поддерживается в полностью заряженном состоянии. Светодиод D8 не горит.

Электронная часть схемы зарядного устройства питается от второй цепи С1. Стабилизированное напряжение питания +18 В обеспечивается стабилизатором IO1. Для управления процессом заряда необходим источник опорного напряжения 10 В, желательно более стабильный, который не зависит от температуры. Это стабилизированное опорное напряжение обеспечивает стабилизатор 78L10 — IO2. Выходное напряжение +10 В дополнительно фильтруется керамическим конденсатором С5. Если возникнут трудности с приобретением стабилизатора на десять вольт, в такой ситуации также можно использовать стабилизатор 78L09.

Опорное напряжение +10 В подается через резистор R2 на неинвертирующий вход IOЗА. Компаратор сравнивает это опорное напряжение с напряжением делителя R3 и R5, которое снимается непосредственно с клеммы заряжаемой батареи. Пока напряжение батареи меньше 14,6 В, инвертирующее входное напряжение меньше опорного напряжения 10 В, выход операционного усилителя IO3A находится в положительном насыщении и идет зарядка. Поскольку аккумулятор не имеет заземленного отрицательного полюса, его напряжение для компаратора формируется дифференциальным усилителем IO3B.

Когда напряжение на подключенной батарее превышает 14,6 В, на выходе компаратора устанавливается низкий логический уровень, и светодиод D8 погаснет, оповещая нас о завершении зарядки. Компаратор имеет некоторый гистерезис, введенный диодом D10, чтобы он не переключался при падении напряжения батареи после зарядки. Без гистерезиса при падении напряжения зарядка возобновилась бы, напряжение батареи увеличилось и цикл продолжился. Конденсатор С6, включенный в цепь положительной обратной связи, ускоряет переключение компаратора.

Силовой транзистор Т1 обдувается вентилятором. Его скорость регулируется исходя из изменения сопротивления терморезистора (NTC) R19 при изменении температуры. Используемый термистор имеет номинальное сопротивление 10 К. При повышении температуры сопротивление термистора уменьшается, силовой транзистор Т2 открывается и увеличивается скорость вращения вентилятора VE1. Ситуация меняется на обратную при понижении температуры.

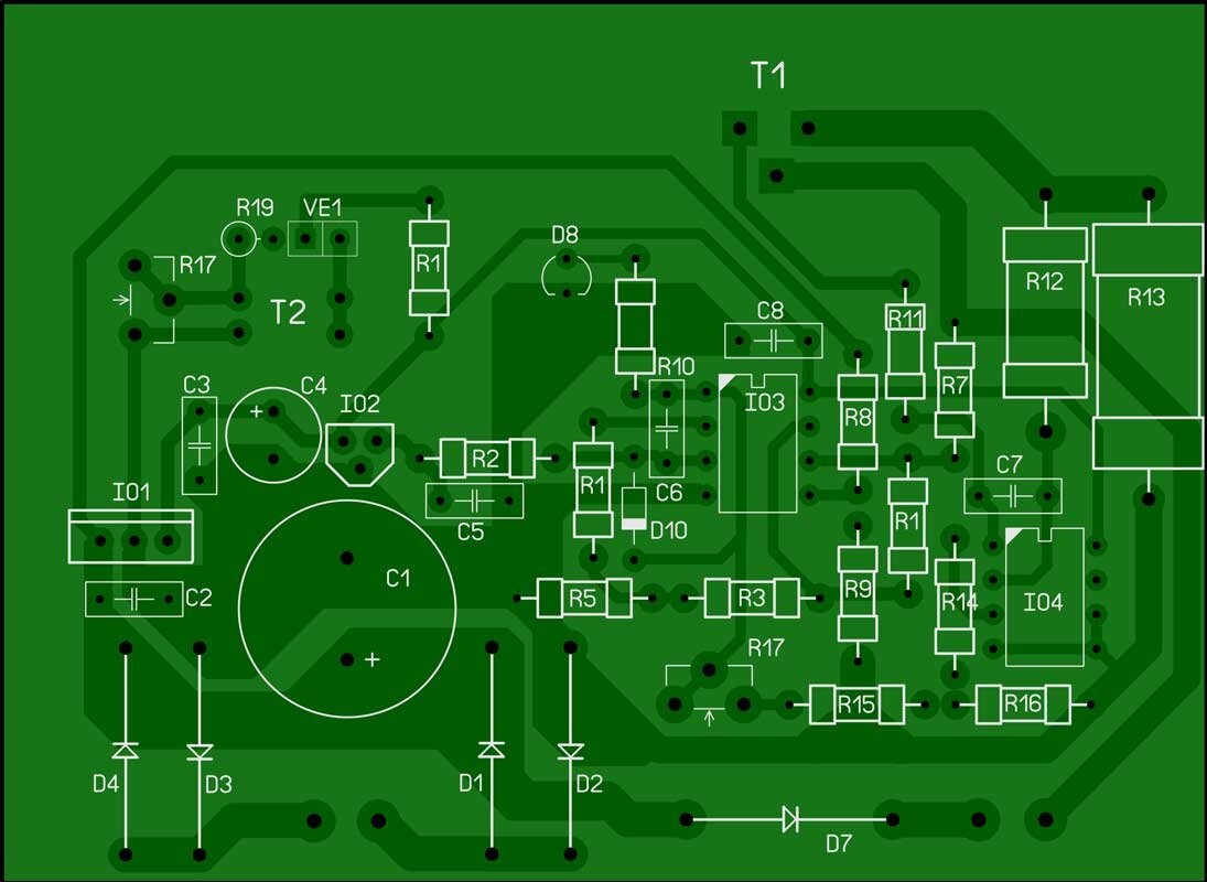
Регулирующий терморезистор R19 установлен на радиаторе. VE1 представляет собой вентилятор на 12 В размерами 50*50 х 10 мм с номинальной мощностью 0,84 Вт. Напряжение на управляющем электроде (затворе) выставляем потенциометром R20 так, чтобы транзистор был слегка открыт и вентилятор медленно вращался. Для снижения напряжения питания с 18 В до 12 В (рабочее напряжение вентилятора) подключается резистор R1. Практически все компоненты зарядного устройства расположены на односторонней печатной плате, представленной на рисунке.

Расположение компонентов на печатной плате зарядного устройства
Расположение компонентов на печатной плате зарядного устройства

Разводка платы зарядного устройства
Разводка платы зарядного устройства

Настройка заключается в выставлении резистором R17 на уровень полной зарядки, т.е. максимальное напряжение, при котором зарядка заканчивается (14,6 до 14,8 В). Замеряем выходное напряжение мультиметром и при превышении указанного напряжения должен погаснуть сигнальный светодиод D8. Для точной настройки можно повторить это несколько раз.

-4