Добавить в корзинуПозвонить
Найти в Дзене
Стройконсультант

Электроснабжение в частном доме: проектирование и безопасность

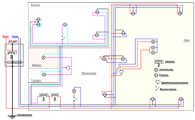
Дорогие читатели, электроснабжение играет ключевую роль в комфортном функционировании частного дома. Правильное проектирование системы электроснабжения и соблюдение правил безопасности являются важными аспектами строительства и эксплуатации дома. В этой статье мы рассмотрим основные принципы проектирования электроснабжения и меры безопасности для частного дома. 1. Проектирование электроснабжения: a. Расчет нагрузки: Первым шагом в проектировании электроснабжения является расчет нагрузки, то есть определение общего потребления энергии в доме. Это включает в себя учет всех электроприборов, осветительных приборов, систем отопления и кондиционирования воздуха, а также планирование на будущее для учета возможного расширения потребления энергии. b. Выбор оборудования: После расчета нагрузки следует выбор необходимого оборудования, такого как электрические щиты, автоматические выключатели, розетки, выключатели, осветительные приборы и другие компоненты системы электроснабжения. Важно выбирать

Дорогие читатели, электроснабжение играет ключевую роль в комфортном функционировании частного дома. Правильное проектирование системы электроснабжения и соблюдение правил безопасности являются важными аспектами строительства и эксплуатации дома. В этой статье мы рассмотрим основные принципы проектирования электроснабжения и меры безопасности для частного дома.

1. Проектирование электроснабжения:

a. Расчет нагрузки: Первым шагом в проектировании электроснабжения является расчет нагрузки, то есть определение общего потребления энергии в доме. Это включает в себя учет всех электроприборов, осветительных приборов, систем отопления и кондиционирования воздуха, а также планирование на будущее для учета возможного расширения потребления энергии.

b. Выбор оборудования: После расчета нагрузки следует выбор необходимого оборудования, такого как электрические щиты, автоматические выключатели, розетки, выключатели, осветительные приборы и другие компоненты системы электроснабжения. Важно выбирать оборудование высокого качества и проверенных производителей для обеспечения надежной и безопасной работы системы.

c. Прокладка проводки: Прокладка проводки должна быть выполнена с соблюдением всех норм и правил безопасности. Провода должны быть защищены от механических повреждений и теплового перегрева, а также должны иметь соответствующий сечение для передачи необходимой мощности. Разводка проводки должна быть аккуратной и организованной, чтобы обеспечить легкий доступ к электрическим точкам и минимизировать риск короткого замыкания.

2. Меры безопасности:

a. Установка дифференциальных автоматов (ДИФ автоматов): Дифференциальные автоматы (ДИФ автоматы) являются важным элементом системы электроснабжения, так как они обеспечивают защиту от коротких замыканий и перегрузок, а также предотвращают поражение электрическим током. Они автоматически отключают электропитание в случае возникновения неполадок в сети.

b. Заземление: Заземление системы электроснабжения необходимо для защиты от статического электричества и электрического разряда. Оно обеспечивает безопасное отведение избыточного тока в землю, предотвращая возможные поражения электрическим током.

c. Использование защитных устройств: Дополнительные защитные устройства, такие как предохранители и сетевые фильтры, могут помочь уменьшить риск повреждения оборудования и снизить вероятность возникновения пожара.

d. Регулярное техническое обслуживание: Регулярное техническое обслуживание системы электроснабжения, включая проверку состояния проводки, исправность оборудования и работоспособность защитных устройств, также является важным аспектом обеспечения безопасности.

В заключение, электроснабжение в частном доме требует внимательного проектирования и соблюдения мер безопасности для обеспечения надежной и безопасной работы системы. Следует обращаться к квалифицированным специалистам для проведения проектирования и монтажа системы электроснабжения, а также регулярно проверять и обслуживать оборудование для поддержания его работоспособности.