Найти в Дзене
Alyona Verden. Поговорим...

Как две ошибки и одно допущение породили квантовую механику

Это первая статья о принципе неопределённости Гейзенберга, и, как понятно из заголовка, речь в ней пойдет о вещах серьёзных. Но - не слишком серьёзным тоном, и без излишней “загрузки” формулами. Хотя “загрузиться” всё же пришлось, по крайней мере мне, как автору. О коммутирующих операторах и случаях, когда не работает переместительное правило (закон) умножения Сначала - формулы: Принцип неопределенности Гейзенберга первоначально был сформулирован для координаты (местоположения) и импульса частицы, хотя применим и к остальным её характеристикам, занудно именуемыми “квантовыми наблюдаемыми”. Хотя есть одно условие. Неравенство соблюдается лишь в том случае, если эти характеристики определяются некоммутирующими друг с другом операторами. Соответственно, возникает вопрос - о коммутирующих операторах, в частности, и коммутации - в целом. Вопрос же о “квантовых наблюдаемых” вообще задавать не стоит, а принять, как данное, что это - некие измеримые опытным путем величины, которые описывают с
Оглавление

Это первая статья о принципе неопределённости Гейзенберга, и, как понятно из заголовка, речь в ней пойдет о вещах серьёзных. Но - не слишком серьёзным тоном, и без излишней “загрузки” формулами. Хотя “загрузиться” всё же пришлось, по крайней мере мне, как автору.

О коммутирующих операторах и случаях, когда не работает переместительное правило (закон) умножения

Сначала - формулы:

Конкретно для электрона
Конкретно для электрона

Принцип неопределенности Гейзенберга первоначально был сформулирован для координаты (местоположения) и импульса частицы, хотя применим и к остальным её характеристикам, занудно именуемыми “квантовыми наблюдаемыми”. Хотя есть одно условие. Неравенство соблюдается лишь в том случае, если эти характеристики определяются некоммутирующими друг с другом операторами.

Соответственно, возникает вопрос - о коммутирующих операторах, в частности, и коммутации - в целом. Вопрос же о “квантовых наблюдаемых” вообще задавать не стоит, а принять, как данное, что это - некие измеримые опытным путем величины, которые описывают состояние частицы (квантомеханической системы, но “частица” гораздо понятнее) и даже могут быть выражены действительными числами, но чаще их определяют в виде операторов, как “х” и “у” в уравнениях. А на вопрос о коммутации лучше всего ответить при помощи переместительного правила сложения/умножения. Которое гласит - “при перестановке мест слагаемых/множителей сумма/произведение не меняется”. Иногда это правило ошибочно именуют “законом”, ошибочно - потому как правило нарушить можно, а закон - нельзя. Переместительное правило же не работает для некоммутирующих операторов.

2+3=5, соответственно и 3+2=5, но это в арифметике.

Но вот “Зи”+”ма”=”Зима”, а “ма”+”Зи”=”маЗи” - в случае сложения, или конкатенации строк (программисты поймут) переместительное правило неприменимо.

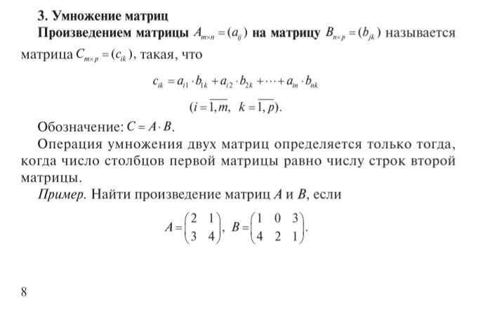
Что же до математики - при умножении матриц (привет от линейной алгебры) переместительное правило тоже не работает. Ну, то есть, работает. Но не всегда, а лишь изредка - когда матрицы коммутируют друг с другом.

Задачка, да?
Задачка, да?

В приведённом примере множители вообще нельзя менять местами, чтобы матрицу А умножить на матрицу В число столбцов матрицы А должно быть равным числу строк матрицы В, иначе выражение будет лишено смысла, всё равно, что на ноль делить. Однако в случае умножения квадратных матриц, у которых количество строк равно количеству столбцов, множители можно поменять местами. И получить разные результаты.

И её решение
И её решение

И, кстати, о матрице - что это? Да всего лишь таблица, с определенным числом строк и столбцов. Двумерный массив (программисты поймут). Всемирно известный пример матрицы - та, с которой сражался Нео… блин, таблица Пифагора, конечно!

Напоследок - квантовые наблюдаемые как раз и описываются линейными операторами, то есть - матрицами и векторами.

Итак, с условиями разобрались, в левой части неравенства должны быть некоммутирующие операторы. А в правой части?

Ссылка на продолжение:

Источники:

-4

Что будет дальше???

Имеется в виду - с каналом.

Неужели у Алёны окончательно зашёл ум за разум, и теперь вместо весёлых и пьяных бесшабашных пиратов читателей ждут непролазные дебри математических формул и физических законов?

Не совсем так.

Просто, раз уж сегодня первое апреля, я решила начать с такой вот своеобразной шутки.🤭

Более подробно о том, что я планирую, расскажу позже, согласно расписания.

А расписание вот:

1. Неделя физики и астрономии;

2. Неделя истории (морской);

3. Неделя истории (сухопутной);

4. Неделя отсебятины.

Ну, то есть, основные направления учтены, и на не основные тоже целая неделя выделена.

И когда придёт черёд "недели отсебятины", все узнают, с чем был связан столь долгий перерыв, будет ли продолжение "Отражения", и какие сериалы я посмотрела за это время.

Один сериал, на самом деле, но об этом позже.

Так что, если интересно - заглядывайте.

Алёна ©

Хм, одну новость выдам сразу, я тут теперь деньги зарабатываю, поэтому:

Алёне на новые учебники, а то старые до дыр зачитала:

Карта ЮMoney 5599 0020 3073 3648