Найти в Дзене
Радиотехника

Измеритель индуктивности на LGT8F328

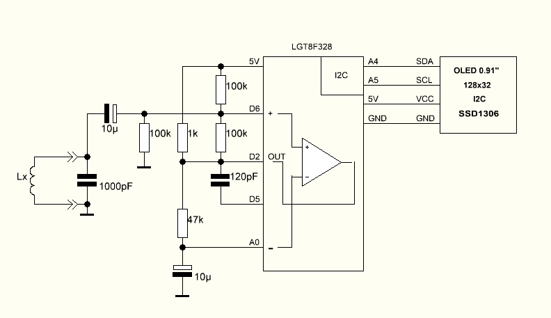
Пример создания измерителя индуктивности на LGT8F328 является продолжением статьи http://rcl-radio.ru/?p=131706 посвященной примерам работы компаратора в микроконтроллере LGT8F328. Измерение индуктивности происходит достаточно просто, так как индуктивность и емкость представляют собой колебательный контур, то компаратор совместно с колебательным контуром будет генерировать частоту, а частотомер на Arduino произведет пересчет частоты в значения индуктивности по всем известной формуле: L = 1/ (4π²F²C)
Схема измерителя индуктивности достаточно проста, она содержит несколько резисторов и конденсаторов, а так же плату микроконтроллера и OLED дисплей. 0,91″ I2C 128×32 OLED — это компактный дисплей, который использует технологию OLED (Organic Light Emitting Diode) для отображения изображений. Дисплей имеет интерфейс I2C, который обеспечивает простое подключение к микроконтроллерам и другим устройствам. Основные характеристики дисплея: — Разрешение 128×32 пикселей.
— Размер дисплея 0,91 дюйма

Пример создания измерителя индуктивности на LGT8F328 является продолжением статьи http://rcl-radio.ru/?p=131706 посвященной примерам работы компаратора в микроконтроллере LGT8F328.

Измерение индуктивности происходит достаточно просто, так как индуктивность и емкость представляют собой колебательный контур, то компаратор совместно с колебательным контуром будет генерировать частоту, а частотомер на Arduino произведет пересчет частоты в значения индуктивности по всем известной формуле:

L = 1/ (4π²F²C)

Схема измерителя индуктивности достаточно проста, она содержит несколько резисторов и конденсаторов, а так же плату микроконтроллера и OLED дисплей.

0,91″ I2C 128×32 OLED — это компактный дисплей, который использует технологию OLED (Organic Light Emitting Diode) для отображения изображений. Дисплей имеет интерфейс I2C, который обеспечивает простое подключение к микроконтроллерам и другим устройствам.

-2

Основные характеристики дисплея:

— Разрешение 128×32 пикселей.
— Размер дисплея 0,91 дюйма (около 2,3 см).
— Яркость до 150 кд/м².
— Контрастность 2000:1.
— Угол обзора 160 градусов.
— Поддержка интерфейса I2C с адресом 0x3C.

Дисплей 0,91″ I2C 128×32 OLED обеспечивает четкое и яркое отображение информации, которое может быть использовано в широком спектре приложений. Он легко подключается к различным устройствам, таким как Arduino, Raspberry Pi и другим микроконтроллерам.

Дополнительно, OLED-дисплей имеет низкое энергопотребление, что позволяет использовать его в батарейных устройствах. Он также обладает быстрым временем отклика и высокой контрастностью, что делает его идеальным для использования в приложениях, где требуется быстрое и точное отображение информации.

В целом, дисплей 0,91″ I2C 128×32 OLED является отличным выбором для тех, кто ищет компактный и яркий OLED-дисплей с простым подключением по интерфейсу I2C.

В измерителе используется плата разработчика LGT8F328P-LQFP32 MiniEVB, как использовать плату в среде программирования Arduino IDE рассказано в — http://rcl-radio.ru/?p=129966

LGT8F328P-LQFP32 MiniEVB — это плата разработки, основанная на микроконтроллере LGT8F328P с 32 выводами в корпусе LQFP32. Это мощный микроконтроллер, который обеспечивает высокую производительность и широкие возможности для разработки.

-3

Основные характеристики платы LGT8F328P-LQFP32 MiniEVB:

— Микроконтроллер LGT8F328P с тактовой частотой до 32 МГц и 32 Кбайт памяти Flash.
— Поддержка интерфейсов SPI, I2C, UART, ADC и PWM.
— Встроенный USB-интерфейс для программирования и отладки.
— Низкое энергопотребление и поддержка режима сна.
— Поддержка работы от внешнего источника питания 5 В или от USB-порта.

LGT8F328P-LQFP32 MiniEVB — это отличная плата разработки для начинающих и опытных разработчиков, которые хотят создавать проекты на основе микроконтроллера LGT8F328P. Она обеспечивает легкую разработку и отладку приложений, поддерживает широкий спектр интерфейсов и имеет удобный USB-интерфейс для программирования и отладки.

Кроме того, плата LGT8F328P-LQFP32 MiniEVB имеет компактный размер и низкое энергопотребление, что позволяет использовать ее в различных приложениях, включая портативные устройства и системы автоматизации.

Измеритель индуктивности производит непрерывное измерение и выводит результат измерения на дисплей с  интервалом 1 секунда. При сборке измерителя особое внимание следует уделить точности конденсатора колебательного контура, от него зависит точность измерения индуктивности. В схеме используется конденсатор номиналом 1000 пФ, но Вы можете использовать другой номиналом до 10 нФ. При этом необходимо указать его емкость в скетче.

-4

Измеритель индуктивности имеет два диапазона мкГн и мГн, которые переключаются автоматически.

-5
-6
-7

Скетч - http://rcl-radio.ru/?p=131780