Найти в Дзене
Старый радио любитель

Усилитель по схеме с общим затвором на КП903.

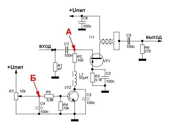
Рассказывая о трансивере "SA612", я написал, что хочу протестировать усилительный каскад на КП903, примененным в этом трансивере. Вот его схема. У меня нашлись три КП903, так что с этим проблем не было. Схему я постарался сохранить, как в авторском трансивере, только добавил резистор R1, чтобы использовать его в делителе напряжения, R6 в качестве нагрузки каскада, а также потенциометр R7, который имитирует напряжение АРУ. Все собрал на макетке. Трансформатор намотал на зеленом кольце двумя скрученными проводами ПЭЛ 0,3, количество витков - 13. Первым делом я закоротил коллектор и эмиттер VT2. чтобы исключить цепь АРУ, а также отпаял один из выводов конденсатора С3. На вход подал напряжение от генератора ВЧ с частотой 9 МГц, один канал осциллографа подключил к точке А, второй канал - к сопротивлению нагрузки R6. Напряжение питания для начала сделал 8 В. При этом напряжение постоянного тока в точке А было 4,3 В, а ток, соответственно, около 40 мА. Как видно без С2 или его слишком малой е

Рассказывая о трансивере "SA612", я написал, что хочу протестировать усилительный каскад на КП903, примененным в этом трансивере. Вот его схема.

Рис. 1.
Рис. 1.

У меня нашлись три КП903, так что с этим проблем не было.

Рис. 2.
Рис. 2.

Схему я постарался сохранить, как в авторском трансивере, только добавил резистор R1, чтобы использовать его в делителе напряжения, R6 в качестве нагрузки каскада, а также потенциометр R7, который имитирует напряжение АРУ. Все собрал на макетке. Трансформатор намотал на зеленом кольце двумя скрученными проводами ПЭЛ 0,3, количество витков - 13.

Рис. 3.
Рис. 3.

Первым делом я закоротил коллектор и эмиттер VT2. чтобы исключить цепь АРУ, а также отпаял один из выводов конденсатора С3. На вход подал напряжение от генератора ВЧ с частотой 9 МГц, один канал осциллографа подключил к точке А, второй канал - к сопротивлению нагрузки R6. Напряжение питания для начала сделал 8 В. При этом напряжение постоянного тока в точке А было 4,3 В, а ток, соответственно, около 40 мА.

Рис. 4.
Рис. 4.

Как видно без С2 или его слишком малой емкости (большом емкостном сопротивлении) каскад не усиливает, а, наоборот, ослабляет его почти ровно в два раза. Подключаю конденсатор C2.

Рис. 5.
Рис. 5.

В этом случае каскад усиливает входной сигнал и коэффициент усиления около 6-ти (464 мВ : 78 мВ = 5,95). Увеличиваю напряжение питания до 12 В.

Рис. 6.
Рис. 6.

При этом коэффициент усиления составил около 9-ти, а напряжение постоянного тока в точке А было 4,4 В.

Решил посмотреть, какое максимальное напряжение сигнала можно подать на вход, чтобы сигнал на выходе был не искажен. Оказалось, что это более 500 мВ на входе и более 5В на выходе.

Рис. 7.
Рис. 7.

Пол вольта на входе - это здорово. Хорошая динамика.

Теперь посмотрю на работу АРУ. Убираю перемычку, замыкающую коллектор и эмиттер VT2. Подаю в точку Б сначала +12 В, а затем 0 В, и измеряю напряжение в точке А.

Рис. 8.
Рис. 8.

А затем подаю на вход сигнал.

Рис. 9.
Рис. 9.

Как видно, АРУ работает. Снимаю регулировочную характеристику.

Рис. 10.
Рис. 10.

И, глядя на эту таблицу, я увидел интересный факт: напряжение на входе усилителя снижалось по мере открывания VT2, хотя я ничего не менял и выходное сопротивление моего генератора 50 Ом. А говорит это о том, что входное сопротивление каскада при работе АРУ изменяется, не смотря на то, что входное сопротивление определяется сопротивлением цепочки R2, L1 (рис. 1) при неизменной частоте сигнала.

Рис. 11
Рис. 11

После этого я посмотрел АЧХ каскада.

Рис. 12.
Рис. 12.
Рис. 12.
Рис. 12.

В полосе 1 - 26 МГц неравномерность не более 2 дБ. А меняется ли выходное сопротивление каскада? Для этого я замерил КСВ на выходе при напряжении АРУ 0В и 3 В.

Рис. 13.
Рис. 13.

КСВ изменилось вдвое, а это значит, что и выходное сопротивление каскада тоже меняется.

В общем, испытания каскада показали его работоспособность и хороший динамический диапазон, а вот регулировать усиление каскада путем изменения тока через транзистор не стоит, если требуется его хорошее согласование с предыдущим или последующим каскадами.

Возникла идея: а почему бы не включить регулирующий транзистор системы АРУ последовательно с конденсатором С2. При этом режим каскада по постоянному току при работе АРУ меняться не будет.

Рис. 14.
Рис. 14.

Сказано -сделано. Убрал конденсатор С3, иначе никакого регулирования не получится. Увы, ожидания себя не оправдали. Во-первых, как и следовало ожидать, диапазон регулирования был меньше: усиление при напряжении в точке Б 0 В Кус = 0,7, а при напряжении +3 В - Кус = 6,6. Во-вторых, размах сигнала в точке А при изменении АРУ в точке Б менялось от 110 мВ (0 В) до 79 мВ (+3 В). Это немного меньше, чем при использовании схемы на рис. 1, но имеет место быть. Очень интересной получилась картина изменения КСВ на выходе.

Рис. 15.
Рис. 15.

Сравните с рис. 13 - какая разница! Хотя диапазон изменения КСВ в общем-то не сильно различается, то характер кривых отличается сильно.

Еще раз убедился, что если хочешь хорошо согласовать усилительный каскад с нагрузкой, то не стоит менять его режим ни по постоянному току, ни по переменному. По-моему перед кварцевым фильтром лучше всего поставить эмиттерный повторитель, да и за ним тоже. Усложнение минимальное: два транзистора, четыре резистора - и проблем с согласованием не будет.

Всем успехов и здоровья!