Добавить в корзинуПозвонить
Найти в Дзене
Radio-любитель

Стабилизатор накала радиоламп

Здравствуйте, уважаемые читатели! Хочу поделиться с вами информацией о выпрямителе с линейным стабилизатором, который после дополнения сетевым трансформатором соответствующей мощности и выходным напряжением от 7,5 до 9 В может служить источником напряжения накала для электронных радиоламп.
Как вы знаете, существуют разные точки зрения на вопрос стабилизации накала ламп. Некоторые считают, что это необходимо, другие - нет. Но прежде чем полностью отвергать эту идею, предлагаю вам попробовать и убедиться в ее работоспособности. Принципиальная схема выпрямителя и стабилизатора представлена ​​на рисунке. Выпрямитель со стабилизатором предназначен для работы с лампами, имеющими напряжение накала 6,3 В. Он обеспечивает выходное напряжение, которое можно регулировать в диапазоне от 5,5 до 7 В, и максимальный выходной ток до 3 А. Изменив сопротивление нескольких резисторов, выходное напряжение стабилизатора можно регулировать в пределах от 1,0 до 2,9 В. Это позволяет использовать его для нака

Здравствуйте, уважаемые читатели! Хочу поделиться с вами информацией о выпрямителе с линейным стабилизатором, который после дополнения сетевым трансформатором соответствующей мощности и выходным напряжением от 7,5 до 9 В может служить источником напряжения накала для электронных радиоламп.

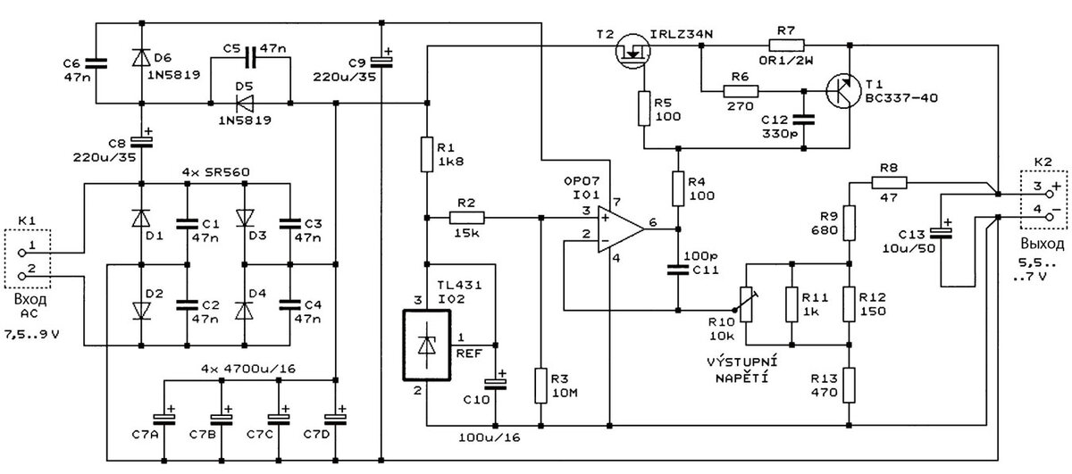
Как вы знаете, существуют разные точки зрения на вопрос стабилизации накала ламп. Некоторые считают, что это необходимо, другие - нет. Но прежде чем полностью отвергать эту идею, предлагаю вам попробовать и убедиться в ее работоспособности. Принципиальная схема выпрямителя и стабилизатора представлена ​​на рисунке.

Схема стабилизатора накала радиоламп
Схема стабилизатора накала радиоламп

Выпрямитель со стабилизатором предназначен для работы с лампами, имеющими напряжение накала 6,3 В. Он обеспечивает выходное напряжение, которое можно регулировать в диапазоне от 5,5 до 7 В, и максимальный выходной ток до 3 А. Изменив сопротивление нескольких резисторов, выходное напряжение стабилизатора можно регулировать в пределах от 1,0 до 2,9 В. Это позволяет использовать его для накала батарейных радиоламп с напряжением накала от 1,2 до 2,4 В.

Стабилизатор относится к типу с малым падением напряжения, поэтому он может обеспечивать выходное напряжение постоянного тока 6,3 В, даже когда на выпрямитель подается относительно низкое переменное напряжение, к примеру 7,5 В, и, таким образом, имеет хороший КПД. Чтобы использовать его практически, образец выпрямителя со стабилизатором был изготовлен на печатной плате.

Вот таким образом выглядит образец стабилизатора
Вот таким образом выглядит образец стабилизатора

Входное переменное напряжение от 7,5 до 9 В с трансформатора подается на входную клеммную колодку К1. Она подключена к выпрямительному мосту с фильтрующими конденсаторами D1-D4 С1-04. D1-D4 — диоды Шоттки SR560 (5 А, 60 В), чтобы падение напряжения на выпрямителе было как можно меньшим. Выпрямленное напряжение сглаживается конденсаторами С7А–С7D общей емкостью около 20 000 мкф. К диодному мосту подключен удвоитель напряжения С8, D5, D6 и С9 для питания операционного усилителя IO1 в стабилизаторе.

Напряжение с конденсатора С7 поступает на стабилизатор. Стабилизатор последовательный и содержит регулирующий транзистор N-MOSFET (Т2), поскольку только так можно добиться минимального падения напряжения между входом и выходом. Транзистор Т2 был выбран типа IRLZ34N, поскольку напряжения 3 В между затвором и истоком достаточно для его открытия при сопротивлении канала 0.035Ω при токе 3 А.

Стабилизацию обеспечивает операционный усилитель IO1 OP07, который сравнивает выходное напряжение стабилизатора c делителя R8 - R13, с опорным напряжением выполненного на резисторах R2, R3, и управляет регулирующим транзистором Т2 с помощью его выходного напряжения, так, чтобы напряжения на обоих входах операционного усилителя оставались равными. Чтобы напряжение на затворе транзистора Т2 было выше входного напряжения стабилизатора, на IO1 подается напряжение от удвоителя. Операционный усилитель способствует стабильности управления, R4 ограничивает выходной ток IO1, а R5 предотвращает возможный возбуд транзистора T2.

Опорное напряжение составляет +2,5 В, а его источником является стабилизатор IO2 TL431. Питание IO2 осуществляется через резистор R1, который должен иметь сопротивление, чтобы даже при самом низком напряжении на OP07 через него протекал ток не менее 2 мА. Делитель R8 - R13 выбран так, что погрешность сопротивления подстроечного резистора R10 оказывает лишь незначительное влияние на величину напряжения в узлах делителя. При номиналах компонентов на схеме, резистором R10 можно регулировать выходное напряжение стабилизатора в диапазоне от 5,5 до 7 В.

При изменении сопротивления резистора R3 на 10 кОм, и замкнув резисторы R8 и R9 на коротко и удалить R12, в таком случае резистором R10 можно установить выходное напряжение в диапазоне от 1 до 2,9 В. Стабилизатор имеет ограничение по току выполненным на резисторе R7 и транзисторе Т1. Протекание выходного тока создает падение напряжения на шунте R7. Когда падение напряжения на шунте R7 достигает примерно 0,6 В, Т1 начинает открываться и снижает напряжение на затворе Т2 и, следовательно, на выходе стабилизатора так, что даже при дальнейшем уменьшении сопротивления нагрузки выходной ток не превышает около 6 А.

Стабилизатор накала изготовлен на односторонней печатной плате, как вариант представлен на рисунке.

Расположение деталей на плате
Расположение деталей на плате
Разводка платы стабилизатора
Разводка платы стабилизатора

Транзистор Т2 следует установить на подходящий радиатор. Для лучшей теплопередачи рекомендуется слегка нанести теплопроводящую пасту. В настройке он практически не нуждается. При исправных деталях и правильно выполненном монтаже, достаточно установить потенциометром R10 нужное выходное напряжение и, при необходимости, проверить его осциллографом под нагрузкой. На этом все.

-5