Добавить в корзинуПозвонить
Найти в Дзене
PRACTICAL ELECTRONICS

Регулируемое термореле на LM35

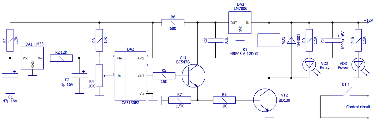
Применение В основе этого термочувствительного реле (или переключателя) лежит микросхема LM35 (DA1), которая представляет собой линейный датчик температуры. Остальная схема – это преобразователь температуры в напряжение. LM35 обеспечивает линейный и прямо пропорциональный выходной сигнал в милливольтах в диапазоне температур от 0°C до 155°C и развивает выходное напряжение 10 мВ на каждый градус Цельсия при изменении температуры окружающей среды или поверхности на которой произведена установка. Таким образом, выходное напряжение варьируется от 0 мВ при 0°C до 1 В при 100°C, и любая схема измерения напряжения, подключённая к выходным контактам, может напрямую считывать температуру. С помощью этой схемы можно управлять приборами микроклимата для поддержания определённой температуры окружающей среды, или использовать в качестве защиты от перегрева какой-либо поверхности. Схема электрическая С выхода датчика напряжение сигнала поступает на прямой вход (3) компаратора DA2, а на его инвертиру
Оглавление

Применение

В основе этого термочувствительного реле (или переключателя) лежит микросхема LM35 (DA1), которая представляет собой линейный датчик температуры. Остальная схема – это преобразователь температуры в напряжение.

LM35 обеспечивает линейный и прямо пропорциональный выходной сигнал в милливольтах в диапазоне температур от 0°C до 155°C и развивает выходное напряжение 10 мВ на каждый градус Цельсия при изменении температуры окружающей среды или поверхности на которой произведена установка.

Таким образом, выходное напряжение варьируется от 0 мВ при 0°C до 1 В при 100°C, и любая схема измерения напряжения, подключённая к выходным контактам, может напрямую считывать температуру.

С помощью этой схемы можно управлять приборами микроклимата для поддержания определённой температуры окружающей среды, или использовать в качестве защиты от перегрева какой-либо поверхности.

Схема электрическая

Схема электрическая принципиальная регулируемого термореле на LM35
Схема электрическая принципиальная регулируемого термореле на LM35

С выхода датчика напряжение сигнала поступает на прямой вход (3) компаратора DA2, а на его инвертирующий вход (2) - напряжение с перестраиваемого делителя R3R4. Т.е. напряжение инвертирующем входе можно устанавливать с помощью переменного резистора R4. Эти два напряжения и сравниваются компаратором.

Если на прямом входе DA2 напряжение, получаемое от датчика, ниже, чем на инвертирующем входе, его выход становится низким (~650 мВ). Этого напряжения недостаточно для открытия транзистора VT1, поэтому VT2 тоже закрыт, и обмотка реле К1 обесточена.

И наоборот, если прямой вход получает напряжение, превышающее установленный уровень, его выход становится высоким (~2,2 В) и соответственно реле включено.

Питание для схемы осуществляется от источника постоянного тока напряжением 12 В. Для стабилизации режима работы и точности измерений датчик и компаратор запитаны через дополнительный стабилизатор напряжения 6В DA3. Светодиод VD3 сигнализирует о наличии напряжения питания, а VD2 о включённом состоянии реле.

Конструкция

Печатная плата для схемы регулируемого термореле на LM35
Печатная плата для схемы регулируемого термореле на LM35

Печатная плата рассчитывалась под реле NRP05-A-12D-G способное коммутировать переменное сетевое напряжение максимальным током 10 А. Реле имеет одну группу замыкающих контактов (NO).

Переменный резистор выносится в удобное для управления место, и с помощью цифрового пирометра калибруется на заданные значения температуры с нанесением круговых отметок.