Добавить в корзинуПозвонить
Найти в Дзене
Илья 'Nem0' Стельмах

Защита акустических систем на базе микросхемы uPC1237 (СА1237HA)

Данная статья не является руководством по сборке устройства, а лишь поясняет некоторые возможности и принципы работы микросхемы описанные в документации производителя (даташите). Отличная идея - защита управляемая микросхемой по типу "все в одном". Тут и mute, термозащита, защита от постоянного напряжения на выходе, задержка включения и прикольная фишка в виде отключения выхода при выключении усилителя тумблером 220 VAC (on/off), т.е. усилитель не будет играть от конденсаторов БП, а сразу выключится. Ну не рай ли это? Нашел в этой микре только один минус, хотя маловероятный: если у нас на выходе левого, например, будет +30 В, а на выходе правого -30 В постоянки, то результирующее напряжение получится 0 и защита не сработает и АС успешно погорит, правда такое маловероятно. Но это не недостаток конкретно этой микросхемы, а любой защиты с резистивным суммированием напряжения на входе.
Теперь к микросхеме uPC1237 (СА1237HA). Хотя микросхема универсальна и работоспособна в пределах +25...6
Оглавление

Данная статья не является руководством по сборке устройства, а лишь поясняет некоторые возможности и принципы работы микросхемы описанные в документации производителя (даташите).

Защита акустических систем на базе микросхемы uPC1237 (СА1237HA). Фотография для иллюстрации. Автор неизвестен.
Защита акустических систем на базе микросхемы uPC1237 (СА1237HA). Фотография для иллюстрации. Автор неизвестен.

Отличная идея - защита управляемая микросхемой по типу "все в одном". Тут и mute, термозащита, защита от постоянного напряжения на выходе, задержка включения и прикольная фишка в виде отключения выхода при выключении усилителя тумблером 220 VAC (on/off), т.е. усилитель не будет играть от конденсаторов БП, а сразу выключится. Ну не рай ли это? Нашел в этой микре только один минус, хотя маловероятный: если у нас на выходе левого, например, будет +30 В, а на выходе правого -30 В постоянки, то результирующее напряжение получится 0 и защита не сработает и АС успешно погорит, правда такое маловероятно. Но это не недостаток конкретно этой микросхемы, а любой защиты с резистивным суммированием напряжения на входе.


Теперь к микросхеме uPC1237 (СА1237HA). Хотя микросхема универсальна и работоспособна в пределах +25...60 В для ее работы на определенном Uпит, необходимо пересчитать некоторые номиналы.

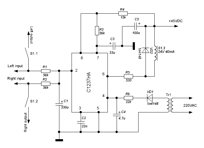
Принципиальная электрическая схема устройства защиты акустических систем на базе микросхемы uPC1237 (СА1237HA)
Принципиальная электрическая схема устройства защиты акустических систем на базе микросхемы uPC1237 (СА1237HA)

Все номиналы рассчитаны на +45 В, на реле 24 В, 40 мА.

R6. Рассчитывается исходя из формулы R6=Uac/1.5 (результат получаем в кОм'ах). Uac - напряжение (действующее, переменное) на вторичной обмотке трансформатора. Откуда я взял эту формулу? В даташите приведены графики зависимости R от U, как видно зависимость между ними линейная и произведя простейшие математические расчеты, вывел, что коэффициент зависимости между ними равен 1,5. Полученный после расчетов результат округляем в меньшую (!!) сторону до ближайшего существующего номинала. Постоянка на 4-ой ноге должна быть не более 10 В (при расчете по моей формуле это условие соблюдается).

Зависимость значения сопротивления резистора R6 (на графике обозначен как R4), от значения переменного напряжения источника питания.
Зависимость значения сопротивления резистора R6 (на графике обозначен как R4), от значения переменного напряжения источника питания.

R4. Считаем по формуле R4=Uvcc/3 (результат в кОм). Uvcc – напряжение, которое мы подаем на схему (на моей схеме +45 В). Номиналы вышеизложенных резисторов можно выбирать из таблицы, приведенной в даташите.

Зависимость значения сопротивления резистора R4 (на графике обозначен как R8), от значения постоянного напряжения питания устройства защиты.
Зависимость значения сопротивления резистора R4 (на графике обозначен как R8), от значения постоянного напряжения питания устройства защиты.

R5. Считаем исходя из параметров реле и напряжения питания. R5=Uvcc-Ur/Ir. Ur - номинальное напряжение реле, Ir - номинальный ток реле. Этот резистор рассеивает неслабую мощь и считается она по формуле P=Uvcc-Ur*Ir, плюс не помешает запас, умножаем результат на 1,2 - 1,8 и округляем в большую (!!) сторону, приводя к ближайшему номиналу мощности (0,25, 0,5, 1, 2 Вт и т.д.).

Реле. Реле можно ставить любое (только сдвоенное) - хоть на 12 В, хоть на 24 В (достаточно только пересчитать R5). Можно два реле (не сдвоенных) на 12 В последовательно (лучше всего так и сделать). Ток коммутации реле не менее 10 А при 220 VAC. Номинальный ток катушки реле не более 60 мА (лучше меньше).

Tr1. Что отдельный трансформатор? Нееет... Все гораздо проще! Это не отдельный транс, а отдельная обмотка на уже имеющемся трансе или на худой конец та же обмотка, от которой питается усилитель (если их две, то одна из обмоток, любая). Напряжение на ней (действующее, переменное) должно быть в пределах 5...65 В, лучше брать поменьше, чтобы резистору R6 жилось легче. Эта вся возня с обмотками и дает нам следующий эффект: "отключения выхода при выключении тумблера 220VAC (on/off), т.е. усилитель не будет играть от конденсаторов БП, а сразу выключится." Если не хотите такого эффекта, то организуйте резистивный делитель и обеспечьте 4-ю ногу постоянкой в 4...8 В.

Примечание. При напряжении питания 48...50 В можно отказаться от резистора R5 поставив две реле на 24 В с последовательным включением катушек.

Потенциал у этой микросхемы огромный. Можно еще клип-детектор на оптопаре добавить, он же будет детектором перегрузки и добавить термозащиту и будет защита всем защитам + простота такого решения и мизер деталей.

Небольшой FAQ

Как организовать на этой микросхеме термозащиту ?
Принцип работы ее такой: когда напруга на 1-ой ноге менее 3.5 В - защита выкл, когда напряжение более 3.5 В - защита отключает выход. Откуда взять эти 3.5 В? Необходимо собрать схему по контролю за температурой, которая бы при превышении определенного порога температуры подавала бы на 1-ую ногу микросхемы 3.5 В. Схему организовать не сложно.

Как рассчитывать R1,R2 под мощность усилителя?
Судя по даташиту от мощности не зависит, т.е. 56К вне зависимости от мощности усилителя.

После срабатывания защиты она не возвращается в рабочий режим, что делать?
Она вернется, но через время. За время задержки отвечает С2. Если хочешь, чтобы защита сразу выключалась после пропадания постоянки, то 3-ий вывод закороти на землю.

Как организовать режим mute?
Если на 7-ом выводе менее 3.5В - режим mute активен.

Перечень используемых радиоэлементов:

-5

Место первой публикации статьи - сайт "Паяльник" -
https://cxem.net/sound/amps/amp162.php

Документация производителя на микросхему uPC1237 (СА1237HA) - https://disk.yandex.by/i/omnX_hvFFYbwwQ

Дата первой публикации: 2012 год
Дата изменения: 4 апреля 2024