Добавить в корзинуПозвонить
Найти в Дзене
По Проводам

Регулятор двоичных чисел 0-255 на энкодере и Ардуино. 8Бит.

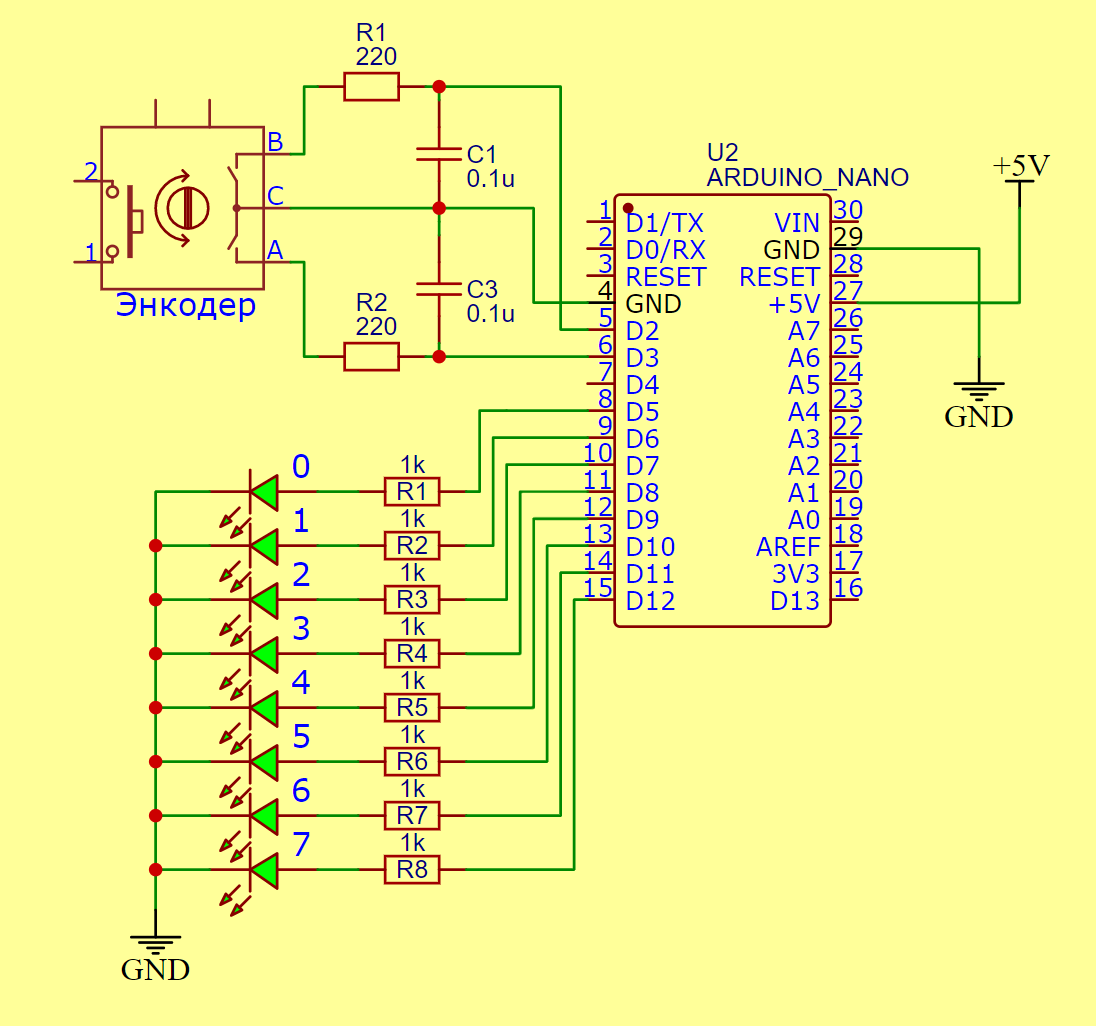
Приветствую на канале. Сегодня в выпуске я покажу решение для реализации вывода и регулировки энкодером двоичного восьмибитного числа от 0 до 255-ти на Arduino. Итак, для удобного использования и отладки кода, на коленке был быстро собран вот такой макет. Плата Arduino nano на контроллере Atmega 168. Схема данного изделия выглядит следующим образом. Числа выводятся светодиодами в количестве 8-ми штук. При включении платы ни один светодиод не горит. При вращении энкодера по часовой стрелке число с каждым тиком увеличивается на единицу, процесс идет пока не будет достигнуто число 255. При вращении энкодера против часовой стрелки, число уменьшается, пока не будет достигнут 0. Прошивка выглядит следующим образом, работает самостоятельно без помощи библиотек. Нужно отметить, что программа отлично отрабатывает дребезг контактов, и работает с плохим энкодером без цепей устраняющих дребезг. Но RC цепи устранения дребезга всё же лучше поставить. Диапазон регулировки чисел можно поменять значени

Приветствую на канале. Сегодня в выпуске я покажу решение для реализации вывода и регулировки энкодером двоичного восьмибитного числа от 0 до 255-ти на Arduino.

Итак, для удобного использования и отладки кода, на коленке был быстро собран вот такой макет. Плата Arduino nano на контроллере Atmega 168.

Схема данного изделия выглядит следующим образом.

-2

Числа выводятся светодиодами в количестве 8-ми штук. При включении платы ни один светодиод не горит. При вращении энкодера по часовой стрелке число с каждым тиком увеличивается на единицу, процесс идет пока не будет достигнуто число 255. При вращении энкодера против часовой стрелки, число уменьшается, пока не будет достигнут 0.

Прошивка выглядит следующим образом, работает самостоятельно без помощи библиотек. Нужно отметить, что программа отлично отрабатывает дребезг контактов, и работает с плохим энкодером без цепей устраняющих дребезг. Но RC цепи устранения дребезга всё же лучше поставить.

Текст скетча.
Текст скетча.

Диапазон регулировки чисел можно поменять значениями в скобочках строчки 30. 0 - минимальное число, 255 - максимальное.

Настройка диапазона регулировки.
Настройка диапазона регулировки.

Тип энкодера и его точность, можно настроить в этих строчках.

Настройка энкодера.
Настройка энкодера.

Думаю данный регулятор чисел можно применить во многих проектах. Вот и у меня есть проект в котором он будет использоваться, но об этом будет в одной из следующих публикаций.

Скачать скетч в текстовом виде.

Подписывайтесь на канал, ставьте лайки и обязательно пишите комментарии. Сегодня пока всё, удачных вам схем!