Добавить в корзинуПозвонить
Найти в Дзене
Игорь Владимирович

Выходные каскады усилителей тройки Шиклаи, тройки Локанти и выходной каскад Брайстон.

В пред идущей статье рассмотрели выходные каскады двойки Шиклаи и двойки Дарлингтона. Давайте рассмотрим для начала схемы выходных каскадов: Шиклаи: Локанти: Брайстон: Выходной каскад тройки Шиклаи распространен мало, но встречается, что же говорить про выходной каскад тройки Локанти, то он встречается везде, у него огромная массовость, а вот выходной каскад Брайстон, очень большая редкость, но из-за его необычности я не мог его сюда не добавить. Давайте для начала сравним амплитуду выходного сигнала на нагрузке 8 ом при подача амплитуды равной питанию, а именно 50 Вольт 1 кГц. Шиклаи: Локанти: Брайстон: Шиклаи имеет амплитуду примерно 39.9 Вольт, Локанти имеет уже 39 Вольт, а Брайстонаналогично выходному каскаду Локанти 39 Вольт. У Выходного каскада тройки Шиклаи как всегда чуть больше мощности, более эффективно использует источник питания. В свою очередь Выходные каскады Локанти и Брайстон идут в уровень. Далее хочу рассмотреть искажения при подачи сигналов равным 1 Вольт, 10 Вольт,

В пред идущей статье рассмотрели выходные каскады двойки Шиклаи и двойки Дарлингтона.

Давайте рассмотрим для начала схемы выходных каскадов:

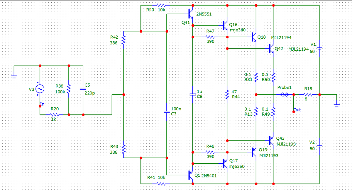
Шиклаи:

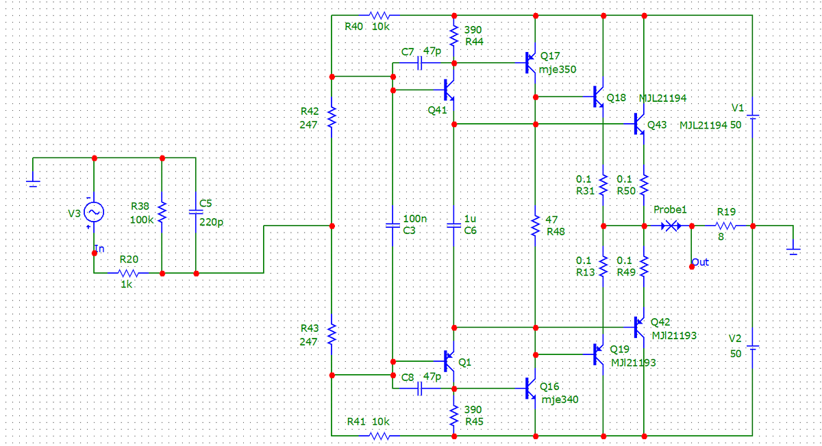
Локанти:

-2

Брайстон:

-3

Выходной каскад тройки Шиклаи распространен мало, но встречается, что же говорить про выходной каскад тройки Локанти, то он встречается везде, у него огромная массовость, а вот выходной каскад Брайстон, очень большая редкость, но из-за его необычности я не мог его сюда не добавить.

Давайте для начала сравним амплитуду выходного сигнала на нагрузке 8 ом при подача амплитуды равной питанию, а именно 50 Вольт 1 кГц.

Шиклаи:

-4

Локанти:

-5

Брайстон:

-6

Шиклаи имеет амплитуду примерно 39.9 Вольт, Локанти имеет уже 39 Вольт, а Брайстонаналогично выходному каскаду Локанти 39 Вольт.

У Выходного каскада тройки Шиклаи как всегда чуть больше мощности, более эффективно использует источник питания. В свою очередь Выходные каскады Локанти и Брайстон идут в уровень.

Далее хочу рассмотреть искажения при подачи сигналов равным 1 Вольт, 10 Вольт, 50 Вольт.

Шиклаи:

-7

Локанти:

-8

Брайстон:

-9

Тут все идут по порядку, самый лучший тройки Шиклаи далее идёт тройки Локанти и в конце завершает выходной каскад Брайстон.

Очень интересно будет сравнить эти выходные каскады в составе усилителя мощности. Думаю мы это сделаем.

Далее хочу рассмотреть немаловажный тест стабильности тока покоя при изменении температуры с 20 Градусов до 100 Градусов:

Шиклаи:

-10

Локанти:

-11

Брайстон:

-12

Задание тока покоя на пару было для всех в районе 100 мА +27 °С . Рост у Шиклая до 1500 мА, Локанти до 1800 мА, Брайстон до 1000 мА, отсюда вывод таков, самый малый рост тока от температуры, а следовательно лучшая термостабильность у выходного каскада Брайстон!

По минимальным искажениям впереди выходной каскад тройка Шиклаи, также он впереди из-за лучшего использования шин питания (выше выходная амплитуда сигнала почти на 1 Вольт).

Далее рассмотрим графики искажений при уровне входа 1 Вольт, 10 Вольт, 50 Вольт при токе покоя на пару в 25 мА.

Шиклаи:

-13

Локанти:

-14

Брайстон:

-15

Тут ничего не поменялось, лидер тот же, выходной каскад тройка Шиклаи, хуже всего выступил выходной каскад Брайстон, а Локанти что то среднее между ними.