Найти в Дзене
PRACTICAL ELECTRONICS

Простой «лабораторник» 30В, 3А

Применение В публикации представлена схема и конструкция простого универсального источника питания, который обеспечивает на выходе регулируемое напряжение от 0 до 30 В, с возможностью ограничения тока в нагрузке в пределах 0…3 А. Такие источники питания ещё принято называть «лабораторными». Такой блок питания универсален, его можно использовать в качестве зарядного устройства или настольного источника питания для настройки радиолюбительских схем, независимо от диапазона напряжения и тока, которые гибки и регулируются. Без такого источника питания не обходится радиолюбительская практика и ремонтные работы, связанные с электроникой. Начинающий радиолюбитель может спросить: «а зачем?» Ведь есть LM317 и 338, где всё намного проще… Приведу пример. Допустим вы занимаетесь ремонтом некоего устройства, и после замены вышедших из строя деталей пришло время первого включения. Устройство питается, скажем напряжением 12 В потребляя 300 мА. При включении существует вероятность, что после ремонта ос
Оглавление

Применение

В публикации представлена схема и конструкция простого универсального источника питания, который обеспечивает на выходе регулируемое напряжение от 0 до 30 В, с возможностью ограничения тока в нагрузке в пределах 0…3 А. Такие источники питания ещё принято называть «лабораторными».

Такой блок питания универсален, его можно использовать в качестве зарядного устройства или настольного источника питания для настройки радиолюбительских схем, независимо от диапазона напряжения и тока, которые гибки и регулируются.

Без такого источника питания не обходится радиолюбительская практика и ремонтные работы, связанные с электроникой. Начинающий радиолюбитель может спросить: «а зачем?» Ведь есть LM317 и 338, где всё намного проще…

Приведу пример. Допустим вы занимаетесь ремонтом некоего устройства, и после замены вышедших из строя деталей пришло время первого включения. Устройство питается, скажем напряжением 12 В потребляя 300 мА. При включении существует вероятность, что после ремонта остались скрытые дефекты, и, если его сразу подключить к обычному блоку питания на 12 В может произойти «бах».

Ну а если применять рассматриваемый блок питания, то первое включение можно произвести безопасно. Последовательность включения при этом будет следующая:
выставить на
БП 12 В без нагрузки;
ручку ограничения тока выкручиваем в нуль (максимальное ограничение);
подключить испытуемое устройство и плавно прибавлять ток, отслеживая показания амперметра.

Т.е. таким образом можно вовремя остановится, видя верхний предел потребления и тем самым не проделывать двойную работу по ремонту.

Простота и гибкость делают эту схему универсальной. Заявленные диапазоны напряжения и тока легко меняются в обе стороны, причём без изменения схемного решения, заменой транзисторов, датчика-резистора, входного и опорного напряжения.

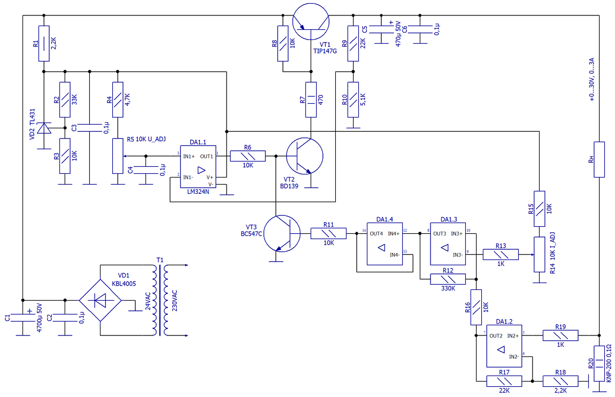
Схема электрическая

Схема электрическая принципиальная лабораторного блока питания
Схема электрическая принципиальная лабораторного блока питания

Работа схемы

Входное напряжение для схемы обеспечивают: понижающий трансформатор T1 со вторичной обмоткой на 24 В, способный отдавать в нагрузку ток до 4 А , диодный мост VD1 и сглаживающие конденсаторы С1, С2. Для питания схемы также можно использовать и импульсные источники соответствующей мощности, что в целом скажется на габаритах и массе конечного устройства.

Напряжение для питания счетверённого ОУ DA1 LM324, берётся со регулируемого стабилизатора VD2. При указанных значениях R2 и R3 оно равно 10,7 В. Это же напряжение учувствует для формирования значений регулировки (опорного напряжения).

Силовой регулирующий элемент - составной транзистор VT1 (Дарлингтона) структуры pnp TIP147G. Вместо него можно применить BDX88 или отечественный КТ825. Применение этих транзисторов в корпусе TO-3 даёт возможность повысить максимальную выходную мощность блока питания.

В зависимости от сопротивления между базой VT1 и общим проводом, он может находится в разных состояниях: полностью открыт - максимальное напряжение на выходе, полностью закрыт - нуль на выходе, и обладать определённым сопротивлением, чем и обеспечивается регулировка.

Сопротивление между базой VT1 и GND - резистор R7 и переход транзистора VT2. Транзистором VT2 BD139 управляют две независимые схемы - регулировка выходного напряжения и ограничения тока через нагрузку.

Регулировка выходного напряжения

Регулировка выходного напряжения осуществляется переменным резистором R5, который вместе с R4 образует делитель напряжения с источника опорного напряжения на VD2.

Это напряжение подаётся на прямой вход (3) DA1.1. На инверсный вход (2) DA1.1 приходит напряжение с выхода схемы через делитель R9R10. Какое бы значение напряжения мы бы не подали на вход 3 (изменяя сопротивление R5) выход (1) будет открывать/закрывать транзистор VT2, а значит и менять сопротивление в цепи базы VT1 таким образом, чтобы значения на входах 3 и 2 сравнялись. Этим и осуществляется регулировка выходного напряжения.

Регулировка ограничения тока

Датчиком тока в схеме является проволочный резистор R20, падение напряжения на котором будет завесить от протекающего тока через нагрузку. Падение напряжения приходит на вход 5 DA1.2. Вход 6 (инверсный) подключен через R18 к общему проводу. Этот каскад с ООС работает в качестве усилителя напряжения.

Установка тока ограничения производится переменным резистором R14, напряжение с которого поступает на вход 9 DA1.3. На прямой вход 10 приходит напряжение с DA1.2. В нормальном режиме (нет ограничения) на выходе 8 DA1.3 действуют отрицательные значения напряжения в мВ, которые через каскад на DA1.4 поступают на базу VT3. В таком режиме VT3 заперт и не оказывает влияния на работу схемы регулировки напряжения.

Как только падение напряжения на R20 превысит заданный порог, выход DA1.4 станет положительным и в работу вступает VT3. Сопротивление перехода VT3 подключает базу транзистора VT2 к общему проводу, тем самым прикрывая его, следовательно, напряжение на выходе будет падать до значения (в зависимости от величины перегрузки) равновесия регулировочных каскадов.

Конструкция и детали

Печатная плата для схемы лабораторного блока питания
Печатная плата для схемы лабораторного блока питания

Чертёж односторонней печатной платы показан выше.

В схеме не показаны амперметр и вольтметр, т.к. при нынешнем изобилии приборов давать конкретные рекомендации не имеет смысла.

Переменные резисторы можно использовать с запайкой на плату или выносные. Радиатор для охлаждения VT1 в пассивном режиме должен иметь площадь не менее 400 см^2, т.к. в «тяжёлых» режимах (малое выходное напряжение и большой ток) на нём выделяется значительная тепловая энергия.

Как я уже сказал, понимая принцип работы этой схемы, её можно адаптировать практически под любые напряжения и токи.