Добавить в корзинуПозвонить
Найти в Дзене
PRACTICAL ELECTRONICS

LED-индикатор заряженности АКБ

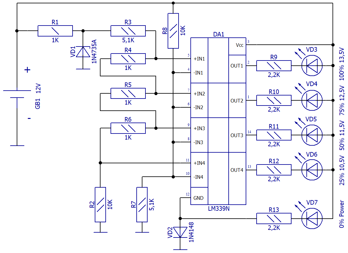
Назначение При работе с аккумулятором, часто возникает необходимость определить степень её заряда. Т.е. оценить на сколько аккумулятор заряжен, например, полностью, наполовину или же и вовсе «убит». Очевидно, что самый простой (но далеко не самый совершенный) способ контроля уровня заряда АКБ - по величине напряжения на его клеммах. Ведь напряжение на АКБ будет тем больше, чем более она заряжена. Конечно, если речь идёт о разовой проверке, то можно воспользоваться мультиметром. Но бывает, что нужен постоянный контроль, т.е. прибор мониторинга должен быть встроен в устройство с АКБ. По вольтметру в такой ситуации пользоваться не совсем удобно, ведь надо отслеживать показания в цифрах. Более наглядно это можно сделать светодиодными индикаторами с несколькими уровнями. Схема электрическая и принцип действия Схема реализована на компараторе LM339, которых в этой микросхеме четыре. С четырьмя компараторами мы можем контролировать четыре уровня напряжения соответственно. На инверсные входы в
Оглавление

Назначение

При работе с аккумулятором, часто возникает необходимость определить степень её заряда. Т.е. оценить на сколько аккумулятор заряжен, например, полностью, наполовину или же и вовсе «убит».

Очевидно, что самый простой (но далеко не самый совершенный) способ контроля уровня заряда АКБ - по величине напряжения на его клеммах. Ведь напряжение на АКБ будет тем больше, чем более она заряжена.

Конечно, если речь идёт о разовой проверке, то можно воспользоваться мультиметром. Но бывает, что нужен постоянный контроль, т.е. прибор мониторинга должен быть встроен в устройство с АКБ. По вольтметру в такой ситуации пользоваться не совсем удобно, ведь надо отслеживать показания в цифрах. Более наглядно это можно сделать светодиодными индикаторами с несколькими уровнями.

Схема электрическая и принцип действия

Схема электрическая принципиальная LED-индикатора заряженности АКБ
Схема электрическая принципиальная LED-индикатора заряженности АКБ

Схема реализована на компараторе LM339, которых в этой микросхеме четыре. С четырьмя компараторами мы можем контролировать четыре уровня напряжения соответственно.

На инверсные входы всех четырёх компараторов подаётся напряжение непосредственно с АКБ через делитель R8R7, оно у нас и будет меняться, в зависимости от степени заряда.

А на прямые входы компараторов подаются фиксированные напряжения со стабилизатора 6,2 В R1VD1, через делители R3…R6 и R2. Это и будут наши точки контроля.

Для каждого входа свой делитель, например, для +IN3 верхнее плечо образовано резисторами R3R4R5, а нижнее R6R2. Делители подобраны (на схеме) с шагом в 1 В: от 10,5 В до 13,5 В.

Конечно, правильней делители на прямых входах компараторов надо подбирать для каждого АКБ индивидуально. Если речь идёт, например, о кислотно-свинцовых аккумуляторах то напряжения степени заряда будут разными в зависимости от типа АКБ, плотности электролита, средней температуры.

Допустим, что на АКБ у нас ровно 12 В. Тогда на входах +IN4, +IN3 напряжение будет меньше, чем на делителе R8R7, поэтому выходы OUT3, OUT4 активны, соответственно светодиоды VD5VD6 зажжены.

На входах +IN1, +IN2 действует большее напряжение по сравнению с тем же делителем, и соответственно выходы этих компараторов не активны и светодиоды не горят.

Конструкция и настройка

Печатная плата для схемы LED-индикатора заряженности АКБ
Печатная плата для схемы LED-индикатора заряженности АКБ

Печатная плата показана на рисунке выше.

Настройка устройства сводится к подбору резисторов делителей на положительных входах микросхемы. Зная зависимость напряжения от степени заряда конкретного АКБ, это удобно делать с помощью лабораторного блока питания, подавая желаемые напряжения и подбирая резисторы делителя.

Светодиоды можно использовать практически любые, меняя резисторы ограничения R9…R13. Диод VD2 защищает схему от переполюсовки.