Добавить в корзинуПозвонить
Найти в Дзене

Радиоэстезия (биолокация)- это явление или эффект? ч.4, от человека к ПРИБОРАМ

Как и описывалось в предыдущей статье < https://dzen.ru/a/ZcuTXYsDo1x6DFWD>: •Исследования показывают определяющую роль наличия внешнего фона электромагнитного поля при проявлении биолокационного эффекта. •Биолокационный эффект сильно зависит от времени суток, погоды, состояния оператора. •Исследование корреляций напряженности электрического поля земли и биолокационного эффекта показало, что для биолокационного эффекта электрическое поле Земли просто необходимо. •Сопоставление результатов повторных измерений электрического поля Земли и чувствительности оператора показало потерю чувствительности оператора в то время, когда электрическое поле в данном месте было минимальным. •Биолокационный эффект при работе на местности сильно зависит от времени суток и освещенности. •Повышение чуствительности оператора биолокации возможно при создании повышенного внешнего электромагнитного фона. •Биолокационный эффект не исчезает и в полностью электрически экранированных помещениях. Перелистывая книги

Как и описывалось в предыдущей статье < https://dzen.ru/a/ZcuTXYsDo1x6DFWD>:

Исследования показывают определяющую роль наличия внешнего фона электромагнитного поля при проявлении биолокационного эффекта.

Биолокационный эффект сильно зависит от времени суток, погоды, состояния оператора.

Исследование корреляций напряженности электрического поля земли и биолокационного эффекта показало, что для биолокационного эффекта электрическое поле Земли просто необходимо.

Сопоставление результатов повторных измерений электрического поля Земли и чувствительности оператора показало потерю чувствительности оператора в то время, когда электрическое поле в данном месте было минимальным.

Биолокационный эффект при работе на местности сильно зависит от времени суток и освещенности.

Повышение чуствительности оператора биолокации возможно при создании повышенного внешнего электромагнитного фона.

Биолокационный эффект не исчезает и в полностью электрически экранированных помещениях.

Перелистывая книги и журналы, можно найти много чего интересного...., в том числе и про приборы, имитирующие границы восприятия физического биолокационного эффекта. Инженеры имеющие опыт работы на "военных" предприятиях - народ серьезный, с широким кругозором - не могли не обратить внимание на сочетание электромагнитных явлений и биолокационного эффекта.

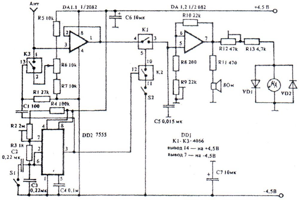
1. "биолокатор" , основанный на измерении потенциала приемной антенны

Источник <http://patlah.ru/etm/etm-21/mag-pribori/biolokator/biolokator.htm>

"Энциклопедия Технологий и Методик" Патлах В.В. 1993-2007 гг.

В Устройстве используется гипотеза механизма биолокации, согласно которой текущая вода или рудные отложения изменяют электрическое поле земного пласта и таким образом воздействуют на гибридный "приемник" - человека с лозой в руке.

Описываемое электронное устройство представляет чувствительный индикатор, реагирующий на электрическое поле, которое можно усилить, определив таким образом залегание подпочвенных вод или наличие скрытой электропроводки в стенах зданий.

Схема электронного биолокатора.
Схема электронного биолокатора.

Устройство изготовлено на базе двух операционных усилителей и трех электронных ключей с питанием от двуполярного источника. К выходу первого усилителя, который включен в качестве повторителя напряжения с высоким входным сопротивлением, подсоединена телескопическая антенна. Ее потенциал относительно земли зависит от параметров электрического поля. "Уловленные" антенной положительные и отрицательные заряды изменяют напряжение на выходе первого усилителя, которое через ключ К1 поступает на вход второго усилителя с возможностью регулирования коэффициента усиления.

Два других ключа - К2 и К3 - действуют в такт с частотой, которую вырабатывает мультивибратор на интегральном таймере DA2 Ключ К3, подсоединенный к антенне, связан с потенциометром R6, при этом напряжение на конденсаторе С3 и управляющем выводе ключа примерно равно алгебраической сумме от антенного напряжения и того, которое задается потенциометром R6. С другой стороны, чувствительность первого усилителя относительно антенны зависит от частоты, с которой емкость С2 разряжается через ключ КЗ.

Частоту мультивибратора можно изменять потенциометром R1 и переключателем S2, регулируя таким образом в больших пределах чувствительность прибора. Общая чувствительность электронного биолокатора повышается и при замкнутом положении переключателя S2.

Взамен обозначенных на схеме усилителей DA1.1 и DA1.2 можно использовать любые операционные усилители с малым входным током. Из отечественных микросхем подойдут операционные усилители К140УД8, К140УД13, К140УД18, К140УД22, К544УД1. Наиболее удобен в данной схеме двухканальный операционный усилитель типа К574УД2А,Б. Однако при замене усилителей необходимо применять соответствующие цепи коррекции, а также изменить питание схемы.

Интегральная схема DD1 (4066) содержит четыре аналоговых ключа, три из которых используются в схеме. Из отечественных микросхем для замены наиболее подходят двунаправленные переключатели типа КР1561КТЗ. Вместо интегрального таймера DD2 (7555) можно использовать отечественный аналог К1006ВИ1. Измерительная головка рассчитана на ток 50-500 мА. Диоды VD1, VD2 - любые германиевые.

Литература: 1 Сп "Amaterske Radio - В", бр 2,1989 г. "Радио, телевизия, електроника", 8/89.

2."биолокатор" , основанный на измерении потенциала естественного электромагнитного излучения поля Земли

Другой подход приборного измерения - предполагает измерение напряженности естественного электромагнитного излучения геомагнитного поля Земли в диапазоне частот 5...10 Кгц. Источник <http://www.iga1.ru/iga-1.html>

В качестве выходного параметра прибора используется интеграл фазового сдвига на частоте приема, величина которого изменяется на границе перехода сред (грунт-труба, грунт-пустота). Прибор выполнен в виде переносного измерительного датчика с визуальной индикацией. Питание прибора может осуществляться как от автомобильного аккумулятора (12В), так и от автономного портативного аккумулятора или батареи (потребляемая мощность 5 Вт).

Паспорт и руководство по эксплуатации прибора ИГА-1 для поиска трубопроводов и подземной разведки http://www.iga1.ru/iga1field.doc

Прибор ИГА-1 (Полевой) представляет собой высокочувствительный селективный измеритель электромагнитного поля. Предназначен для поиска металлических и неметаллических трубопроводов (в том числе полиэтиленовых), карстовых пустот и других объектов под землей, снегом, льдом, бетонными, деревянными и металлическими полами. Прибор позволяет обнаруживать водяные жилы и утечки жидкости из трубопроводов.

Глубина обнаружения трубопроводов, карстовых пустот - 20 метров, водяных жил - до 60 метров.

Отличительной особенностью ИГА-1 (Полевой) от существующих трассоискателей, работающих с использованием ультразвука и подверженных влиянию акустических помех, является возможность работы в условиях городского и промышленного шума. Прибор пассивный и не требует излучателей, опускаемых в колодцы или подсоединяемых к трубопроводам.

Прибор прошел апробацию по определению местонахождения металлических, керамических, асбоцементных и полиэтиленовых трубопроводов под землей на глубине до 20 метров на ряде промышленных предприятий в зимних и летних условиях. С помощью прибора производилась разведка водяных жил для организаций и садоводов.

После землетрясения 1995 года в поселке Нефтегорск (о. Сахалин) прибор позволил обнаружить человеческие тела, засыпанные строительным мусором.

Вы можете посмотреть фотографии, сделанные в Нефтегорске http://www.iga1.ru/neftegorsk.html

Для того, чтобы отличить металлический трубопровод от полиэтиленового, надо иметь ввиду, что прибор ИГА-1 как и во всех других трассоискателях показывает не только ось газопровода(над трубой) и две боковые линии, на расстоянии равном глубине залегания трубы. При этом у стальных трубопроводов эти боковые сигналы слабее осевого, а у полиэтиленовых боковые сильнее(рис1).

-4

Рис.1. Схема расположения характерных точек при работе с ИГА-1

1, 2, 7, 8 - линии вторичных сигналов

3, 6 - линии краев траншеи

4, 5, - линии осевых сигналов

d - диаметр трубы

h - глубина залегания трубопровода

h = h1, где

h1 - расстояние между линиями осевых и вторичных сигналов

При поиске границ пустот и водных жил необходимо помнить:

Прибор реагирует и на коммуникации проходящие в исследуемом районе, которые вносят погрешности в процесс измерения, являются помехой при обнаружении пустот и водяных жил. (Рис. 1):

- на края трубопровода (осевой сигнал) точки 4,5;

-на края траншеи, точки 3,6.(при условии, что плотность грунта в траншее отличается от плотности грунта вне тран- шеи);

-на вторичные сигналы точки 1,2,7,8;

Вторичные сигналы от полиэтиленовых трубопроводов сильнее, чем осевой сигнал. От металлических трубопроводов осевой сигнал сильнее вторичных.

Глубина залегания трубопровода равна расстоянию между линией края трубы (точки 5 или 4) и расположенной по ту же сторону линией вторичного сигнала (8 или1).

Поисковые работы лучше всего производить в сухую или морозную погоду, а также при равномерно увлажненном грунте. При попадании влаги на антенну прибора, ее необходимо просушить.

Антенна прибора должна находиться на расстоянии не менее 1 метра от земли.

Для поиска пустот необходимо двигаясь вдоль исследуемого участка местности ( рис.2.) и периодически обнуляя прибор отметить точку 1, где стрелка индикатора отклоняется скачкообразно.

Затем, двигаясь, как указано на рис.2, аналогично отметить точки 2.3,4 и т.д., которые, и образуют границу контура пустоты. На рис 2 показан трубопровод, пересекающий исследуемый участок, который вносит погрешность в процесс измерения границы пустоты.

Технические характеристики ИГА-1

-5

Прибор защищен свидетельствами и патентами Российской Федерации:Свидетельство на полезную модель № 2448 от 16.05.96 г., Патент № 2080605 от 27.05.97 г., Патент № 2119680 от 27.09.98 г.

Хотя прибор ИГА-1 и работает, однако полемики по "адекватного подхода" имеются, как например в статье

(ЧТО ДЕТЕКТИРУЕТ ПРИБОР ИГА-1 И ЕГО АНАЛОГИ? ЭФФЕКТЫ И ГИПОТЕЗЫ А.А.Андреев, В.А.Жигалов, Ю.П.Кравченко, М.Кринкер http://www.second-physics.ru/lib/articles/andreev_zhigalov_kravchenko_krinker.pdf )

Отмечается интересный феномен появления в геопатогенных сетках различных сигналов. При подключении аудиовыхода на ВЕГА удаётся детектировать модулированный сигнал техногенного происхождения, который замечен только в геопатогенных сетках (как в помещении, так и в поле). Этот сигнал представляет собой периодическую модуляцию несущего сигнала. Несущая - смесь гармоник 1200, 2400, 3600, ... Гц, модуляция идёт на частоте 150 Гц и представляет собой чередующиеся сигналы длиной 0,1 и 0,05 сек (Рис. 4, Рис. 5). Вне линий ГПЗ ни несущая, ни сигнал не прослушивается. Источник сигнала не идентифицирован…..

Также авторами замечено, что в аномальных областях ГПЗ повышается уровень сигнала базовых станций (замеряется по индикатору мобильного телефона), причём повышение уровня сигнала практически не зависит от высоты расположения моб. телефона.

Предыдущая статьи "Радиоэстезия (биолокация)- это явление или эффект? …" https://dzen.ru/a/ZdI4uciXmxSMWXIy , https://dzen.ru/a/ZcuTXYsDo1x6DFWD , https://dzen.ru/a/Zcf_qypIDTv_AOu2