Добавить в корзинуПозвонить
Найти в Дзене
СВЧушки

Моделирование планарных СВЧ-устройств в QUCS

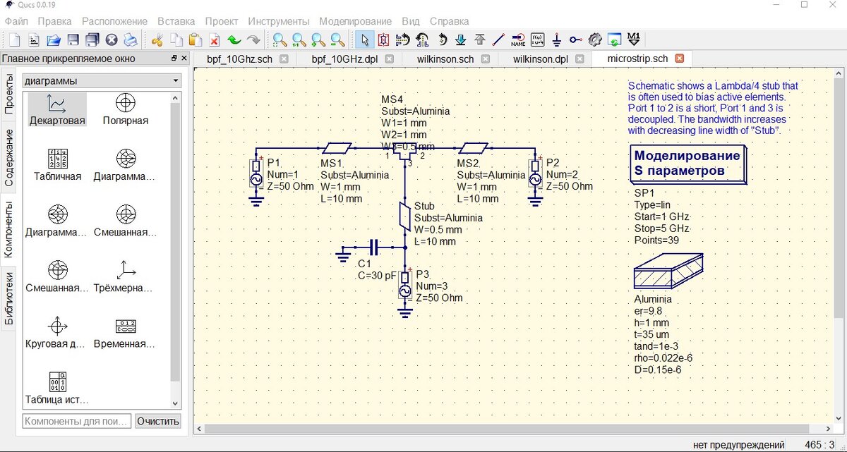
Долгое время возможность моделировать различные СВЧ-устройства (в том числе и планарные) была доступна только в коммерческих, достаточно дорогих САПР. Однако в настоящий момент времени существуют различные опенсурсные решения (open source), которые позволяют проводить расчет и моделирование ВЧ- и СВЧ-устройств. Одной из наиболее популярных САПР в этой области является QUCS. На сайте сообщества доступно несколько проектов, демонстрирующих возможность моделирования различных планарных СВЧ-структур. Например, есть проект с расчетом четвертьволнового шлейфа, выполненного на микрополосковой линии. Есть возможность настроить проект под свои параметры и посмотреть, как меняются характеристики. Есть проект идеального делителя Уилкинсона (Wilkinson divider), построенного на отрезках линий передачи, заданных электрическими параметрами (электрическая длина, импеданс, потери в линии). Доступны характеристики передачи между портами (S21 и S31), коэффициент отражения, развязка между портами (S32) В

Долгое время возможность моделировать различные СВЧ-устройства (в том числе и планарные) была доступна только в коммерческих, достаточно дорогих САПР. Однако в настоящий момент времени существуют различные опенсурсные решения (open source), которые позволяют проводить расчет и моделирование ВЧ- и СВЧ-устройств. Одной из наиболее популярных САПР в этой области является QUCS.

На сайте сообщества доступно несколько проектов, демонстрирующих возможность моделирования различных планарных СВЧ-структур.

Например, есть проект с расчетом четвертьволнового шлейфа, выполненного на микрополосковой линии.

Моделирование четвертьволнового шлейфа в QUCS
Моделирование четвертьволнового шлейфа в QUCS

Есть возможность настроить проект под свои параметры и посмотреть, как меняются характеристики.

Есть проект идеального делителя Уилкинсона (Wilkinson divider), построенного на отрезках линий передачи, заданных электрическими параметрами (электрическая длина, импеданс, потери в линии).

Моделирование идеального делителя Уилкинсона в QUCS
Моделирование идеального делителя Уилкинсона в QUCS

Доступны характеристики передачи между портами (S21 и S31),

S21 и S31 идеального делителя Уилкинсона в QUCS
S21 и S31 идеального делителя Уилкинсона в QUCS

коэффициент отражения,

Коэффициент отражения (S11) идеального делителя Уилкинсона в QUCS
Коэффициент отражения (S11) идеального делителя Уилкинсона в QUCS

развязка между портами (S32)

Развязка между портами (S32) идеального делителя Уилкинсона в QUCS
Развязка между портами (S32) идеального делителя Уилкинсона в QUCS

В общем, есть все необходимое.

Мне очень понравился проект полосового фильтра (ППФ) на 10 ГГц в микрополосковом исполнении от Toyoyuki Ishikawa.

ППФ 10 ГГц в QUCS
ППФ 10 ГГц в QUCS

Ниже приведены графики коэффициента передачи (S21) и коэффициента отражения (S11) для этого ППФ.

Характеристики ППФ на 10 ГГц рассчитанные в QUCS
Характеристики ППФ на 10 ГГц рассчитанные в QUCS

Как видите, на текущий момент времени в QUCS есть все необходимые инструменты для проведения моделирования различных планарных СВЧ-структур.

Конечно, рассчитанная таким образом планарная схема является лишь первым приближением реальной топологии, которую потом лучше уточнить, используя САПР, позволяющую проводить проектирование с использованием численных электродинамических методов. И такая опенсурсная САПР тоже существует — например, Open EMS. Но об этом уже в следующий раз.