Найти в Дзене
Наука и техника

Схема автоматического включения насоса

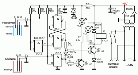
Схема автоматического включения насоса У многих имеются дачные участки, огороды, то что не может обойтись без полива.  Зачастую центрального городского водопровода на даче нет, а в качестве источника воды используется колодец. Глубина колодца обычно значительно больше глубины промерзания грунта. Но бывает необходимость постоянный уровень воды в емкости, из которой ведется полив, и которую наполняет насос.Так в этой статье приведено устройство с помощью которого не придется в ручную то включать то выключать насос. Эта схема включает автоматически насос.   Схема устройства: Требования к электронному устройству: контроль минимального и максимального уровня воды в накопительном резервуаре, контроль минимального уровня воды в колодце, светодиодная индикация работы насоса и уровня воды в колодце ниже минимальной отметки. Гальваническая развязка с электросетью. Принципиальная схема электронного автомата управления, удовлетворяющего вышеизложенным требованиям приведена на рисунке 1. Датчики ур

Схема автоматического включения насоса

У многих имеются дачные участки, огороды, то что не может обойтись без полива.  Зачастую центрального городского водопровода на даче нет, а в качестве источника воды используется колодец. Глубина колодца обычно значительно больше глубины промерзания грунта. Но бывает необходимость постоянный уровень воды в емкости, из которой ведется полив, и которую наполняет насос.Так в этой статье приведено устройство с помощью которого не придется в ручную то включать то выключать насос. Эта схема включает автоматически насос.

 

Схема устройства:

-2

Требования к электронному устройству: контроль минимального и максимального уровня воды в накопительном резервуаре, контроль минимального уровня воды в колодце, светодиодная индикация работы насоса и уровня воды в колодце ниже минимальной отметки. Гальваническая развязка с электросетью.

Принципиальная схема электронного автомата управления, удовлетворяющего вышеизложенным требованиям приведена на рисунке 1Датчики уровня воды - на электропроводности. В качестве датчиков можно использовать металлические предметы из нержавеюжего железа. Оцинкованные предметы использовать категорически нельзя, так как цинк будет растворяться в воде и могут возникать опасные для здоровья цианиды.

Датчики резервуара состоят из трех щупов. Щуп Е1 располагается так, чтобы он контактировал с водой когда резервуар наполнен. Щупы Е2 и ЕЗ более длинные, их нижние концы должны почти достигать дна резервуара или той его глубины, которую приняли за минимальную (в принципе, за минимальную можно принять и заполнение на две трети,  или  любой  другой  уровень  ниже полного, - как угодно).

В колодце два щупа Е4 и Е5, оба на одном уровне, на выбранном минимальном уровне воды в колодце, при котором вода перестает достаточно хорошо и в чистом виде поступать в погружной насос.

 

Включение насоса осуществляется через реле К1, это возможно только тогда, когда погружены в воду щупы Е4 и Е5. При этом сопротивление ме>еду ними значительно ниже сопротивления резистора R3 и напряжение на входах элемента D1.4 на уровне логического нуля. При этом на его выходе единица, диод VD1 закрыт и не блокирует базу транзисторного ключа на VT2. Если же в колодце нет воды (щупы Е4 и Е5 не погружены в воду), то на входы элемента D1.4 через резистор R3 поступает напряжение логической единицы. На его выходе ноль, диод VD1 открывается и шунтирует базовую цепь VT2. Это принудительно удерживает транзистор в закрытом состоянии. Теперь о резервуаре (для случая когда вода в колодце есть). Уровень воды в резервуаре контролируется тремя щупами Е1, Е2 и ЕЗ. Щуп ЕЗ соединен с общим минусом питания схемы. Другие два щупа подтянуты к положительной шине питания через резисторы R1 и R2. Логика работы схемы контроля определяется RS-триггером на элементах D1.1 и D1.2. При полном резервуаре все щупы Е1, Е2 и ЕЗ погружены, поэтому на выводе 1 элемента D1.1 - логический ноль. Этим уровнем триггер переключен в состояние логического нуля на выходе элемента D1.2. Транзистор VT2 закрыт и обмотка реле К1 обесточена. Его контакты разомкнуты и питание на насос не подается. По мере расходования воды уровень её в резервуаре снижается. Сначала «обсыхает» щуп Е1, напряжение на выводе 1 D1.1 повышается до логической единицы, но это никак не влияет на состояние триггера. Насос по прежнему выключен. Уровень воды продолжает снижаться и «обсыхают» щупы Е2 и ЕЗ (или любой один из них). При этом на соединенных вместе входах элемента D1.3 напряжение поднимается до уровня логической единицы. На его выходе - ноль, который переключает триггер в состояние логической единицы на выходе элемента D1.2. Теперь транзистор VT2 открывается и через реле К1 включает насос.

Уровень воды начинает возрастать, но отключение насоса происходит только тогда, когда все три датчика резервуара окажутся в воде, то есть, только при достижении его заполнения.

Светодиод HL1 горит при работе насоса. Светодиод HL2 горит если в колодце уровень воды ниже критического минимума.

В схеме питания используется китайский маломощный силовой трансформатор с двойной вторичной обмоткой, поэтому схема выпрямителя двухполупериодная. Если будете ставить трансформатор с одной вторичной обмоткой на 9V переменного тока, то выпрямитель нужно сделать мостовой.

 

 

Реле КУЦ-1 - реле от системы дистанционного управления старого отечественного телевизора (80-90-х годов). Можно заменить любым другим реле с обмоткой на 10-13V сопротивлением не менее 250 Ом и контактами пригодными для управления конкретным насосом.

 

-3

Печатная плата: