Добавить в корзинуПозвонить
Найти в Дзене

Python: план обучения на 2024 год

Сегодня разберёмся в сложности обучения языку Python и составим подробный план обучения данному языку Программирования. Почему именно Python? Что должен знать Python-разработчик? По-хорошему, лучший программист отличается тем, что он всегда развивается, ищет различные пути решения той или иной задачи. Поэтому у любого программиста нет потолка в развитии. Это нужно делать как в жизни, а то есть постоянно. Краткая сводка тем, что должен знать Python-разработчик для работы: И очень важное уточнение: Если вы прежде не занимались программированием, то поначалу будет сложновато, но потом мозги «настроятся» в нужное русло и будет нормально. Поэтому не забрасывайте сразу, как только вам перестало приносить это наслаждение. Потерпите немного, включите самодисциплину! План обучения Теперь перейдем к сути: с чего начать, сколько времени требуется, что делать? 1. Основы (рекомендовано: 3 месяца) Рекомендуется начать с прочтения книги Билла Любановича «Простой Python. Современный стиль программиро
Оглавление
Насколько сложен Python в обучении?
Насколько сложен Python в обучении?
Сегодня разберёмся в сложности обучения языку Python и составим подробный план обучения данному языку Программирования.

Почему именно Python?

  1. Все легко и просто. Python - самый популярный и восстребованный на рынках труда язык программирования.
  2. Он легок в изучении.
  3. Python имеет множество библиотек.
  4. Именно Python рекомендуют всем новичкам при входе в сферу IT.
  5. Python-разработчики очень нужны в каждой отрасли и в каждой компании. Поэтому они точно не обидят размером зарплаты.

Что должен знать Python-разработчик?

По-хорошему, лучший программист отличается тем, что он всегда развивается, ищет различные пути решения той или иной задачи. Поэтому у любого программиста нет потолка в развитии. Это нужно делать как в жизни, а то есть постоянно. Краткая сводка тем, что должен знать Python-разработчик для работы:

  • стандартные типы данных;
  • условия;
  • циклы;
  • функциональное программирование;
  • работа с файлами;
  • регулярные выражения;
  • основы алгоритмов;
  • объектно-ориентированное программирование (ООП);
  • конкурентность;
  • тестирование кода;
  • полезные библиотеки типа itertools, collections и тому подобное.

И очень важное уточнение:

Если вы прежде не занимались программированием, то поначалу будет сложновато, но потом мозги «настроятся» в нужное русло и будет нормально. Поэтому не забрасывайте сразу, как только вам перестало приносить это наслаждение. Потерпите немного, включите самодисциплину!

План обучения

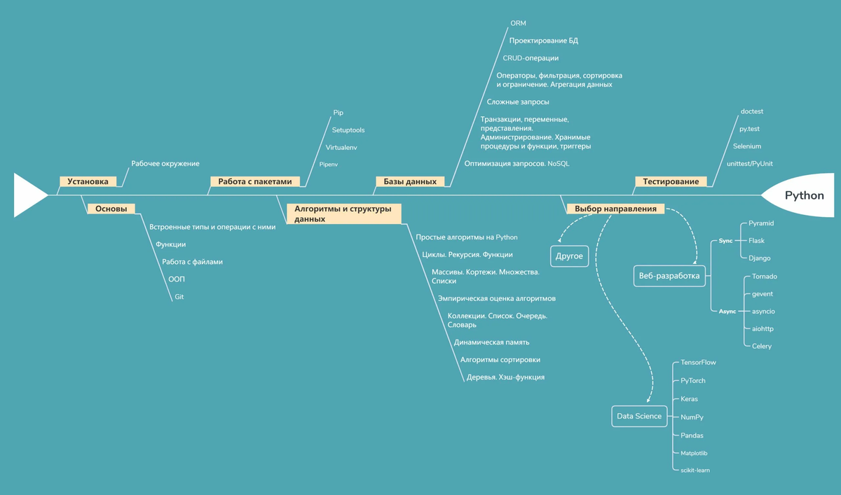
Дорожная карта обучения языку Python
Дорожная карта обучения языку Python

Теперь перейдем к сути: с чего начать, сколько времени требуется, что делать?

1. Основы (рекомендовано: 3 месяца)

Рекомендуется начать с прочтения книги Билла Любановича «Простой Python. Современный стиль программирования» (второе издание), чтобы иметь базовое представление о том, что такое программирование и как выглядит код на Python.

-3

Далее переходим к курсам на платформе Stepik:

Очень хорошие курсы с морем задач, которые вас познакомят с основными типами данных, условиями, циклами, функциями и работой с файлами.

После следует приступить к плейлисту декораторы канала luchanos и для практики пройти на Stepik «Декораторы в Python»: часть 1 и часть 2.

2. Введение в алгоритмы (рекомендовано: 2 недели)

И здесь на сцену вступает небезызвестная книга Адитьи Бхаргавы «Грокаем алгоритмы».

Автору удалось сделать очень дружелюбное к новичкам пособие, из которого вы узнаете про алгоритмы поиска и сортировки, что такое рекурсия, динамическое программирование и многое другое.

3. Объектно-ориентированное программирование (рекомендовано: 3 недели)

Есть 2 отличных курса:

  • плейлист Python OOP канала JimShapedCoding;
  • курс Python ООП Олега Молчанова.

Отсюда вы узнаете об устройстве объектной модели в Python, какие существуют парадигмы ООП, для чего применяются дескрипторы и многое другое.

Также параллельно с курсами было бы хорошо углубляться в пройденные темы и для этого есть неплохая книга «Object-oriented Python»

-4

4. Тестирование кода (рекомендовано: 1 неделя)

Чтобы удостовериться в том, что написанный вами код выполняет именно тот функционал, который вы от него ожидаете, его необходимо уметь покрывать тестами хотя бы на базовом уровне.

Поэтому предлагаю перейти к плейлисту Pytest тестирование канала luchanos.

Ещё есть неплохая книга «Python Testing with pytest» (second edition), Brian Okken, с которой также желательно ознакомиться.

-5

5. Больше продвинутых тем (рекомендовано: 3 недели)

Для лучшего понимания устройства функций и классов, как работает сборщик мусора, в чем отличие итераторов от генераторов, как пользоваться библиотеками типа itertools, collections и т.д., ещё необходимо немного углубиться, и в этом нам помогут 2 книги:

  • «Python – к вершинам мастерства» (второе издание), Лусиану Рамальо.
-6
  • «Dead simple Python», Jason C. Mcdonald.
-7

Что в итоге?

Подводя итоги нашего плана обучения, можем с уверенностью сказать. Python вполне возможно изучить в пределах полугода. Позволим себе упомянуть и о том, что есть люди, которые освоили Python за месяц, два и даже три. Если получилось у них, то почему не получится и у вас?

Ни в коем случае не забрасывайте обучение, ведь когда появляются сложности (а они появляются у всех) это абсолютно нормально и даже хорошо. Нужно потерпеть и вам станет в удовольствие заниматься обучением языку Python. Дерзайте!

Надеемся, что наша статья была вам полезна.
Хотим упомянуть
наш Telegram-канал, где появляются интересные новости из мира Технологий.
А также благодарим сайт
https://habr.com, благодаря которому была создана данная статья! Спасибо за прочтение, увидимся в следующих публикациях.