Добавить в корзинуПозвонить
Найти в Дзене
Паяльник

Табличный автомат на базе параллельной EEPROM (на примере стиралки Вятка)

Большая масса примитивных станков в промышленности, или автоматизация в быту использует простейшие алгоритмы. Для реализации логики таких задач вполне подходит табличный автомат на еепром. Преимущества данного метода: Не нужно знать языки программирования, простота редактирования и смены алгоритмов, наглядность и понимание происходящих процессов, хорошая надёжность, доступные компоненты. Так как ёмкость современных еепром может выдавать «на гора» байт в секунду в течение более 24 часов. Это позволяет строить циклические суточные схемы автоматов с изменчивой логикой. Для более простых задач будет достаточно таблицы более древней еепром 27F256(512). На самом деле тема табличных автоматов довольно обширная и интересная. Принцип работы параллельной еепром следующий: Меняя на входе микросхемы адреса, мы тем самым перебираем 8 битные ячейки внутренней памяти, значения которой снимаем с выхода микросхемы. Естественно на выходах еепром будут те значения, которые мы заранее прописали в ячейки п

Большая масса примитивных станков в промышленности, или автоматизация в быту использует простейшие алгоритмы. Для реализации логики таких задач вполне подходит табличный автомат на еепром. Преимущества данного метода: Не нужно знать языки программирования, простота редактирования и смены алгоритмов, наглядность и понимание происходящих процессов, хорошая надёжность, доступные компоненты. Так как ёмкость современных еепром может выдавать «на гора» байт в секунду в течение более 24 часов. Это позволяет строить циклические суточные схемы автоматов с изменчивой логикой. Для более простых задач будет достаточно таблицы более древней еепром 27F256(512). На самом деле тема табличных автоматов довольно обширная и интересная.

Принцип работы параллельной еепром следующий: Меняя на входе микросхемы адреса, мы тем самым перебираем 8 битные ячейки внутренней памяти, значения которой снимаем с выхода микросхемы. Естественно на выходах еепром будут те значения, которые мы заранее прописали в ячейки памяти программатором.

Обратите внимание, что адреса таблицы еепром задаются двоичным кодом (bin формат). Данные в самой таблице программатора представлены в шестнадцатиричном коде (hex формат). На выходе с еепром мы получаем данные в двоичном коде.

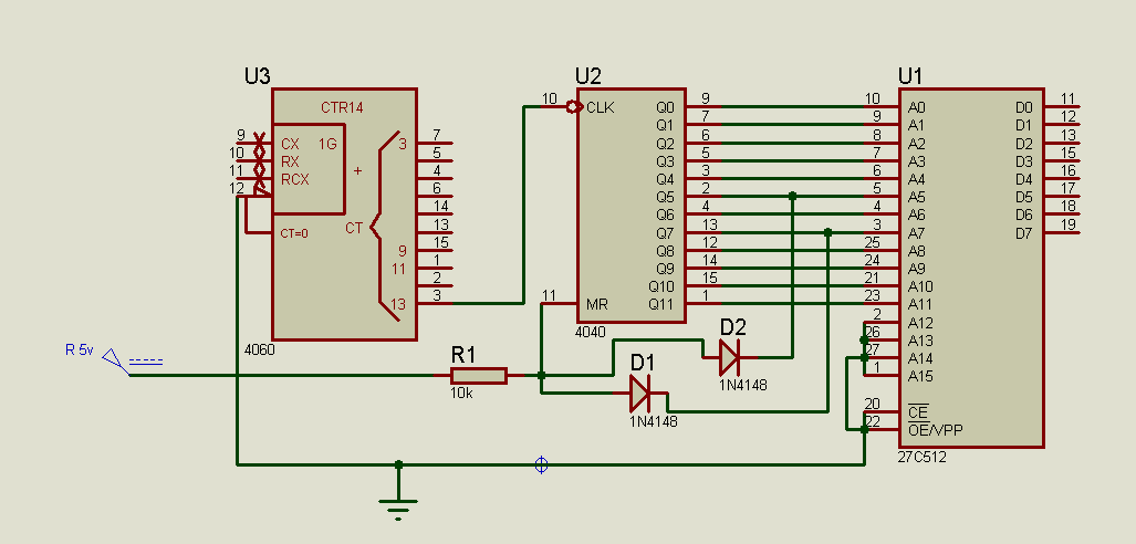
Для быстрого перевода из одной системы исчисления в другую поможет инженерный калькулятор. Допустим мы переключаем адреса в таблице с периодичностью раз в минуту, нужно найти адрес таблицы который будет соответствовать времени 1ч 20 мин. Переводим калькулятор в десятичный вид, забиваем 80 минут переключаемся в hex формат и получаем наш адрес таблицы равный 50. То же самое с выходными данными. Предположим что на выходе еепром по нашему адресу 50 необходимо иметь комбинацию 1010 1100. Переводим калькулятор в режим двоичных чисел и забиваем число 1010 1100 затем переключаемся в hex формат и видим число AC. Это то, что необходимо нам прописать по адресу 50, что бы иметь нужную комбинацию на выходе. Простейшая схема автомата позволяет с дискретностью в 1 секунду включать и выключать восемь устройств на рис.1.

Для перебора адресов 27с512 используется два счётчика, один как кварцевый генератор 2 герца ( в симуляторе подключен кварц 32768Гц), второй как счётчик адреса. Запишем небольшую тестовую программу для симуляции в Протеус 8. Программа поочерёдно выдаёт единицы на выходные пины микросхемы (рис.2).

Переключение идёт с младшего разряда к старшему, затем от середины к краям и наоборот. Код повторяется пять раз, по времени 160 секунд.

-2

Если мы хотим зациклить программу нам необходимо сделать сброс второго счетчика по достижении нужного адреса. Так как у нас прописан код до адреса А0, то делаем сброс счетчика в этом месте. Для сброса используем диодный шифратор D1-D2 по адресам счёта: 1000 000 и 10 000 итог 1010 000. С этой короткой программой уже можно использовать светодиодную гирлянду.

Но, чем дальше в лес, тем толще микросхемы. Допустим нам не хватает 8 пин для наших задач. Выход – использовать расширители портов.

На 3 рисунке пример расширения  выходов на популярном регистре 74нс595. Покаскадное включение данных регистров даёт возможность задействуя три пина 27с512, получить огромное количество дополнительных выходов.  Оставшиеся свободных 5 пин, так же в нашем распоряжении.

-3

Входы регистра 595: DS – данные (1 или 0), SH_CP – запись бита со входа, DS, ST_CP ­­– защёлка (вывод  данных ). Биты проталкиваются по конвейеру регистра друг за другом. Если мы хотим сменить пару бит, от изначально загруженных в конвейер, нам придётся перезагрузить все данные заново. Для более быстрой работы регистров переключите тактирование CD4060 c 13 вывода на 11. Теперь пропишем код (рис.4) для заполнения и отчистки регистров. По умолчанию таблица заполнена значениями FF, что соответствует высокому уровню на выходе. Для того что бы на выходах 27С512 при отсутствие кода был ноль, заполняем все ячейки таблицы значением 00. Для этого используем  команду консоли программатора «заполнить блок».

-4

Перейдём от слов к делу. Достаём из кладовки старую стиральную машину и пишем к ней логическую программу управления. За базовую модель возьмем СМА Вятка Мария, (  Ксюша, Катюша и им подобные) с асинхронным  двигателем и командааппаратом, которая так же имеет на борту механический термостат нагрева воды.

Цикл работы данной СМА такой: при нажатии на кнопку «вкл» подаётся питание на замок двери. Как только мы захлопнули дверцу люка, замок двери своими контактами включает схему управления  и она стартует по установленному алгоритму. По окончании программы , выключаем сеть (замок разблокируется) и открываем дверцу люка. На 5 рисунке схема для моделирования.

-5

Ставим селектор на 5 программ, что бы именитые бренды зачесали затылок. Свободные старшие адресные разряды 27С512 позволяют нам делить пространство памяти на сектора. Прессостат подключен стандартно, при наличии воды он подаёт силовое фазное питание на тэн и при превышении уровня воды в баке (3 bконтакт прессостата) включает помпу. Контроль температуры воды производит штатный механический термостат установленный на необходимую температуру. От прессостата подключены два оптрона для остановки счётчика, на время набора и слива воды. Оптроны работают от сетевого напряжения 220 вольт, через ограничительные резисторы R2 и R3. Выход с оптронов коммутирует пины 11 и 12 еепром, на вход 12 счётчика 4060. Так же счётчик останавливается при команде «стоп», с вывода 19 подаётся плюс через диод D3  на тот же 12 вход 4060. Конденсатор С1 сглаживает пульсирующие сигналы с оптронов. Программа стирки 6 рисунок.

-6

Время работы компонентов сжато для наглядности симуляции. В реальности нужно увеличить время до необходимого, прописывая нужный код. Разберёмся в работе : Пуск – включается клапан набора воды, код 01. Переключаем в схеме симулятора прессостат на второй контакт, показывая симулятору что вода набрана. Стартует двигатель, код 08, переход двигателя на реверс через небольшую паузу, код 18. Включаем тэн, код 04. Тэн работает с двигателем и реверсом, код 1С. Тэн работает с двигателем, код 0С. Включается сливная помпа, код 02. Переключаем прессостат на нижний контакт, показывая симулятору, что вода слита. Стартует двигатель на 1 и 2 скорости (отжим), коды 08 и 28. В паузах работает помпа, код 02. Двигатель переходит на 3 скорость, код 48. Двигатель на 3 скорости и помпа, код 4А. Конец программы, код 80. Режим последующего полоскания выглядит точно так же за исключением работы тэна, ну и время полоскания заметно меньше чем у стирки. Переключатель программ переводит нас с адреса 00 в адреса 1000; 2000; 4000 ; 8000 двигаясь по часовой стрелке. По этим адресам для наглядности то же прописаны коды программы, которые работают в симуляторе:

1000 – двойная стирка "хлопок"
2000 – полоскание
4000 – отжим
8000 – слив.

Светодиодный дисплей отображает активацию выходов. Для реального устройства эти выходы необходимо подключить через драйвер ULN2008 к релейному блоку, который будет задействовать силовые элементы в эл. схеме СМА.

Прикрепленные файлы:

Автор: Роман Сучков