Найти в Дзене
Лампа Электрика

Усилитель своими руками (DIY), Часть 6, одноканальные (моно) усилители класса D

В предыдущих частях цикла я описывал преимущественно аналоговые усилители низкой частоты класса АВ. В этой статье мы поговорим о цифровых УНЧ, так называемых усилителях класса D, совмещающих в одном кристалле аналоговую и цифровую части. Что это такое и для чего нужно Усилители класса D появились благодаря возросшему спросу на УНЧ с высоким КПД. Появление все большего числа мобильных устройств с батарейным питанием и миниатюризация аппаратуры потребовало увеличение срока действия аккумуляторов без подзарядки. Классические же усилители класса АВ уже не удовлетворяли ни пользователей, ни разработчиков. Все это привело к быстрому развитию технологических процессов для изготовления на одном кристалле аналоговых и цифровых схем. Это позволило увеличить КПД усилителя до 90% без ухудшения качества обрабатываемого сигнала. К классу D относятся усилители с широтно-импульсной модуляцией (ШИМ). Вкратце они работают следующим образом. Встроенный генератор вырабатывает последовательность прямоуголь
Оглавление

В предыдущих частях цикла я описывал преимущественно аналоговые усилители низкой частоты класса АВ. В этой статье мы поговорим о цифровых УНЧ, так называемых усилителях класса D, совмещающих в одном кристалле аналоговую и цифровую части.

Что это такое и для чего нужно

Усилители класса D появились благодаря возросшему спросу на УНЧ с высоким КПД. Появление все большего числа мобильных устройств с батарейным питанием и миниатюризация аппаратуры потребовало увеличение срока действия аккумуляторов без подзарядки. Классические же усилители класса АВ уже не удовлетворяли ни пользователей, ни разработчиков. Все это привело к быстрому развитию технологических процессов для изготовления на одном кристалле аналоговых и цифровых схем. Это позволило увеличить КПД усилителя до 90% без ухудшения качества обрабатываемого сигнала.

К классу D относятся усилители с широтно-импульсной модуляцией (ШИМ). Вкратце они работают следующим образом. Встроенный генератор вырабатывает последовательность прямоугольных импульсов (несущая). Она модулируется по принципу ШИМ-модуляции сигналом, который необходимо усилить. Эта последовательность с изменяемой скважностью поступает на усилитель мощности, работающий в ключевом режиме.

После усиления сигнал поступает на фильтр низких частот (ФНЧ), который подавляет несущую и ее гармоники. Это исключает помехи в усиливаемом сигнале. Основное условие работы такой схемы — несущая частота должна быть как минимум вдвое больше максимальной частоты усиливаемого сигнала. Обычно эта частота выбирается в пределах 150-500 кГц. Основное преимущество таких усилителей:

  • высокая выходная мощность обеспечивается устройством с малыми габаритами;
  • высокий КПД (до 90%);
  • низкий уровня шума (типовое значение около 85 дБ);
  • простота размещения в малогабаритном устройстве.

Ну а теперь о конкретных микросхемах их характеристиках и применении.

TDA7480

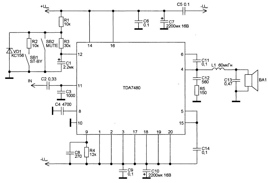
Микросхема представляет собой одноканальный интегральный цифровой усилитель звуковой частоты класса D. Чип выполнен в корпусе PDIP 20, основная область применения — бытовая и телеаппаратура. Есть защита от перегрузки и короткого замыкания по выходу, перегреву, перенапряжению. Развивая выходную мощность в 10 Вт, микросхема не требует радиатора. Питание двуполярное, есть режим ожидания и беззвучный режим.

Характеристики:

  • Напряжение питания, В — ±10-16 (предельное 20).
  • Ток потребления в холостом режиме, мА – 20.
  • Выходная мощность, Вт — 10.
  • Рассеиваемая мощность на 1 Вт выходной мощности, Вт — 1;
  • КПД, % — 85;
  • Коэффициент гармоник, % — 0.1.
  • Температура отключения, °С — 150;
  • Входное сопротивление, кОм — 30;
  • Коэффициент усиления (замкнутый контур), дБ — 30.
  • Сопротивление нагрузки, Ом — 8.

Типовая схема включения:

Печатная плата и расположение элементов:

TDA7482

Микросхема представляет собой одноканальный интегральный цифровой усилитель звуковой частоты класса D. Чип выполнен в корпусе Multiwatt 15, основная область применения — бытовая и телеаппаратура. Есть защита от перегрузки и короткого замыкания (5 А)по выходу, перегреву, перенапряжению (50 В). Развивая выходную мощность в 20 Вт, микросхема не требует радиатора. Питание двуполярное, есть режим ожидания и беззвучный режим.

Характеристики:

  • Напряжение питания, В — ±10-25.
  • Ток потребления в холостом режиме, мА — 40.
  • Выходная мощность, Вт — 20.
  • КПД, % — 87;
  • Коэффициент гармоник, % — 0.1.
  • Температура отключения, °С — 150;
  • Входное сопротивление, кОм — 30;
  • Коэффициент усиления (замкнутый контур), дБ — 30.
  • Сопротивление нагрузки, Ом — 8.

Типовая схема включения:

-3

Печатная плата и расположение элементов:

С цифровыми монофоническими усилителями покончили. В следующей части мы познакомимся с двухканальными, стереофоническими УНЧ класса D.