Добавить в корзинуПозвонить
Найти в Дзене
Электроника, AVR, STM, PIC

Автомат аварийного освещения

Это устройство автоматически включит аварийное освещение при отключении сетевого напряжения. Это избавит нас от необходимости искать фонарик или спички, если отключение произошло ночью. Ну а когда электрики устранят аварию на линии, машина самостоятельно подзарядит аккумулятор, от которого питались аварийные лампы. В данной конструкции в качестве резервного источника тока используется автомобильный аккумулятор напряжением 12 В. Роль аварийных ламп могут выполнять как обычные лампы накаливания (автомобильные), так и светодиодные 12В. Второй вариант, конечно, предпочтительнее, поскольку энергопотребление светодиодов в 8 раз ниже, чем у ламп накаливания с такой же светоотдачей. Конденсатор C1 сглаживает, резистор R1 ограничивает величину зарядного тока. В качестве источника 14-15 В вы можете использовать любой нестабилизированный источник питания, способный подавать на нагрузку ток до 500 мА. Диод D1 - это любой выпрямитель, способный выдерживать ток не менее 1 А и обратное напряжение не

Это устройство автоматически включит аварийное освещение при отключении сетевого напряжения. Это избавит нас от необходимости искать фонарик или спички, если отключение произошло ночью. Ну а когда электрики устранят аварию на линии, машина самостоятельно подзарядит аккумулятор, от которого питались аварийные лампы.

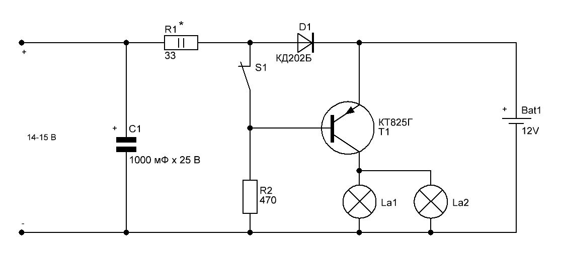
Схема автомата аварийного освещения
Схема автомата аварийного освещения

В данной конструкции в качестве резервного источника тока используется автомобильный аккумулятор напряжением 12 В. Роль аварийных ламп могут выполнять как обычные лампы накаливания (автомобильные), так и светодиодные 12В. Второй вариант, конечно, предпочтительнее, поскольку энергопотребление светодиодов в 8 раз ниже, чем у ламп накаливания с такой же светоотдачей. Конденсатор C1 сглаживает, резистор R1 ограничивает величину зарядного тока.

В качестве источника 14-15 В вы можете использовать любой нестабилизированный источник питания, способный подавать на нагрузку ток до 500 мА. Диод D1 - это любой выпрямитель, способный выдерживать ток не менее 1 А и обратное напряжение не менее 25 В. Настройка устройства сводится к установке требуемого зарядного тока путем выбора номинального значения резистора R1. Количество ламп, конечно, может быть увеличено или уменьшено по вашему усмотрению.