Добавить в корзинуПозвонить
Найти в Дзене
Электроника, AVR, STM, PIC

Сенсорный звонок

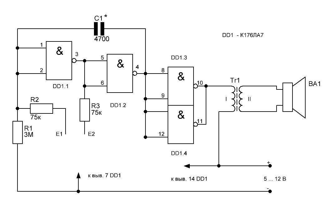
Этот звонок, который можно использовать как квартирный, срабатывает не кнопкой, которая со временем может сломаться, а прикосновением пальца к датчику. И изюминкой этого дизайна является то, что тон звукового сигнала можно изменить, нажав на датчик. Вызов собран только на одной микросхеме CMOS, которая имеет 4 логических элемента 2 и NOT. На первых двух DD1.1 и DD1.2 автогенератор собран по схеме мультивибратора. Частота генерации зависит от емкости конденсатора C1 и сопротивлений R2, R3, которые в сумме составляют сопротивление кожи пальца. В исходном состоянии между резисторами имеется зазор, и генератор не работает. Как только мы коснемся датчика пальцем, цепь замкнется и генератор начнет работать. Частота генерации будет зависеть от состояния нашей кожи и силы нажатия на датчик. Чем сильнее давление, тем выше частота.
Два других элемента DD1.3 и DD1.4 подключены параллельно и представляют собой усилитель мощности, подключенный к согласующему трансформатору Tr1. Который, в свою оче

Этот звонок, который можно использовать как квартирный, срабатывает не кнопкой, которая со временем может сломаться, а прикосновением пальца к датчику. И изюминкой этого дизайна является то, что тон звукового сигнала можно изменить, нажав на датчик.

 Схема сенсорного звонка
Схема сенсорного звонка

Вызов собран только на одной микросхеме CMOS, которая имеет 4 логических элемента 2 и NOT. На первых двух DD1.1 и DD1.2 автогенератор собран по схеме мультивибратора. Частота генерации зависит от емкости конденсатора C1 и сопротивлений R2, R3, которые в сумме составляют сопротивление кожи пальца. В исходном состоянии между резисторами имеется зазор, и генератор не работает. Как только мы коснемся датчика пальцем, цепь замкнется и генератор начнет работать. Частота генерации будет зависеть от состояния нашей кожи и силы нажатия на датчик. Чем сильнее давление, тем выше частота.

Два других элемента DD1.3 и DD1.4 подключены параллельно и представляют собой усилитель мощности, подключенный к согласующему трансформатору Tr1. Который, в свою очередь, питает динамическую головку BA1, воспроизводящую звук.

В качестве BA1 можно использовать любую динамическую головку мощностью 0,1 – 1 Вт с сопротивлением катушки 4-8 Ом. Трансформатор Tr1 – согласующий от абонентского громкоговорителя или аналогичного устройства. Данные его обмотки приведены ниже:

I – 400-600 витков ПЭЛ или фотоэлектрической проволоки диаметром 0,08 – 0,1 мм;
II - 110 витков ПЭЛ или фотоэлектрической проволоки диаметром 0,25 – 0,3 мм;
сердечник выполнен из пермаллоя W-образной формы, размеры - "то, что есть под рукой".
Датчик представляет собой пластину из фольгированного стекловолокна, фольга прорезана узкой канавкой так, что прикосновение пальца перекрывает оба контакта.

Любой источник питания – элементы питания, "заводная головка" и т.д. В режиме ожидания вызов потребляет микроамперы и практически не разряжает батарею. На месте установки DD1 может работать K176LE5 или аналогичные серии K561, K564, KR1561.

Микросхемы серий K561 и K564 стабильно работают при напряжении питания 3 в... 15 В, а KR1561 – от 3 до 18 В.