Добавить в корзинуПозвонить
Найти в Дзене
Знакомый пожарный

Какую программу обучения по пожарной безопасности выбрать?

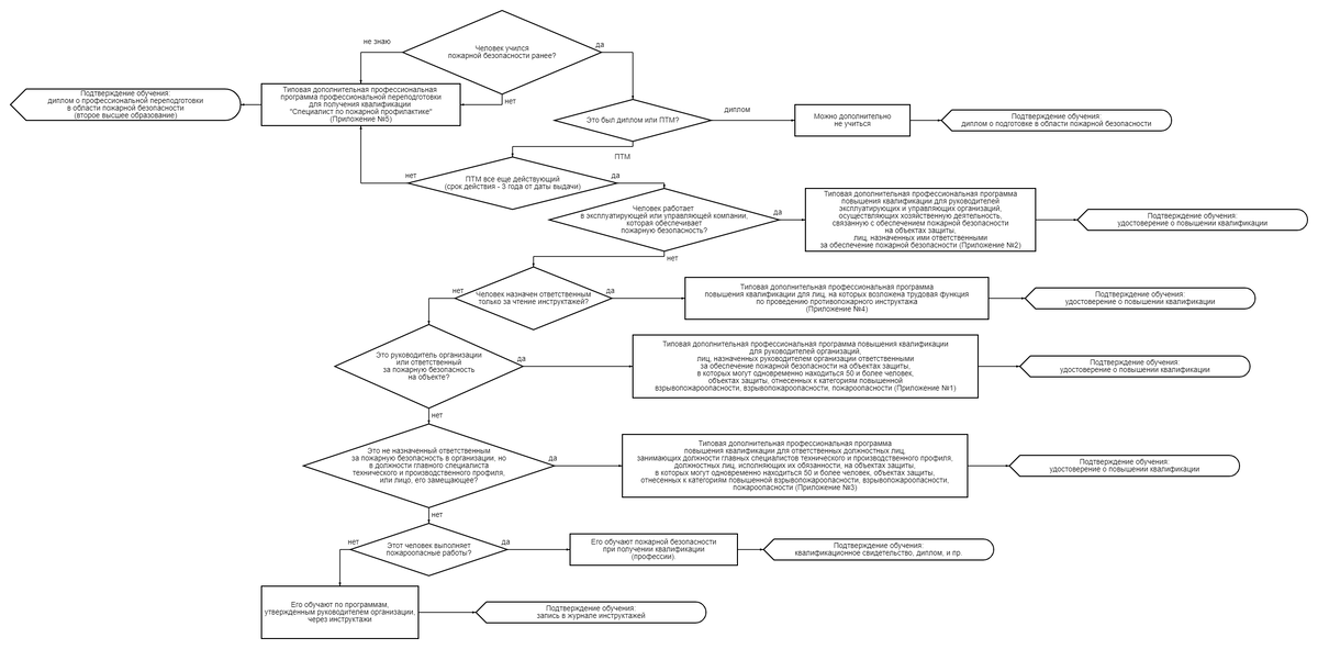
Раньше все было просто: есть работник, который не связан с пожарной безопасность напрямую - обучается пожарно-техническому минимуму. Да, были отдельные ПТМ для сварщиков, дворников, художников, и т.д., которые учебные центры в меру своей креативности пытались дать населению (с учетом того, что эти программы надо было согласовать в МЧС). Но, если человек прошел ПТМ, его никто обычно не спрашивал, по какой он программе обучался. Сейчас нет ПТМ. Вернее, есть, но он доживает последние дни: приказ МЧС РФ от №806 вступил в силу 18.11.2021, и простым добавлением 3 лет (столько удостоверение ПТМ действует) получаем, что даже все еще действующие ПТМ станут недействующими в ноябре этого года. Ответственным придется учиться с середины ноября по новым программам, утвержденным приказом от 5 сентября 2021 г. №596. Часто возникает вопрос: по какой программе из приказа 806 мне учиться? Блок-схема Я набросал со своей колокольни блок-схему, которая простым заданием вопросов приводит к нужному ответу. П
Оглавление
Интересно, а Магнус обучался пожарной безопасности?
Интересно, а Магнус обучался пожарной безопасности?

Раньше все было просто: есть работник, который не связан с пожарной безопасность напрямую - обучается пожарно-техническому минимуму.

Да, были отдельные ПТМ для сварщиков, дворников, художников, и т.д., которые учебные центры в меру своей креативности пытались дать населению (с учетом того, что эти программы надо было согласовать в МЧС). Но, если человек прошел ПТМ, его никто обычно не спрашивал, по какой он программе обучался.

Сейчас нет ПТМ. Вернее, есть, но он доживает последние дни: приказ МЧС РФ от №806 вступил в силу 18.11.2021, и простым добавлением 3 лет (столько удостоверение ПТМ действует) получаем, что даже все еще действующие ПТМ станут недействующими в ноябре этого года. Ответственным придется учиться с середины ноября по новым программам, утвержденным приказом от 5 сентября 2021 г. №596.

Часто возникает вопрос: по какой программе из приказа 806 мне учиться?

Блок-схема

Я набросал со своей колокольни блок-схему, которая простым заданием вопросов приводит к нужному ответу.

Упрощатель выбора
Упрощатель выбора

Программа профессиональной переподготовки (Приложение 1) стоит дороже и по деньгам, и по времени, на обучение затрачиваемом. Естественно, возникает вопрос: может его к черту, этот диплом, и прокатит обучение через повышение квалификации (Приложение 1-4)?

Где-то прокатит, где-то нет. Но при любом серьезном происшествии появится: ваш ответственный - безответственный, т.к. не обучался по темам, которые для него обязательны.

Иногда учеьные центры предлагают "универсальные" курсы, которые "подходят всем ответственным". Такие есть только на бумаге и в сканах удостоверений. В реальности при первой попытке сравнить с нормативными требованиями такие курсы рассыпаются. Вернее, даже не так: они могут быть тем, чем заявлены, но не тем, что требуется по законодательству.

Упрощая выбор

Если блок-схему упростить (если вы не знаете исходных условий, в которых сотрудник будет работать), то делайте так (так и хочется сказать, что спина не будет болеть): если человек не учился, то учите по проф. переподготовке, если учился - по программе 1 (она перекрывает собой почти все вопросы, которые пригодятся ответственному).

PS

Меня еще пугает программа №4, которая для ответственных только за инструктажи. Интересно, что это за организация такая с работниками, где каждый работник делает только одно действие? Один пишет букву А, второй - Б, третий проверяет первых двух. Ну, бред же? Штат будет раздут безмерно. Да и у любого действия должен быть предел в качестве: полученные результаты не окупают вложенных ресурсов. Должна быть т.н. "золотая середина". Поэтому рекомендую в сторону это программы все же не смотреть, а сразу переходить дальше по блок-схеме.