Найти в Дзене
Немного о химии...

ЛЕКЦИЯ 19. Электролиз водных растворов, расплавов. Электролиз по Кольбе.

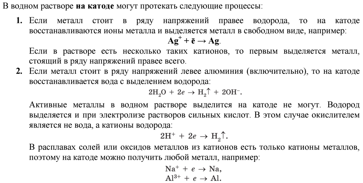
Некоторые окислительно-восстановительные реакции могут протекать под действием электрического тока. Такие процессы называют электролизом. Отличие электролиза от обычных реакций заключается в том, что полуреакции разделены в пространстве. Катод при электролизе имеет отрицательный заряд, поэтому к нему притягиваются положительные ионы – катионы, в полуреакции может также участвовать вода. Частицы на катоде принимают электроны и тем самым являются окислителями. Анод имеет положительный заряд, на нем реагируют отрицательно заряженные ионы – анионы, а также вода. Эти частицы отдают электроны и являются восстановителями. Восстановление происходит на катоде, окисление происходит на аноде. Суммарное уравнение окислительно-восстановительной реакции, протекающей при электролизе, составляется из уравнений полуреакций на катоде и аноде.

Некоторые окислительно-восстановительные реакции могут протекать под действием электрического тока. Такие процессы называют электролизом. Отличие электролиза от обычных реакций заключается в том, что полуреакции разделены в пространстве.

Рис. Электролиз водного раствора CuCl2.
Рис. Электролиз водного раствора CuCl2.

Катод при электролизе имеет отрицательный заряд, поэтому к нему притягиваются положительные ионы – катионы, в полуреакции может также участвовать вода. Частицы на катоде принимают электроны и тем самым являются окислителями. Анод имеет положительный заряд, на нем реагируют отрицательно заряженные ионы – анионы, а также вода. Эти частицы отдают электроны и являются восстановителями.

Восстановление происходит на катоде, окисление происходит на аноде.

Суммарное уравнение окислительно-восстановительной реакции, протекающей при электролизе, составляется из уравнений полуреакций на катоде и аноде.

-2
-3
-4
-5
-6
-7