Найти в Дзене
Инforматика

Решаем №15 ЕГЭ по Информатике 2024 (Крылов , Чуркина)

Всем привет , сегодня рассмотрим решение заданий №15 (1,5,7 вариантов) ЕГЭ по Информатике 2024 сборника Крылова .

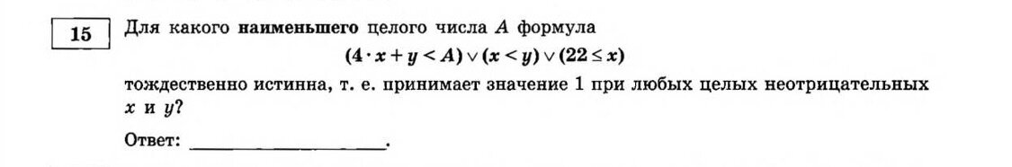
Вариант №1

-2

-3

Вариант №5

-4

-5

Вариант №7

-6

-7

Все имеющиеся вопросы пишите в комментариях !