Добавить в корзинуПозвонить
Найти в Дзене
ClockFan

Часы ИН-1 в ремонте. Вопрос к компетентному Читателю.

Здравствуй, дорогой Читатель! UPD: Большое спасибо за комментарии и советы, на днях буду пробовать! Тему оставлю до окончания ремонта. Нужен совет по схемотехнике, точнее - мне нужно убедиться в том, что пришедший мне в голову вариант решения проблемы - будет работать. Речь идет о часах, которые я доделываю, о которых писал тут (тыц). Вопрос с паразитной двойкой я решил, часы пока лежат в разобранном виде, т.к. кончилась черная краска, заказал баллон - не попал в тон, уже не помню чем красил. Заказал повторно, завтра вроде должны доставить, хочу доделать поскорее. Остался лишь один нерешенный вопрос, незакрытый гештальт, так сказать - хотелось бы, чтобы лампы светились по ярче. Нагуглил схему, которая вроде бы соответствует конструкции в принципиальной ее части, в частности - схема формирования высокого напряжения. В моем случае, на конденсаторе напряжение порядка 160 Вольт, а на анодах ламп - порядка 70 В (померено вольтметром, нужно учесть что там не постоянное, а импульсы). В люб

Здравствуй, дорогой Читатель!

UPD: Большое спасибо за комментарии и советы, на днях буду пробовать! Тему оставлю до окончания ремонта.

Нужен совет по схемотехнике, точнее - мне нужно убедиться в том, что пришедший мне в голову вариант решения проблемы - будет работать.

Речь идет о часах, которые я доделываю, о которых писал тут (тыц).

Вопрос с паразитной двойкой я решил, часы пока лежат в разобранном виде, т.к. кончилась черная краска, заказал баллон - не попал в тон, уже не помню чем красил. Заказал повторно, завтра вроде должны доставить, хочу доделать поскорее.

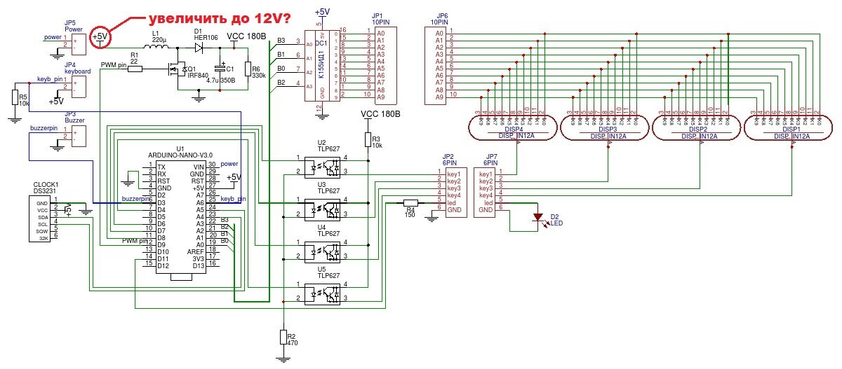
Остался лишь один нерешенный вопрос, незакрытый гештальт, так сказать - хотелось бы, чтобы лампы светились по ярче. Нагуглил схему, которая вроде бы соответствует конструкции в принципиальной ее части, в частности - схема формирования высокого напряжения.

В моем случае, на конденсаторе напряжение порядка 160 Вольт, а на анодах ламп - порядка 70 В (померено вольтметром, нужно учесть что там не постоянное, а импульсы). В любом случае, хочу поднять анодное напряжение.

ВОПРОС: если я вот тут организую +12В (или сколько потребуется, больше стандартных 5В), естественно оставив 5В на остальных потребителях - это поможет, увеличит анодное?

Схема
Схема

Понимаю, грамотнее решить проблему через софт, там же можно регулировать т.н. "ШИМ", но мне это недоступно.

Буду признателен Читателю за совет!