Добавить в корзинуПозвонить
Найти в Дзене
da-nie

Импульсный лазер на квантроне К-301В

Поставил квантрон К-301В на основание. Зеркало ЗР-49 идеально зашло в юстировку от ЛТН'а. Лампу поставил ИНП3-7/80А. Для этого пришлось рассверлить квантрон внутри. Для зажигания дежурной дуги в таких лазерах я собрал симмер на LLC-преобразователе по схеме ниже. Расчёт выполнял по вот этой статье: https://valvolodin.narod.ru/sprav/AN4151ru.pdf?ysclid=lpjvcn9ox4338337685 Вот файл расчётов для Excel: https://disk.yandex.ru/d/Ecme5tVD6Mad8Q Получились такие параметры: После сборки симмер требует установки частоты около 30 кГц (с учётом параметров реальных элементов). Симмер я использовал для ламп ИФП-800 и ИНП3-7/80А. Дуга в лампах красивая. :) Внутри блок питания выглядит так: А работает всё это так: Ну и в моноимпульсном режимес энергией накачки 800 Дж.

Поставил квантрон К-301В на основание. Зеркало ЗР-49 идеально зашло в юстировку от ЛТН'а. Лампу поставил ИНП3-7/80А. Для этого пришлось рассверлить квантрон внутри.

-2

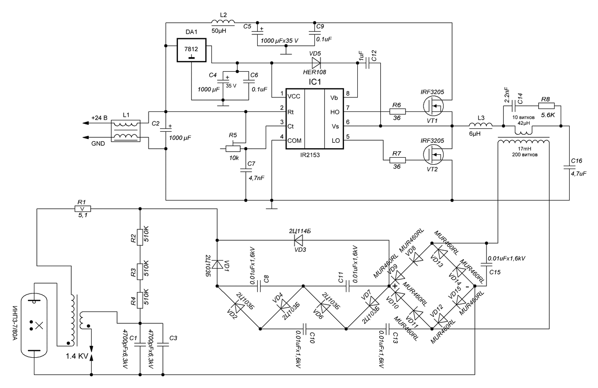
Для зажигания дежурной дуги в таких лазерах я собрал симмер на LLC-преобразователе по схеме ниже.

-3

Расчёт выполнял по вот этой статье: https://valvolodin.narod.ru/sprav/AN4151ru.pdf?ysclid=lpjvcn9ox4338337685

Вот файл расчётов для Excel: https://disk.yandex.ru/d/Ecme5tVD6Mad8Q

Получились такие параметры:

-4

После сборки симмер требует установки частоты около 30 кГц (с учётом параметров реальных элементов).

Симмер я использовал для ламп ИФП-800 и ИНП3-7/80А. Дуга в лампах красивая. :)

-5
-6
-7

Внутри блок питания выглядит так:

-8

А работает всё это так:

Ну и в моноимпульсном режимес энергией накачки 800 Дж.

-9