Найти в Дзене

К вопросу о подтяжке - или нужно ли ставить "подтягивающие" резисторы

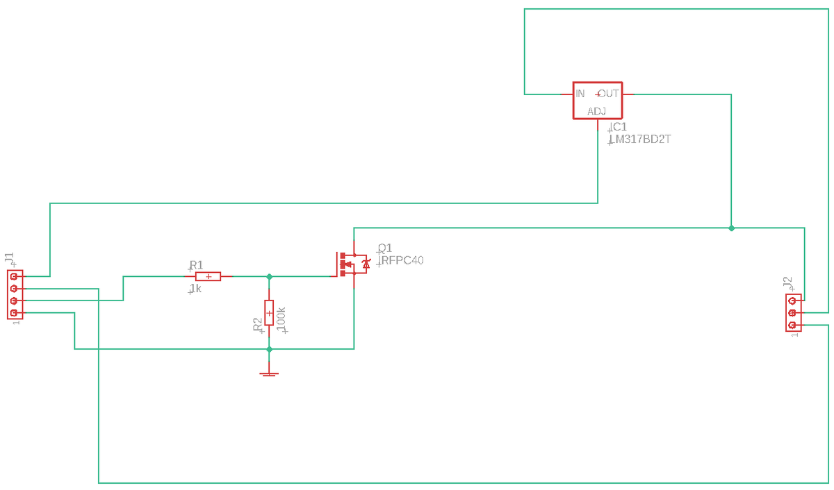
К вопросу о подтяжке Нет, это не о той, подтяжке, которой подтягивают штаны, и не той, что делают у пластического хирурга. :) Речь пойдет о необходимости подтяжки затвора полевого транзистора к плюсу или минусу, в зависимости от проводимости, с помощью высокоомного резистора. Важно подчеркнуть, что речь идет о работе в режиме долго включен / долго выключен. В случае с ШИМ (постоянное переключение) так делать можно и нужно, но уже надо считать сопротивление резистора с учетом характеристик транзистора и условий работы схемы. В строгом смысле это нельзя назвать подтяжкой. Но другого термина я не придумал. Правильнее назвать наверное так: «резистор в цепи затвор исток». Вот о чем я говорю: В данном случае резистор R2 подтягивает затвор N-канального полевика к земле. Часто в комментариях к подобным схемам говорят, что этот резистор не нужен. Однако это не так. Если в случае с биполярным еще как-то можно согласиться, то в случае с полевым транзистором — нет. Он управляется полем. Для его от

К вопросу о подтяжке

Нет, это не о той, подтяжке, которой подтягивают штаны, и не той, что делают у пластического хирурга. :)

Речь пойдет о необходимости подтяжки затвора полевого транзистора к плюсу или минусу, в зависимости от проводимости, с помощью высокоомного резистора. Важно подчеркнуть, что речь идет о работе в режиме долго включен / долго выключен. В случае с ШИМ (постоянное переключение) так делать можно и нужно, но уже надо считать сопротивление резистора с учетом характеристик транзистора и условий работы схемы.

В строгом смысле это нельзя назвать подтяжкой. Но другого термина я не придумал.

Правильнее назвать наверное так: «резистор в цепи затвор исток».

Вот о чем я говорю:

Обратите внимание на резистор R2
Обратите внимание на резистор R2

В данном случае резистор R2 подтягивает затвор N-канального полевика к земле.

Часто в комментариях к подобным схемам говорят, что этот резистор не нужен. Однако это не так. Если в случае с биполярным еще как-то можно согласиться, то в случае с полевым транзистором — нет. Он управляется полем. Для его открытия достаточно даже небольшого потенциала, например статического электричества. Поднесли руку, или чего доброго коснулись пальцем, транзистор открылся. Хорошо если ничего не сгорит.

Резистор, который притягивает затвор к земле (N-канал) или плюсу (P-канал), как раз и защищает транзистор от нештатного открытия.

Когда и чем помогает:

1. В случае длинной линии подходящей к затвору. Например, управление по проводу или управляющее устройство и наш ключ разнесены на значительное расстояние на плате. Транзистор может открыться из-за наводок на линии. Иногда хватает 5-10 см;

2. Когда возможно накопление статического электричества. Например, вентилируемый корпус компьютера — движение воздуха порождает статическое электричество. Выключатель или кнопка, куда юзер может поднести руку;

3. В ряде случаев защищает от пробоя затвора и избыточного «перезаряда» ёмкости затвора.

4. При включении устройства, когда происходят различные переходные процессы. Управляющий микроконтроллер или MOSFET драйверы не включились в работу окончательно и их выходы могу не притягивать затвор к земле, что может привести к непредвиденному открытию транзистора.

Покажу на примере. В проекте «Монитор воздуха» у меня применена «кнопка» включения / выключения на полевом транзисторе. Проект создаётся из готовых комплектующих — так поставил себе задачу. Вот здесь я срисовывал схему этой «кнопки».

Сейчас зима, на улице мороз -25 °C. Влажность воздуха в квартире 10-15%. Я обратил внимание, что иногда, когда берешь в руки макет «монитора воздуха», он выключается. Стал разбираться. Оказывается, если быть достаточно наэлектризованным и поднести руку к «кнопке» на расстояние 2-3 сантиметра, прибор может выключиться, или включится. То же самое происходит если пытаться на «кнопке» что-то измерить мультиметром. Явно глючит «кнопка». Начал дигностировать методом «пальпации». :) Дошел до полевого транзистора. Потом вспомнил: у меня же есть схема! Открыл, вижу, что на затворе нет никакой подтяжки.

Видимо «кнопку» проектировал инженер, который убежден, что незачем подтягивать затвор к земле.

Вот так это выглядит в оригинале:

-2

Обратите внимание, что выход микросхемы идет напрямую на затвор полевого транзистора. Никаких других элементов там нет.

Пришлось доработать, допаяв резистор 100 килоом на "землю".

-3

Установил «кнопку» на место. Как ни пытался вызвать ложные срабатывания — не получилось. Даже пару раз надел и снял толстовку, после чего поднес руку. Неа! Работает жлезобетонно, без всяких ложных включений-выключений.

Так что не пренебрегайте установкой высокоомного резистор на затвор полевого транзистора и ваше оборудование не будет иметь глюков и ложных сработок. Не потребует доработки. Благодарные пользователи споют вам осанну. :)

На этом всё.

По традиции: пусть у вашего оборудования не будет глюков, так как оно вами спроектировано правильно.