Найти в Дзене

Что отражает свет от зеркала?

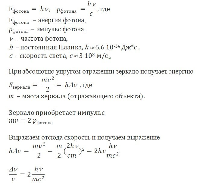
При обсуждении предыдущей публикации меня справедливо упрекнули в том, что при рассмотрении физических явлений я не привожу формулы и результаты расчетов. Соглашусь с тем, что в некоторых случаях численные оценки бывают весьма уместны и полезны для формирования целостной картины физического явления. В публикации «Есть ли у фотона импульс? Либо физика нас обманывает, либо одно из двух.» я обратил внимание читателей на распространённое мнение, что при отражении фотона от зеркала частота фотона не изменяется. Безусловно, что при рассмотрении многих явлений, связанных с взаимодействием фотонов с веществом, можно пренебрегать изменением частоты фотона в силу его малости, но категорично заявлять о неизменности частоты является грубой ошибкой. Фактически это означает отрицание наличия импульса у фотона и, как результат, отсутствие давления света на вещество. Рассмотрим процесс нормального отражения фотона от зеркала. Таким образом, относительное изменение частоты фотона равно удвоенному отнош

При обсуждении предыдущей публикации меня справедливо упрекнули в том, что при рассмотрении физических явлений я не привожу формулы и результаты расчетов.

Соглашусь с тем, что в некоторых случаях численные оценки бывают весьма уместны и полезны для формирования целостной картины физического явления.

В публикации «Есть ли у фотона импульс? Либо физика нас обманывает, либо одно из двух.» я обратил внимание читателей на распространённое мнение, что при отражении фотона от зеркала частота фотона не изменяется.

Безусловно, что при рассмотрении многих явлений, связанных с взаимодействием фотонов с веществом, можно пренебрегать изменением частоты фотона в силу его малости, но категорично заявлять о неизменности частоты является грубой ошибкой. Фактически это означает отрицание наличия импульса у фотона и, как результат, отсутствие давления света на вещество.

Рассмотрим процесс нормального отражения фотона от зеркала.

-2

Таким образом, относительное изменение частоты фотона равно удвоенному отношению энергий фотона и отражающего объекта.

Энергия фотона настолько мала, что при отражении фактически от любого объекта изменение частоты фотона весьма незначительно. Даже при отражении фотона видимого диапазона света (около 0,5 мкм) от одиночного электрона относительное изменение частоты составляет величину порядка 10⁻⁵.

В этом месте необходимо обсудить один момент, который иногда упускают.

Некоторые комментаторы утверждают, что при отражении фотона от массивного зеркала изменение частоты стремится к нулю при увеличении массы зеркала.

-3

Кроме того, что у этих комментаторов отсутствует культура общения, у них ещё и понимание физических явлений осталось на уровне позапрошлого века.

Современная наука утверждает, что максимальная скорость передачи любых взаимодействий не может превышать скорость света. Поэтому, при отражении фотона от поверхности зеркала, фотон взаимодействует не со всем зеркалом, а только с той его частью, которая находится в непосредственной близости к точке отражения. С учетом того, что фотон движется со скоростью света, можно оценить, что размер области взаимодействия имеет размер порядка длины волны фотона. Поэтому, независимо от размеров зеркала, фотон будет взаимодействовать с веществом, находящимся в объеме куба с длиной ребра порядка длины волны.

С учетом этого оценим изменение частоты при отражении фотона с длиной волны около 0,5 мкм от зеркальной серебряной поверхности.

-4

Это означает, что при отражении от зеркальной поверхности фотон передает зеркалу энергию на 20 порядков меньшую, чем в случае, если бы он полностью поглотился веществом поверхности.

Поэтому зеркальные поверхности используются для защиты от теплового излучения, или в термосах для сохранения температуры жидкостей.

Безусловно, изменение частоты настолько незначительно, что его можно не учитывать во многих практических расчетах.

В космологии возраст Вселенной оценивается в 13,8 млрд лет. Если бы фотон, излученный такое время назад, каждую секунду отражался бы от зеркала, то к настоящему времени его частота уменьшилась бы на величину около 1 процента.

То, что фотон при отражении от зеркала теряет энергию, в результате чего уменьшается его частота, не вызывает сомнений.

Вопрос в том, от чего отражается фотон? То есть, массу какого объекта следует использовать в полученном выражении?

Некоторые полагают, что фотон отражается от свободных электронов или от электронов на атомных оболочках, другие считают, что фотон поглощается и переизлучается атомами вещества. Кто-то вообще переходит к волновому рассмотрению отражения одиночного фотона.

Лично я склоняюсь к тому, что фотон отражается за счет электромагнитного взаимодействия с протяженной поверхностью вещества, представляющей совокупность электронных оболочек атомов.

Но это тема одной из следующих публикаций.