Найти в Дзене
3DTODAY

Саундбар своими руками

Всем здравствуйте! Началось это перед самым Новым Годом… У меня сдох мой старенький телевизор Тошиба… А, как известно, «главное украшение новогоднего стола – телевизор!» Пришлось срочно покупать новый. Купил более-менее хороший по изображению. В магазине звук проверить было невозможно. Когда принес домой и настроил – был неприятно удивлен качеством звука – как из жестяной банки. Выход один – саундбар. Покупать – это не наш путь. Со старого телека снял динамики – оказались весьма неплохие SPK-1493AW 8Ом 10 ватт! ИМС усилителя у меня была в заначке – TDA1552Q. В типовой схеме включения дает до 22 ватт на стереоканал при питании 14 вольт. Схема элементарная – сама ИМС плюс 4 конденсатора. Плата сделана методом ЛУТ. Размеры 40 на 45 мм. При печати зеркалить не надо. По-быстрому спроектировал корпус. Из особенности - своеобразная "акустичекая линза" расширяющая стереобазу. Т.к. размеры печатного стола 204 на 208 мм пришлось делать составным из 3-х частей. После печати склеил части на ABS со

Всем здравствуйте!

Началось это перед самым Новым Годом…

У меня сдох мой старенький телевизор Тошиба… А, как известно, «главное украшение новогоднего стола – телевизор!» Пришлось срочно покупать новый. Купил более-менее хороший по изображению.

В магазине звук проверить было невозможно. Когда принес домой и настроил – был неприятно удивлен качеством звука – как из жестяной банки. Выход один – саундбар.

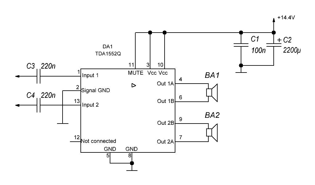
Покупать – это не наш путь. Со старого телека снял динамики – оказались весьма неплохие SPK-1493AW 8Ом 10 ватт! ИМС усилителя у меня была в заначке – TDA1552Q. В типовой схеме включения дает до 22 ватт на стереоканал при питании 14 вольт. Схема элементарная – сама ИМС плюс 4 конденсатора.

Плата сделана методом ЛУТ. Размеры 40 на 45 мм. При печати зеркалить не надо.

-2

По-быстрому спроектировал корпус. Из особенности - своеобразная "акустичекая линза" расширяющая стереобазу.

-3

Т.к. размеры печатного стола 204 на 208 мм пришлось делать составным из 3-х частей. После печати склеил части на ABS сок. Дефекты поправил 3D ручкой. Потом шкуринг, шкуринг и еще шкуринг. После покрасил в черный матовый цвет. Модели здесь.

Печатал пластиком ABS - сопло 0,4 мм, скорость 100, температура сопла 258 попугаев, стол - 100.

При сборке в отсеки динамиков необходимо уложить вату - немного (около 5-7 грамм), а то заглушатся высокие частоты. Без ваты появятся бубнящие призвуки.

Если кому надо исходники (плата в SprintLayout 6, модели в Компас 3D v21) - пишите в личку.